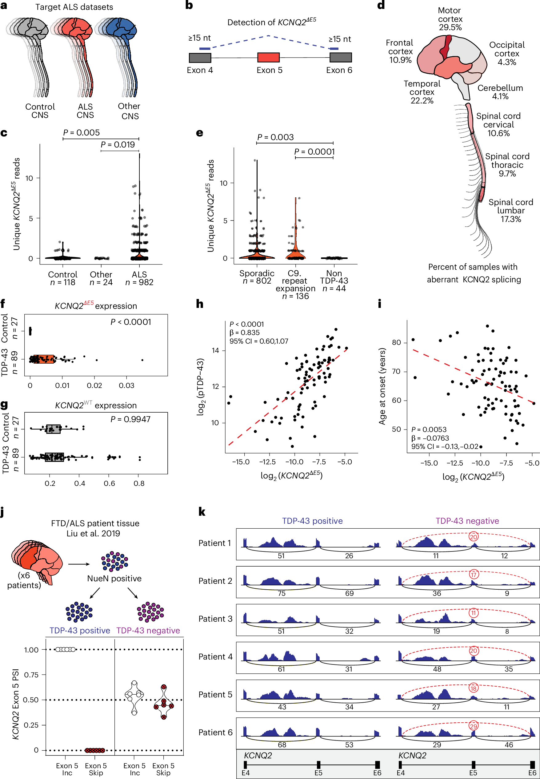
Fig. 2: Expression of KCNQ2∆E5 is highly specific to ALS/FTD and TDP-43 pathology.
From: TDP-43-dependent mis-splicing of KCNQ2 triggers intrinsic neuronal hyperexcitability in ALS/FTD

a, Target ALS/New York Genome Center RNA-seq datasets, including 118 non-neurological controls, 982 ALS and 24 other neurological disease samples from distinct CNS regions. b, Strategy to detect KCNQ2∆E5 reads. c, Violin plots of CNS samples with KCNQ2∆E5 reads in RNA-seq datasets stratified by disease status reveal specificity to ALS. d, Percentage of ALS samples across CNS regions with KCNQ2∆E5 transcripts. Red shade intensity is relative to the proportion of samples with detectable KCNQ2∆E5. e, Violin plots of ALS samples with KCNQ2∆E5 reads in RNA-seq datasets stratified by genetics reveal specificity to TDP-43 pathologies. In c and e, each point represents a unique sample, and the y axis indicates the number of unique KCNQ2∆E5 reads. P values are the result of an unpaired one-sided Wilcoxon rank sum test. f–i, RT–qPCR analysis in brain samples from patients with ALS/FTD (n = 89) or controls (n = 27) for KCNQ2∆E5 (f) and wild type KCNQ2 (g). Boxplots represent interquartile range (IQR), whiskers indicate IQR limits ±1.5× IQR. h,i, KCNQ2∆E5 abundance increases with pTDP-43 levels (h), and KCNQ2∆E5 abundance is higher in individuals with early disease onset (i). For additional statistics, see Supplementary Table 2. For f–i, points indicate data obtained from unique postmortem samples. P values are the result of linear regression models adjusted for age at death, sex and RIN. j,k, Abundance of KCNQ2∆E5 in TDP-43-high and TDP-43-low neuronal nuclei from patients with ALS/FTD with C9orf72 hyperexpansions41. j, Top, schematic of neuronal nuclei sorted by flow cytometry into fractions with high and low TDP-43 levels. Bottom, quantification of KCNQ2 shows 100% wild type KCNQ2 transcripts in TDP-43-high nuclei and ~50% reduction in TDP-43-low nuclei and a concomitant ~50% increase in KCNQ2∆E5 transcripts. Violin plots of KCNQ2 levels; each point represents a unique sample. k, Sashimi plot depicting HISAT2-mapped sequencing coverage along exons 4–6 of KCNQ2 in purified neuronal nuclei from individual patients. Canonical junctions (exons 4–5 and 5–6) are displayed with solid lines; KCNQ2 exon 5 skipping reads are displayed with red dashed lines; read counts are denoted. KCNQ2 exon skipping is only detected in TDP-43-low neurons.