Fig. 6: TDP-43-depleted iPS cell-derived cortical Halo-iNeurons exhibit hyperexcitability that can be rescued by KCNQ2 smASOs.
From: TDP-43-dependent mis-splicing of KCNQ2 triggers intrinsic neuronal hyperexcitability in ALS/FTD

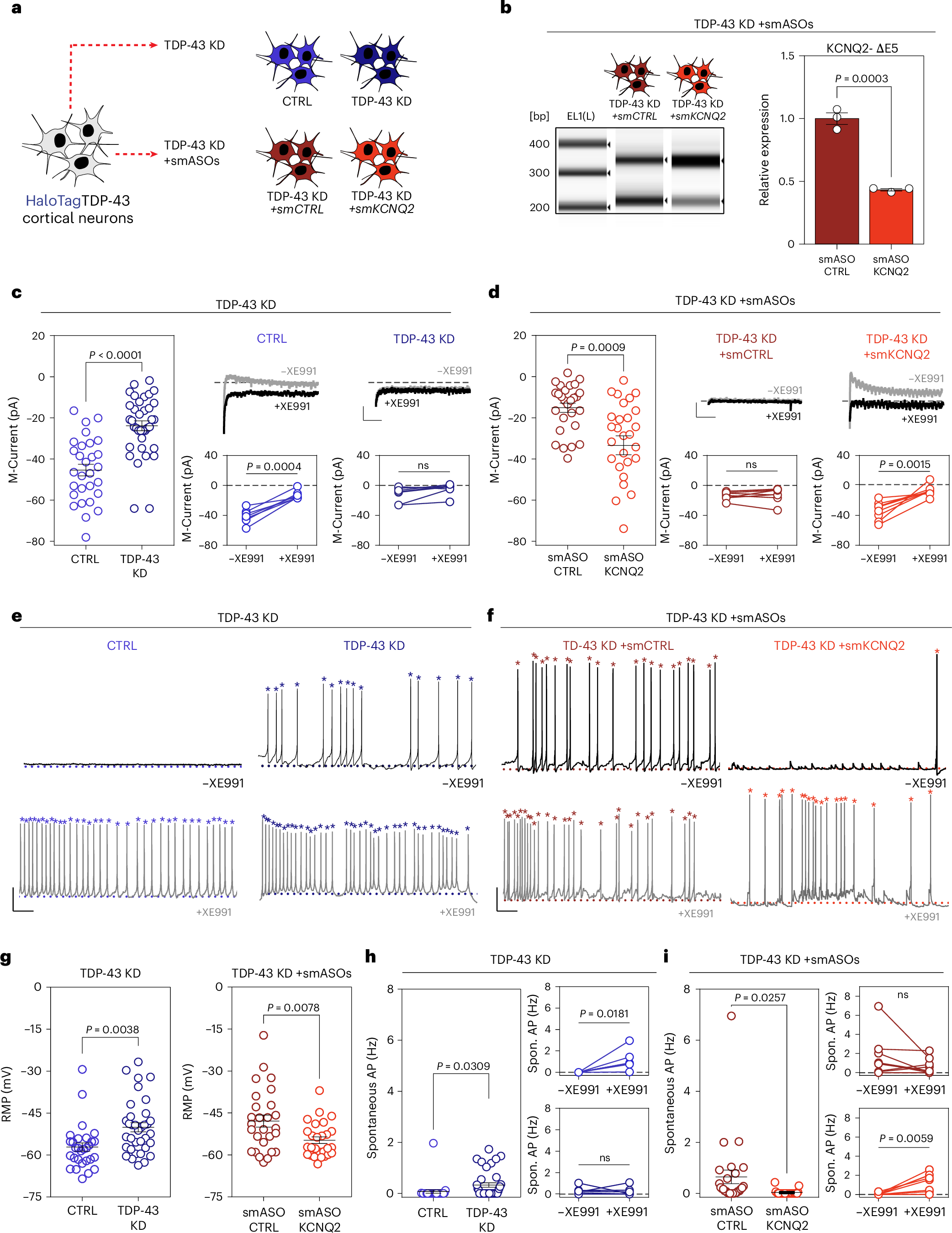
a, Experimental schematic: cortical neurons were differentiated from HaloTag TDP-43 iPS cells and treated with vehicle (CTRL) or PROTAC to knock down TDP-43. Some TDP-43 KD neurons were also treated with control smASO or smKCNQ2 to repress KCNQ2∆E5. b, Left, RT–PCR assay shows KCNQ2 mis-splicing upon TDP-43 KD and partial rescue with smASO treatment. Right, RT–qPCR of KCNQ2∆E5. P value determined by unpaired, two-tailed t-test. Data are means; error bars, s.e.m. Circles are one of n = 3 biological replicates. c, Left, M-current from CTRL (n = 29) and TDP-43 KD (n = 36) neurons. P value determined by unpaired, two-tailed t-test. Right, representative traces and measurements of individual neurons for pre-XE991 and post-XE991 treatment (n = 7). P value determined by paired, two-tailed t-test. d, Left, M-current from TDP-43 KD + smCTRL (n = 27) and TDP-43 KD + smKCNQ2 (n = 28) neurons. P value determined by unpaired, two-tailed t-test. Right, representative traces and measurements of individual neurons for pre-XE991 and post-XE991 treatment (n = 8). P value determined by paired, two-tailed t-test. For c and d, circles represent one cell; data are means; error bars, s.e.m. Scale bar, 100 pA, 500 ms. e,f, Representative traces of spontaneous APs. e, CTRL neurons were not firing at rest (CTRL, −XE991), while XE991 caused increasing spiking (CTRL, +XE991). TDP-43 KDs were active at rest (TDP-43 KD, −XE991), while XE991 did not cause significant firing changes (TDP-43 KD, +XE991). Scale bar, 20 mV, 500 ms. f, TDP-43 KD + smCTRL neurons were active at rest (TDP-43 KD + smCTRL, −XE991) and unresponsive to XE991 (TDP-43 KD + smCTRL, +XE991). TDP-43 KD + smKCNQ2 neurons were quiet at rest (TDP-43 KD + smKCNQ2, −XE991) and responsive to XE991 (TDP-43 KD + smKCNQ2, +XE991). Scale bar, 20 mV, 500 ms. g, Left, RMP from CTRL (n = 29) and TDP-43 KD (n = 35) neurons. Right, RMP from TDP-43 KD + smCTRL (n = 27) and TDP-43 KD + smKCNQ2 (n = 27) neurons. P values determined by unpaired, two-sided t-test; each circle represents one cell. Data are means; error bars, s.e.m. h, Left, spontaneous AP frequency from CTRL (n = 29) and TDP-43 KD (n = 37) neurons. P value determined by unpaired, two-sided t-test. Right, AP measurements of individual CTRL (top) and TDP-43 KD (bottom) neurons for pre-XE991 and post-XE991 treatment. P values determined by paired, two-sided t-test; each circle represents one cell. Data are means; error bars, s.e.m. i, Left, spontaneous AP frequency from TDP-43 KD + smCTRL (n = 27) and TDP-43 KD + smKCNQ2 (n = 27) neurons. P value determined by unpaired, two-sided t-test. Right, AP measurements of individual KD + smCTRL (top, n = 9) and KD + smKCNQ2 (bottom, n = 8) neurons for pre-XE991 and post-XE991 treatment. P values determined by paired, two-sided t-test; each circle represents one cell. Data are means; error bars, s.e.m.