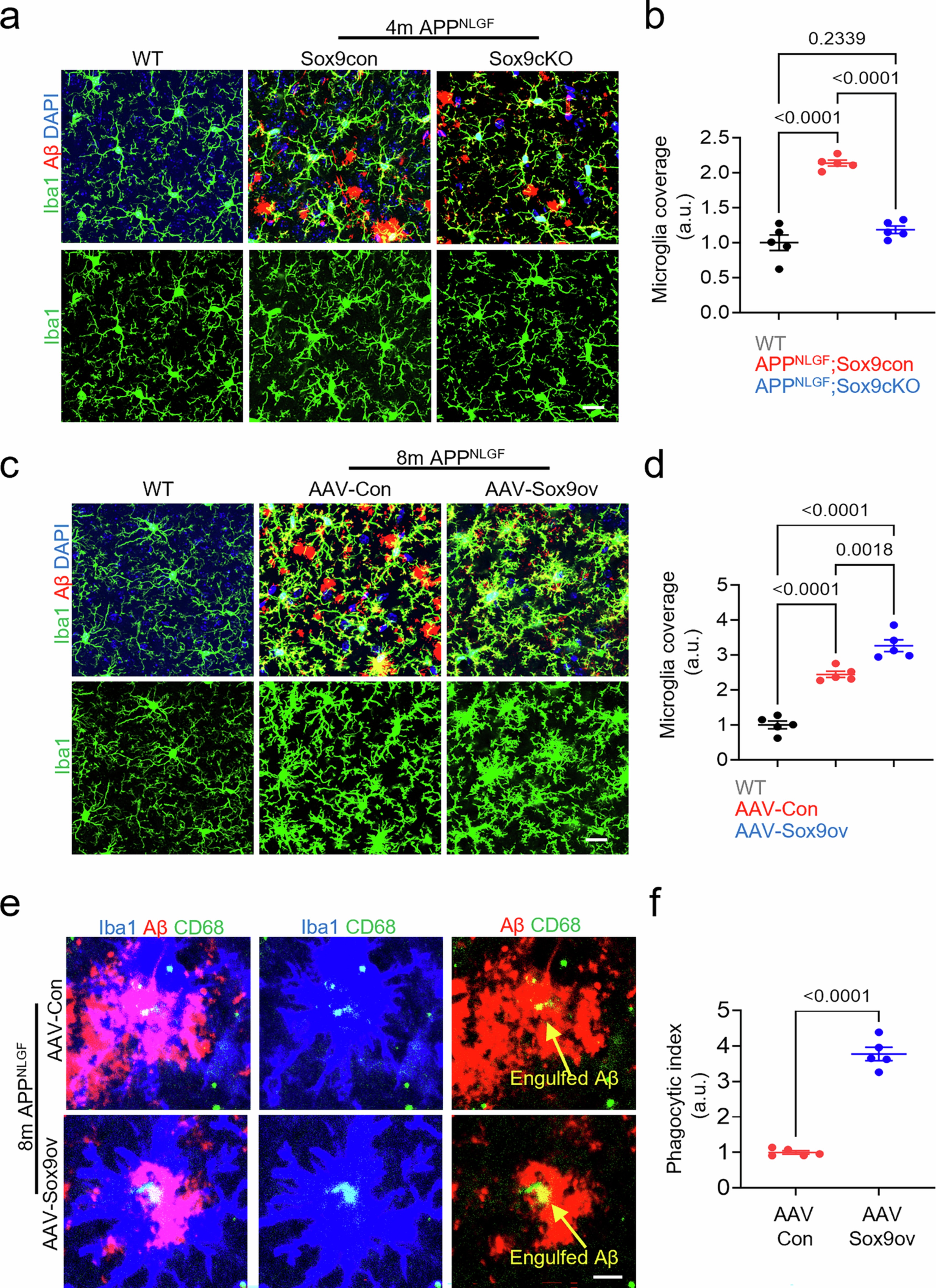
Extended Data Fig. 6: Alteration of microglia after astrocyte-specific Sox9 manipulation in APPNLGF mouse.

a-d. Representative confocal Z-stack images of DAPI (blue) co-stained with Iba1 (green) and Aβ (red) in the WT, APPNLGF; Sox9Con, and APPNLGF; Sox9cKO at 4 months (a), WT, AAV-con, and AAV-Sox9ov in APPNLGF at 8 months (c). Scale bars, 20 µm. Quantification graphs of microglia coverage. =5 mice for each group (b, d). e. Representative confocal Z-stack images of Iba1 (blue) co-stained with CD68 (green) and Aβ (red) in the AAV-con and AAV-Sox9ov in APPNLGF at 8 months. Scale bars, 10 µm. f. Quantification of phagocytic index for engulfed Aβ normalized by microglia cell body area. n = 5 mice for each group. Two-sided unpaired Student’s t-test (f) and One-way ANOVA followed by Tukey’s comparisons test (b, d) were used for analysis. The mean ± s.e.m.