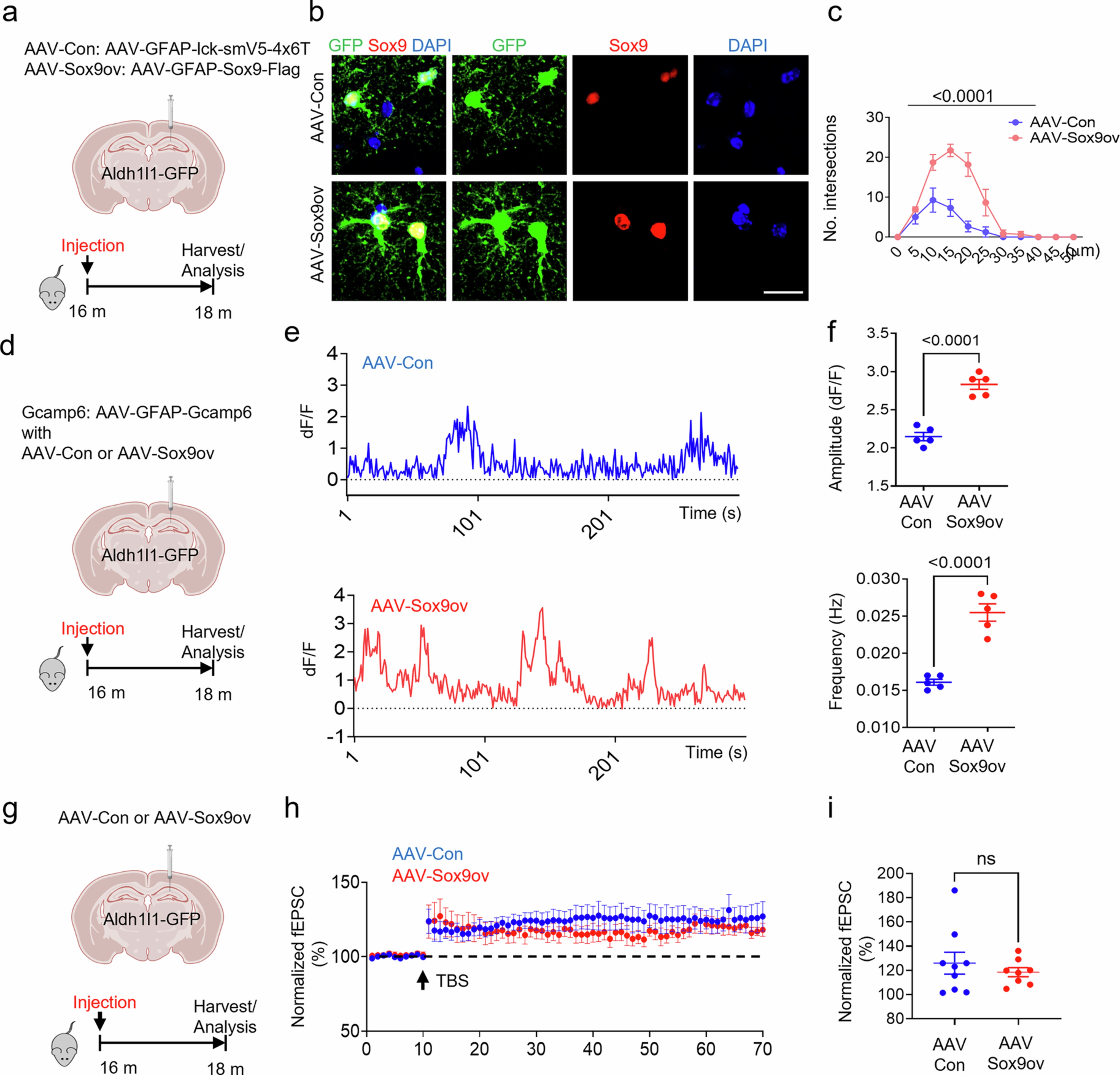
Extended Data Fig. 3: Overexpression of Sox9 in aged astrocytes.

a. Schematic illustration for AAV-GFAP-Sox9-Flag injection (AAV-Sox9ov) or AAV-GFAP-lck-smV5-4x6T (AAV-Con) on the hippocampus in 16 month-old WT mice. b. Representative confocal Z-stack images of Sox9 (red) and GFP (green) in hippocampal astrocytes in the AAV-Con with AAV-Sox9ov. Scale bars, 20 µm. c. Quantification of the number of interactions by Sholl analysis of hippocampal astrocytes in each group. n = 5 mice for each group. d. Schematic illustration for AAV-Con or AAV-Sox9ov with AAV-GFAP-Gcamp6 (Gcamp6) in the hippocampus of 18 month-old WT mice. e. Representative traces between AAV-Con and AAV-Sox9ov at 18 months showing spontaneous GCaMP6 activity in astrocytes from the hippocampus. f. Quantification of somatic ∆F/F GCaMP6 signal amplitude and frequency derived from 5 mice of each group. g. Schematic illustration for AAV-Con or AAV-Sox9ov in the hippocampus in 16 month-old WT mice. h. LTP traces from AAV-Con (n = 9 mice) and AAV-Sox9ov (n = 8 mice) hippocampal slices at 18 months. i. Quantification of LTP. n = 7 of each group. The normalized fEPSPs were calculated by averaging responses for the last 5 min. Two-sided unpaired Student’s t-test (f, i) and Two-way ANOVA with Sidak’s correction (c) were used for analysis. The mean ± s.e.m. ns: not significant. All illustrations were created using BioRender.com.