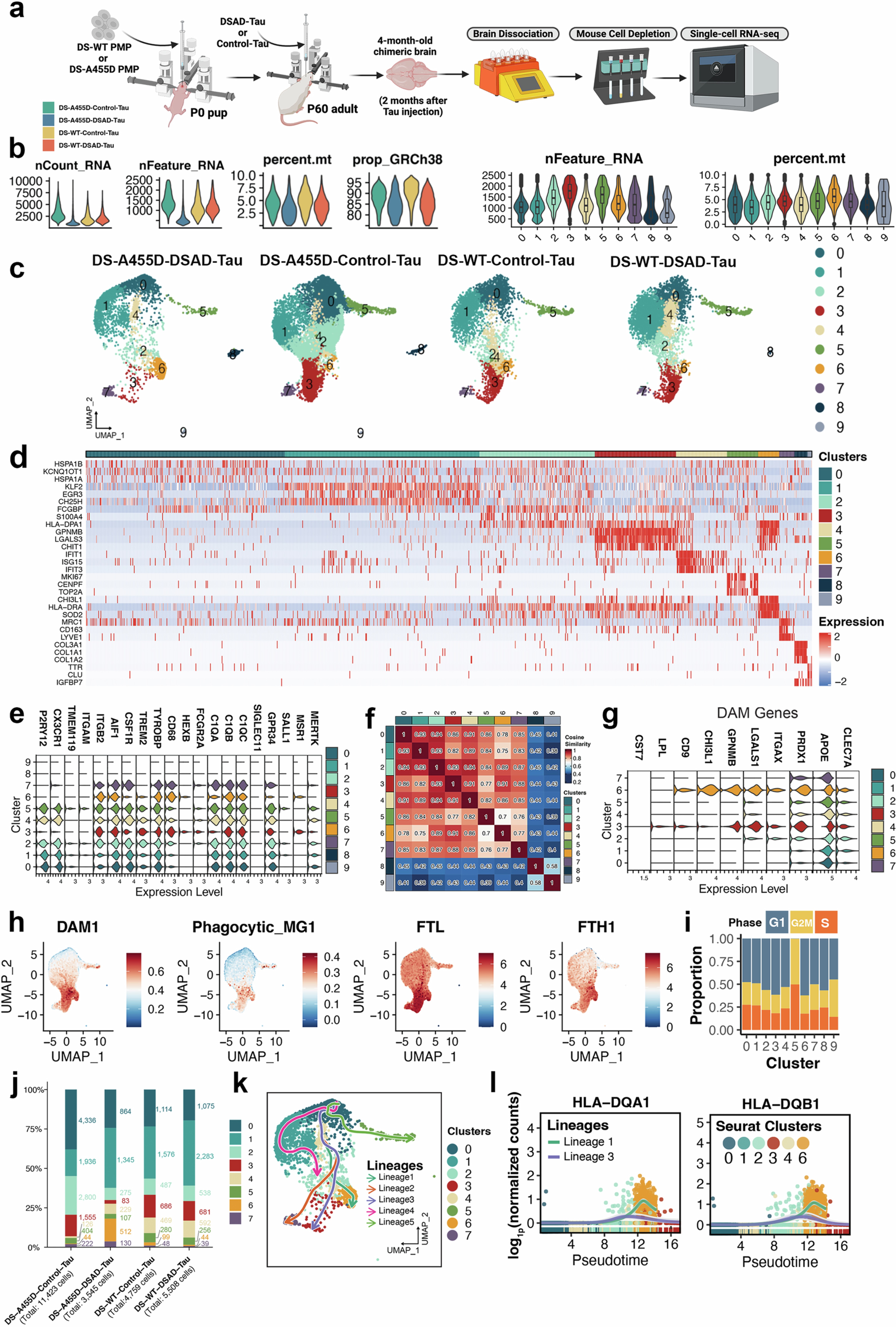
Extended Data Fig. 3: scRNA-seq analysis of DS-WT and DS-A455D microglia in response to DSAD-Tau S1 fraction in chimeric mice.
From: A myeloid trisomy 21-associated gene variant is protective from Alzheimer’s disease

a, A schematic diagram showing the design of the scRNA-seq experiment. b, Violin plots representing the quality control parameters (gene count, UMI counts, and mitochondrial gene percentage) of the scRNA-seq dataset in Cont- and DSAD-Tau-treated groups. Violin plots showing the distribution of detected RNA features (nFeature_RNA) across different clusters (0-9). c, Split UMAP plots showing microglial subclusters (clusters 0-9) from 4 experimental groups. d, Heatmap showing cluster-specific marker gene expression. e, Violin plot showing 20 canonical microglia marker gene expression levels in each microglial subcluster. f, Heatmap showing cosine similarity scores calculated between clusters. g, Violin plot showing canonical DAM marker gene expression levels in each microglial subcluster. h, UMAP plots colored by features of DAM scores, phagocytic microglia scores, FTL, and FTH1 expression. Schematics in a was created using Biorender. Jin, M. (2025) https://BioRender.com/w18g951. i, Barplot showing the proportion of cell cycle phases between clusters. j, Barplots showing the proportion of cells in each cluster between experimental groups. k, UMAP representation of all inferred trajectories of DS-A455D microglia in response to control-Tau and DSAD-Tau. l, Dynamic plots showing additional selected gene expression profiles across inferred pseudotime in lineage 1 and lineage 3. Dots in the plots are cells colored by microglial subclusters.