Extended Data Fig. 6: AC-4–130 treatment abolishes the protective effects of the CSF2RB A455D mutation on human microglia.
From: A myeloid trisomy 21-associated gene variant is protective from Alzheimer’s disease

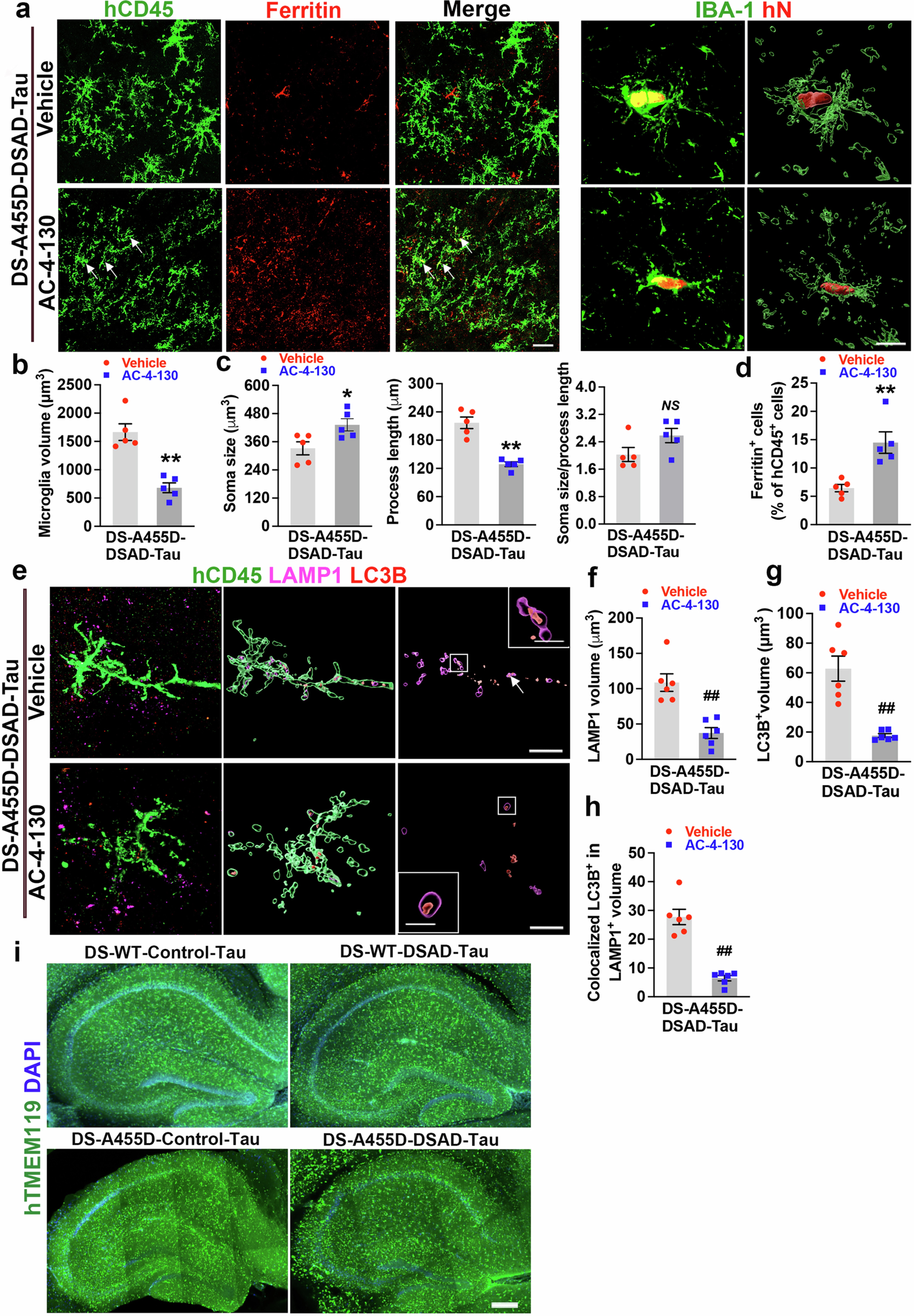
a, Representative images showing colocalization of hCD45+ and Ferritin+ staining in DS-A455D-DSAD-Tau+vehicle and DS-A455D-DSAD-Tau+AC-4-130 groups. Arrows indicate hCD45+ and/or Ferritin+ staining. Scale bar: 20 μm. Representative images of IBA+/hN+ human microglia in DS-A455D-DSAD-Tau+vehicle and DS-A455D-DSAD-Tau+AC-4-130 groups. Scale bars: 5 μm b, Quantification of microglia volumes (Data represent both sexes combined, n = 5 mice per group). Data were analyzed by a two-tailed unpaired t-test, **P = 0.0079. Data are presented as mean ± SEM. c, Quantification of the process length, soma size, and soma size/process length (n = 5 mice per group). Data were analyzed by a two-tailed unpaired t-test, *P = 0.0317, **P = 0.0079, NS, not significant. Data are presented as mean ± SEM. d, Quantification of the percentage of Ferritin in hCD45+ microglia cells (Data represent both sexes combined, n = 5 mice per group). Data were analyzed by a two-tailed unpaired t-test, * P = 0.0079. Data are presented as mean ± SEM. e, Representative raw fluorescence super-resolution and 3D surface rendered images showing images of colocalization of LAMP1+ and LC3B+ in hCD45+ microglia in 4-month-old DS-A455D chimeric mice. Scale bars: 5 μm and 2 μm in the original and enlarged images, respectively. f, Quantification of LAMP1+ puncta in hCD45+ microglia in 4-month-old DS-A455D chimeric mice (Data represent both sexes combined, n = 5 mice per group). Data were analyzed by a two-tailed unpaired t-test, ## P = 0.0022. Data are presented as mean ± SEM. g, Quantification of LC3B+puncta in hCD45+ microglia in 4-month-old DS-A455D chimeric mice (n = 5 mice per group). Data were analyzed by a two-tailed unpaired t-test, ## P = 0.0022. Data are presented as mean ± SEM. h, Quantification of LAMP1+ and LC3B+ colocalization in hCD45+ microglia in 4-month-old DS-A455D chimeric mice (Data represent both sexes combined, n = 5 mice per group). Data were analyzed by a two-tailed unpaired t-test, ## P = 0.0022. Data are presented as mean ± SEM. i, Representative image of LTP recording slice from transverse sagittal brain sections showing the distribution of transplanted microglia in 4-month-old chimeric mouse brains. Scale bar: 300 μm.