Extended Data Fig. 7: CSF2RB A455D mutation resilience is independent of trisomy 21.
From: A myeloid trisomy 21-associated gene variant is protective from Alzheimer’s disease

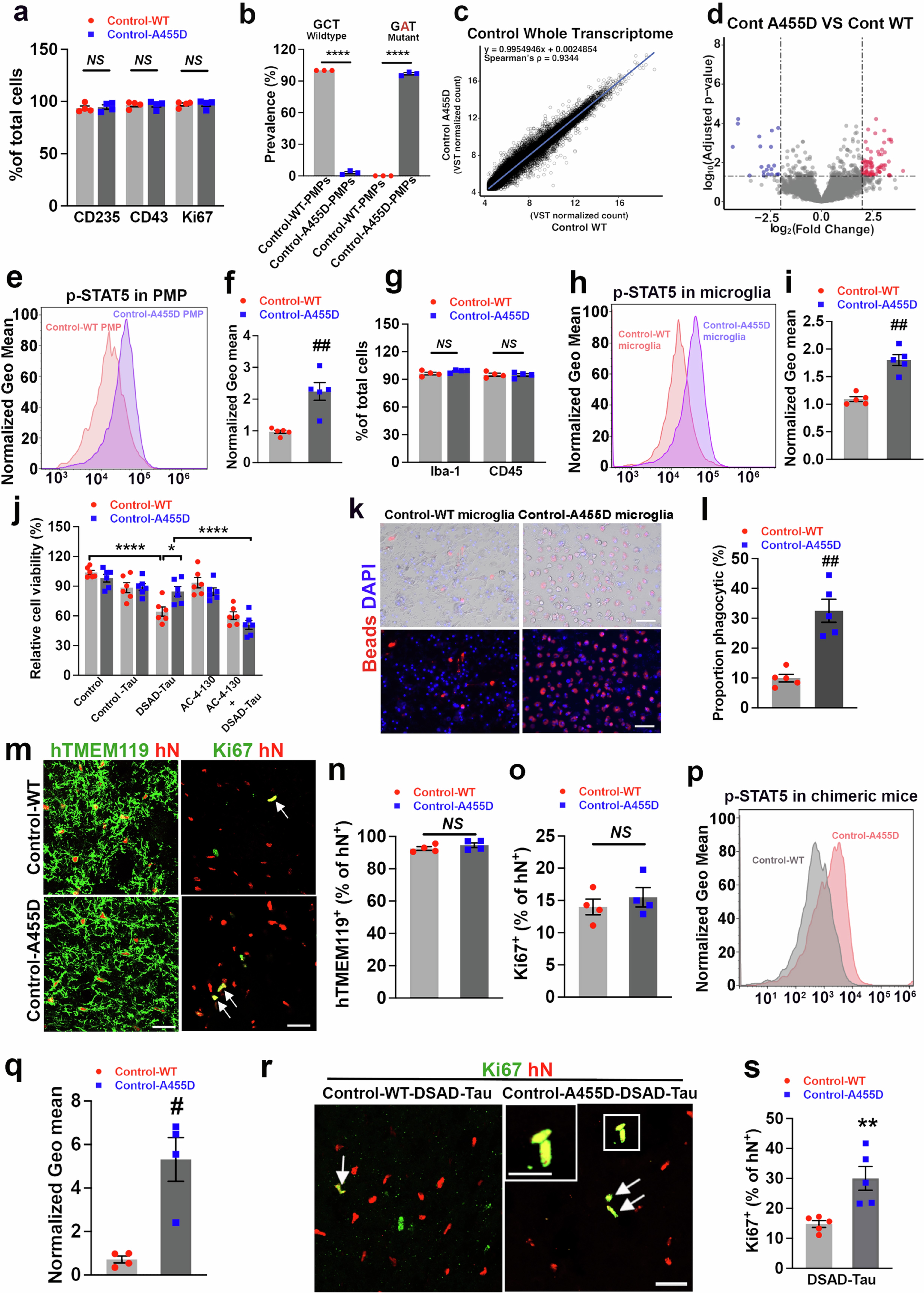
a, Quantification of CD235+, CD43+, and Ki67+ PMPs derived from the control-WT and control-A455D hiPSC lines (n = 4, each experiment was repeated four times). Student’s t-test, NS, not significant. Data are presented as mean ± SEM. b, The A455D rate in control-WT and control-A455D PMP (n = 3, each experiment was repeated three times). Data were analyzed by a two-tailed unpaired t-test, ****P < 0.0001. Data are presented as mean ± SEM. c, Linear regression and Spearman’s correlation test of RNA-seq data between control-WT and control-A455D PMP at the full transcriptome level. d, Volcano plots comparing control-WT and control-A455D PMP. e, Flow cytometry analysis of p-STAT5 level in control-WT and control-A455D PMP. f, Quantification of p-STAT5 level in control-WT and control-A455D PMP (n = 5, each experiment was repeated five times; Geo mean: Geometric mean). Data were analyzed by a two-tailed unpaired t-test, ##P = 0.0079. Data are presented as mean ± SEM. g, Quantification of IBA-1+ and CD45+ microglia derived from the control-WT and control-A455D hiPSC lines (n = 4, each experiment was repeated four times). Data were analyzed by a two-tailed unpaired t-test, NS, not significant. Data are presented as mean ± SEM. h, Flow cytometry analysis of p-STAT5 level in control-WT and control-A455D microglia. i, Quantification of p-STAT5 expression in control-WT and control-A455D microglia (n = 5, each experiment was repeated five times; Geo mean: Geometric mean). Data were analyzed by a two-tailed unpaired t-test, ##P = 0.0079. Data are presented as mean ± SEM. j, Quantitative analysis of cell viability after Tau treatment (n = 6, each experiment was repeated six times). Data were analyzed by a one-way ANOVA followed by a Tukey multiple comparison test, *P = 0.0358 and 0.0020, ****P < 0.0001. Data are presented as mean ± SEM. k, Representative live-cell imaging of microglia from control-WT and control-A455D iPSCs in the phagocytosis of zymosan particles. Bright-field images are overlaid for reference. Scale bars: 100 μm. l, Quantification of the proportion of microglia with zymosan particles (n = 5, each experiment was repeated five times). Data were analyzed by a two-tailed unpaired t-test, ##P = 0.0079. Data are presented as mean ± SEM. m, Representative images of hTMEM119+hN+ and Ki67+hN+ in control-WT and control-A455D chimeric mice. Scale bar: 20 μm. n, Quantification of the percentage of hTMEM119 in hN+ cells from control-WT and control-A455D chimeric mice (n = 4 mice per group), Student’s t-test, NS, not significant. Data are presented as mean ± SEM. o, Quantification of the percentage of Ki67 in hN+ cells from control-WT and control-A455D chimeric mice (Data represent both sexes combined, n = 4 mice per group), Data were analyzed by a two-tailed unpaired t-test, NS, not significant. Data are presented as mean ± SEM. p, Flow cytometry analysis of p-STAT5 level in control-WT and control-A455D microglia. q, Quantification of p-STAT5 expression in control-WT and control-A455D microglia (Data represent both sexes combined, n = 4 mice per group; Geo mean: Geometric mean). Data were analyzed by a two-tailed unpaired t-test, #P = 0.0286. Data are presented as mean ± SEM. r, Representative images of Ki67+ hN+ in control-WT-DSAD-Tau and control-A455D DSAD-Tau chimeric mice. Scale bars: 20 μm and 10 μm in the original and enlarged images, respectively. s, Quantification of the percentage of Ki67+ in hN+ cells from control-WT-DSAD-Tau and control-A455D DSAD-Tau chimeric mice (Data represent both sexes combined, n = 5 mice per group), Data were analyzed by a two-tailed unpaired t-test, ##P = 0.0079. Data are presented as mean ± SEM.