Extended Data Fig. 9: scRNA-seq analysis of control A455D microglia and control WT microglia exposed to DSAD-Tau S1 fraction.
From: A myeloid trisomy 21-associated gene variant is protective from Alzheimer’s disease

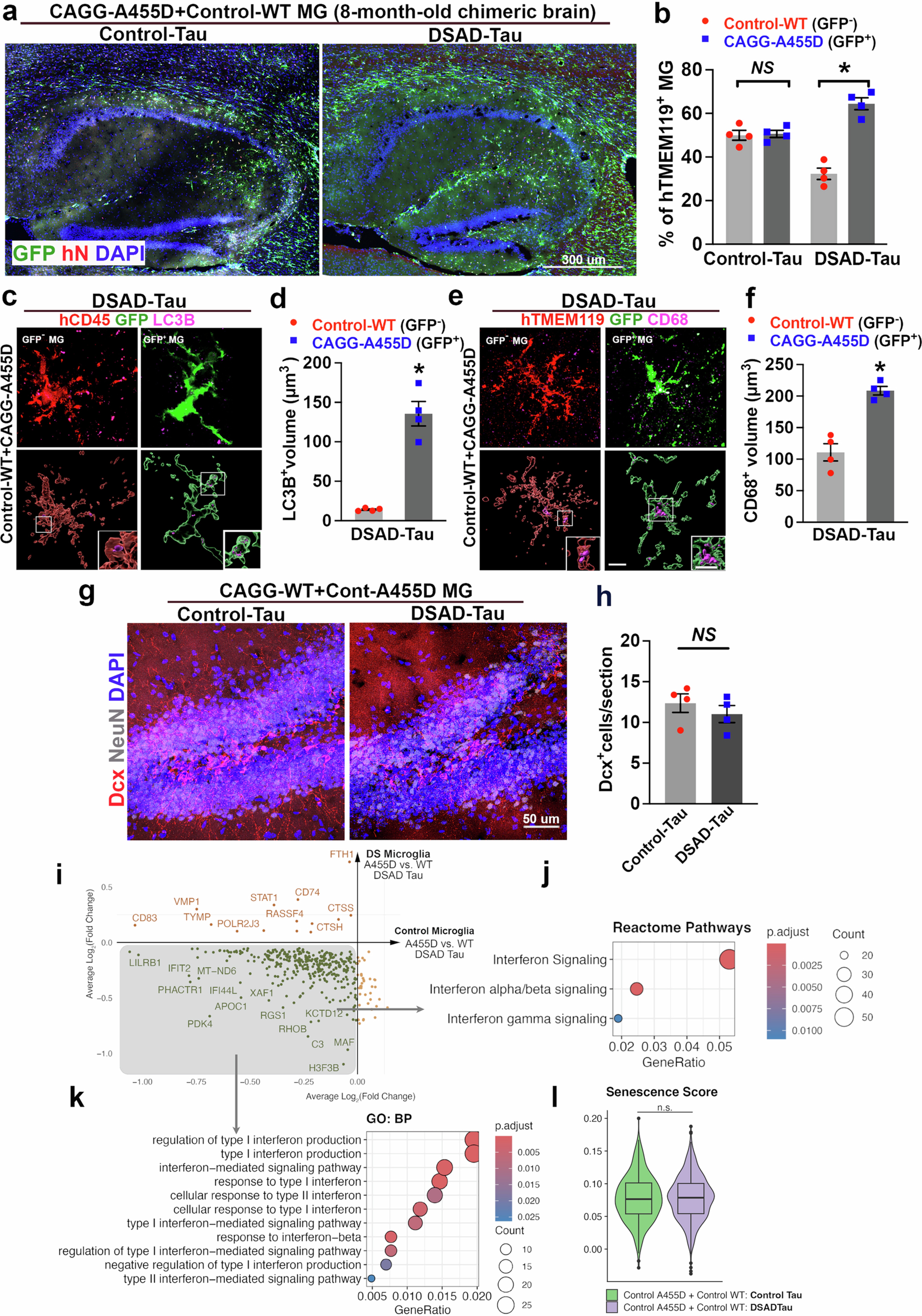
a, Representative images from sagittal brain sections showing the distribution of transplanted CAGG-A455D and control-WT at the age of 6-month-old chimeric mice. Scale bar: 300 μm. b, Quantification of the percentage of control-WT and CAGG-A455D microglia in total microglia cells from 6-month-old chimeric mice (Data represent both sexes combined, n = 4 mice per group), Data were analyzed by a two-tailed unpaired t-test, *P = 0.0286, NS, not significant. Data are presented as mean ± SEM. c, Representative raw fluorescence super-resolution and 3D surface rendered images showing images of colocalization of LC3B+ in hCD45+ microglia and GFP+ microglia in 6-month-old CAGG-A455D-control-WT chimeric mice receiving injection of DSAD Tau at the age of 8 weeks. Scale bars: 5 μm and 2 μm in the original and enlarged images, respectively. d, Quantification of LC3B+ puncta in control-WT and CAGG-A455D microglia following DSAD-Tau injection (Data represent both sexes combined, n = 4 mice per group). Data were analyzed by a two-tailed unpaired t-test, *P = 0.0286. Data are presented as mean ± SEM. e, Representative raw fluorescence super-resolution and 3D surface rendered images showing images of colocalization of CD68+ in hTMEM119+ microglia and GFP+ microglia in 6-month-old CAGG-A455D-control-WT chimeric mice receiving injection of DSAD Tau at the age of 8 weeks. Scale bars: 5 μm and 2 μm in the original and enlarged images, respectively. f, Quantification of CD68+ puncta in control-WT and CAGG-A455D microglia following DSAD-Tau injection (Data represent both sexes combined, n = 4 mice per group). Data were analyzed by a two-tailed unpaired t-test, *P = 0.0286. Data are presented as mean ± SEM. g, Representative images of Dcx and NeuN staining in 6-month-old chimeric mice. Scale bars: 20 μm. h, Quantification of Dcx+ cells (Data represent both sexes combined, n = 4 mice per group). Data were analyzed by a two-tailed unpaired t-test, NS, not significant. Data are presented as mean ± SEM. i, Scatter plot showing significantly (adj. p-value < 0.05) differentially expressed genes between two comparison groups ranked by average logFC. Genes located in the third quadrant are those both downregulated in DS-A455D-DSAD-tau compared to DS-control-DSAD-tau and downregulated in WT-A455D-DSAD-tau relative to WT-control-DSAD-tau. j-k, Reactome and GO-BP enrichment analyses of the co-downregulated genes. l, Violin plots showing the senescence score of co-transplantation each group. Wilcoxon test, n.s.: not significant, ***P < 0.001.