Extended Data Fig. 2: scRNA-seq analysis of DS-WT and DS-A455D microglia in response to DSAD-Tau S1 fraction in chimeric mice.
From: A myeloid trisomy 21-associated gene variant is protective from Alzheimer’s disease

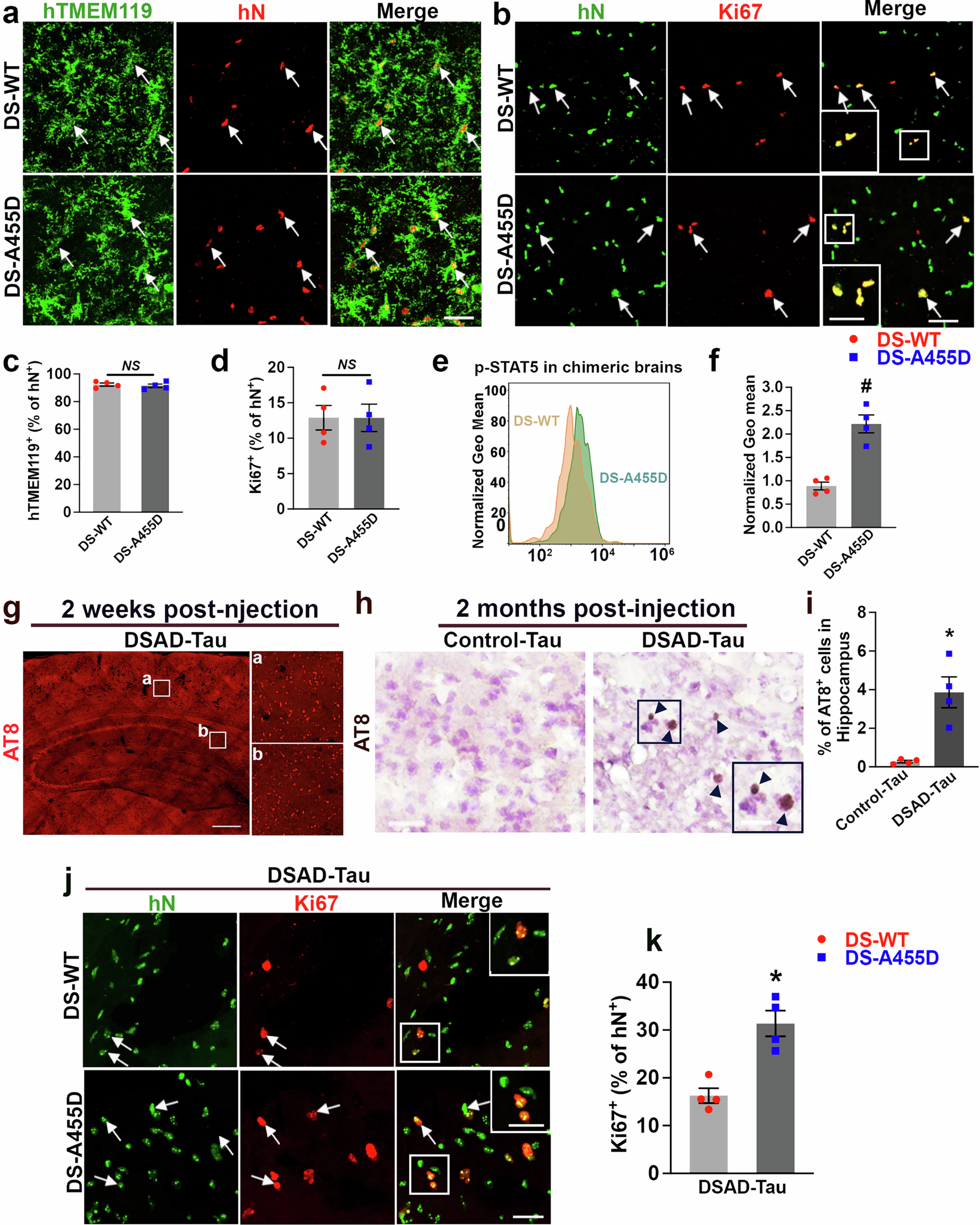
a-b, Representative images of hTMEM119+hN+ and Ki67+hN+ in DS-WT and DS-A455D chimeric mice. Scale bar: 20 μm and 10 μm in the original and enlarged images, respectively. c-d, Quantification of the percentage of hTMEM119+ and Ki67+ in hN+ cells from DS-WT and DS-A455D chimeric mice (Data represent both sexes combined, n = 4 mice per group), Student’s t-test, NS, not significant. Data are presented as mean ± SEM. e, Flow cytometry analysis of p-STAT5 expression in DS-WT and DS-A455D groups. f, Quantification of p-STAT5 expression in DS-WT and DS-A455D groups (Data represent both sexes combined, n = 4 mice per group). Data were analyzed by a two-tailed unpaired t-test, #P = 0.0286. Data are presented as mean ± SEM. g, Representative images of sagittal brain sections showing the distribution of AT8+ puncta at two months post-injection. Scale bar: 200 and 50 μm in the original and enlarged images, respectively. h, Representative images of immunohistochemistry staining with AT8 from control-Tau and DSAD-Tau injected chimeric mouse. Scale bar: 10 and 5 μm in the original and enlarged images, respectively. i, Quantification of the percentage of AT8+ cells in the hippocampus (Data represent both sexes combined, n = 4 mice per group). Arrowheads indicate AT8+ staining. Data were analyzed by a two-tailed unpaired t-test, *P < 0.05. Data are presented as mean ± SEM. j, Representative images of Ki67+hN+ in DS-WT-DSAD-Tau and DS-A455D-DSAD-Tau chimeric mice. Scale bar: 20 μm and 10 μm in the original and enlarged images, respectively. k, Quantification of the percentage of Ki67 in hN+ cells from DS-WT-DSAD-Tau and DS-A455D-DSAD-Tau chimeric mice (Data represent both sexes combined, n = 4 mice per group), Data were analyzed by a two-tailed unpaired t-test, #P < 0.05. Data are presented as mean ± SEM.