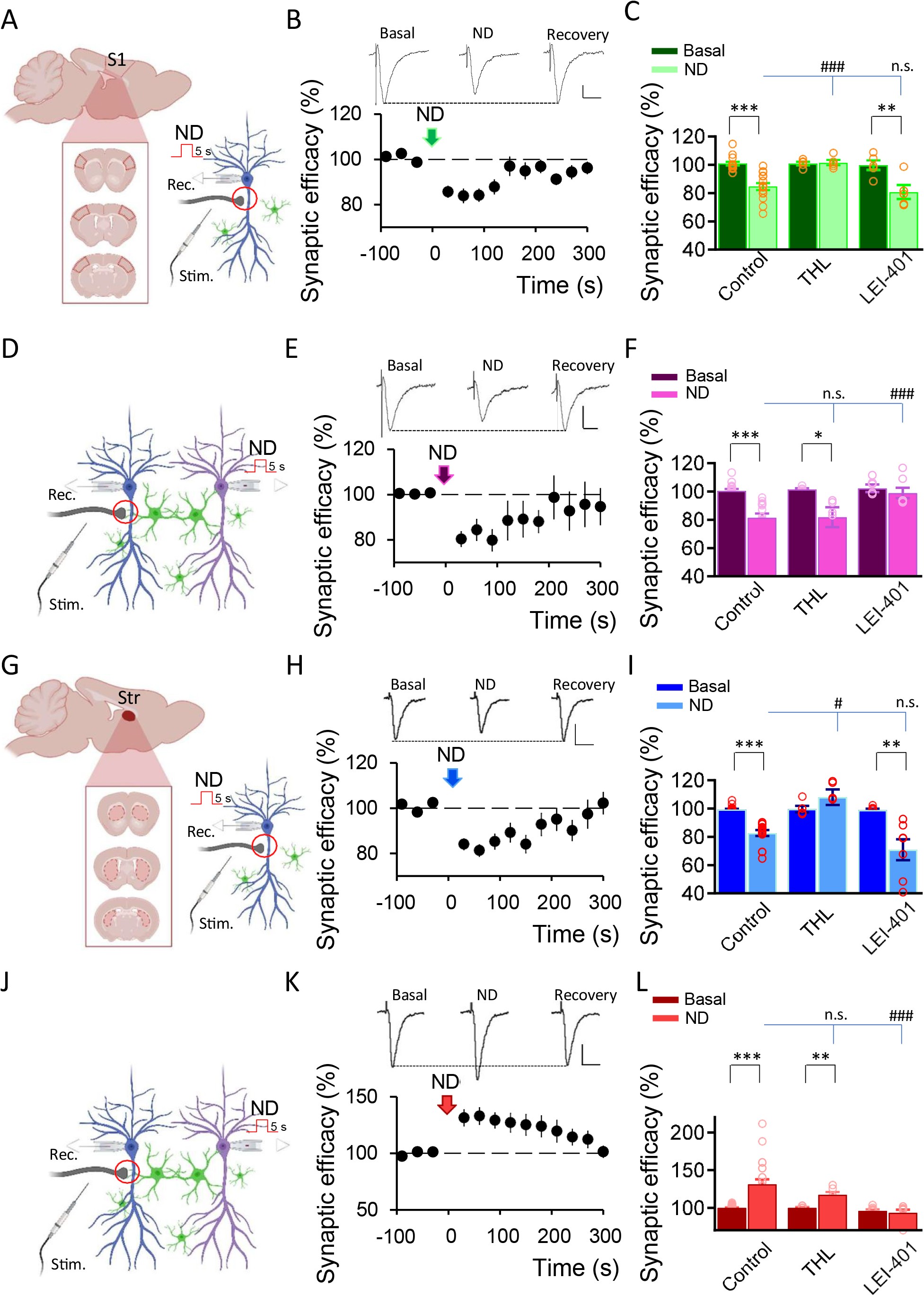
Extended Data Fig. 4: 2-AG signals to neurons and induces DSE and AEA signals to astrocytes and induces lateral regulation in the somatosensory cortex and dorsal striatum.

(a) left. Drawing showing the somatosensory cortex location in slices (S1). Right, simplified schematic representation of the experimental design showing the homoneuron from dual recording, the recording (rec.) and synaptic stimulator (stim.) electrodes (ND, Neuronal depolarization during 5 s). (b) Top. EPSCs traces showing homoneuron EPSC amplitudes before (basal) and after (ND) and the recovery (recovery) homoneuron ND. (Scale bars: 10 pA, 25 ms). Bottom. Time course of EPSC amplitude before and after ND (green arrow) in control condition of the homoneuron. (c) Relative changes from control basal values of EPSC amplitude before and after ND of the homoneuron in control conditions (n = 15/9, p < 0.001), THL (n = 5/3, p = 0.7) and LEI-401 (n = 6/5, p < 0.01); The decrease in the synaptic transmission was abolished in the presence of THL (n = 5, p < 0.001) but still preserved in LEI-401 (n = 6/5, p = 0.3). One-way ANOVA, post hoc Holm–Sidak. (d) Schematic representation of the experimental design of neuronal dual recording showing both homoneuron and heteroneuron, the recording (rec.) and synaptic stimulator (stim.) electrodes (ND, Neuronal depolarization during 5 s). (e) Top. EPSCs traces showing heteroneuron EPSC amplitudes before (basal) and after (ND) and the recovery (recovery) homoneuron ND. (Scale bars: 10 pA, 25 ms). Bottom. Time course of the heteroneuron EPSC amplitude before and after ND (pink arrow) in control condition. (f) Relative changes from control basal values of heteroneuron EPSC amplitude before and after ND in control conditions (n = 14/10, p < 0.001), THL (n = 5/3, p < 0.05) and LEI-401 (n = 7/5, p = 0.3). The decrease in the synaptic transmission was preserved in the presence of THL (n = 5, p = 0.9) but abolished in LEI- 401 (n = 7, p < 0.001). One-way ANOVA, post hoc Holm–Sidak. (g) left. Drawing showing the dorsal striatum location in slices (Str). Right, simplified schematic representation of the experimental design showing the homoneuron from dual recording, the recording (rec.) and synaptic stimulator (stim.) electrodes (ND, Neuronal depolarization during 5 s). (h) Top. EPSCs traces showing homoneuron EPSC amplitudes before (basal) and after (ND) and the recovery (recovery) homoneuron ND. (Scale bars: 20 pA, 25 ms). Bottom. Time course of EPSC amplitude before and after ND (blue arrow) in control condition of the homoneuron. (i) Relative changes from control basal values of EPSC amplitude before and after ND of the homoneuron in control conditions (n = 15/10, p < 0.001), THL (n = 5/4, p = 0.2) and LEI-401 (n = 7/5, p < 0.01); The decrease in the synaptic transmission was abolished in the presence of THL (n = 5, p < 0.05) but still preserved in LEI-401 (n = 7/5, p = 0.5). One-way ANOVA, post hoc Dunn. (j) Schematic representation of the experimental design of neuronal dual recording showing both homoneuron and heteroneuron, the recording (rec.) and synaptic stimulator (stim.) electrodes (ND, Neuronal depolarization during 5 s). (k) Top. EPSCs traces showing heteroneuron EPSC amplitudes before (basal) and after (ND) and the recovery (recovery) homoneuron ND. (Scale bars: 20 pA, 25 ms). Bottom. Time course of the heteroneuron EPSC amplitude before and after ND (red arrow) in control condition. (l) Relative changes from control basal values of heteroneuron EPSC amplitude before and after ND in control conditions (n = 19/12, p < 0.001), THL (n = 6/5, p < 0.01) and LEI-401 (n = 7/6, p = 0.5). The increase in the synaptic transmission was preserved in the presence of THL (n = 6, p = 0.8) but abolished in LEI-401 (n = 7, p < 0.001). Adult animals ( ≥ 6 weeks; males and females) were used; One-way ANOVA, post hoc Dunn. *p < 0.05, **p < 0.01, **p < 0.001; Student’s paired t-test. #p < 0.01, ##p < 0.01, ###p < 0.001; one-way ANOVA with post hoc Dunn’s; n.s., nonsignificant (p > 0.05). Data are mean ± s.e.m.