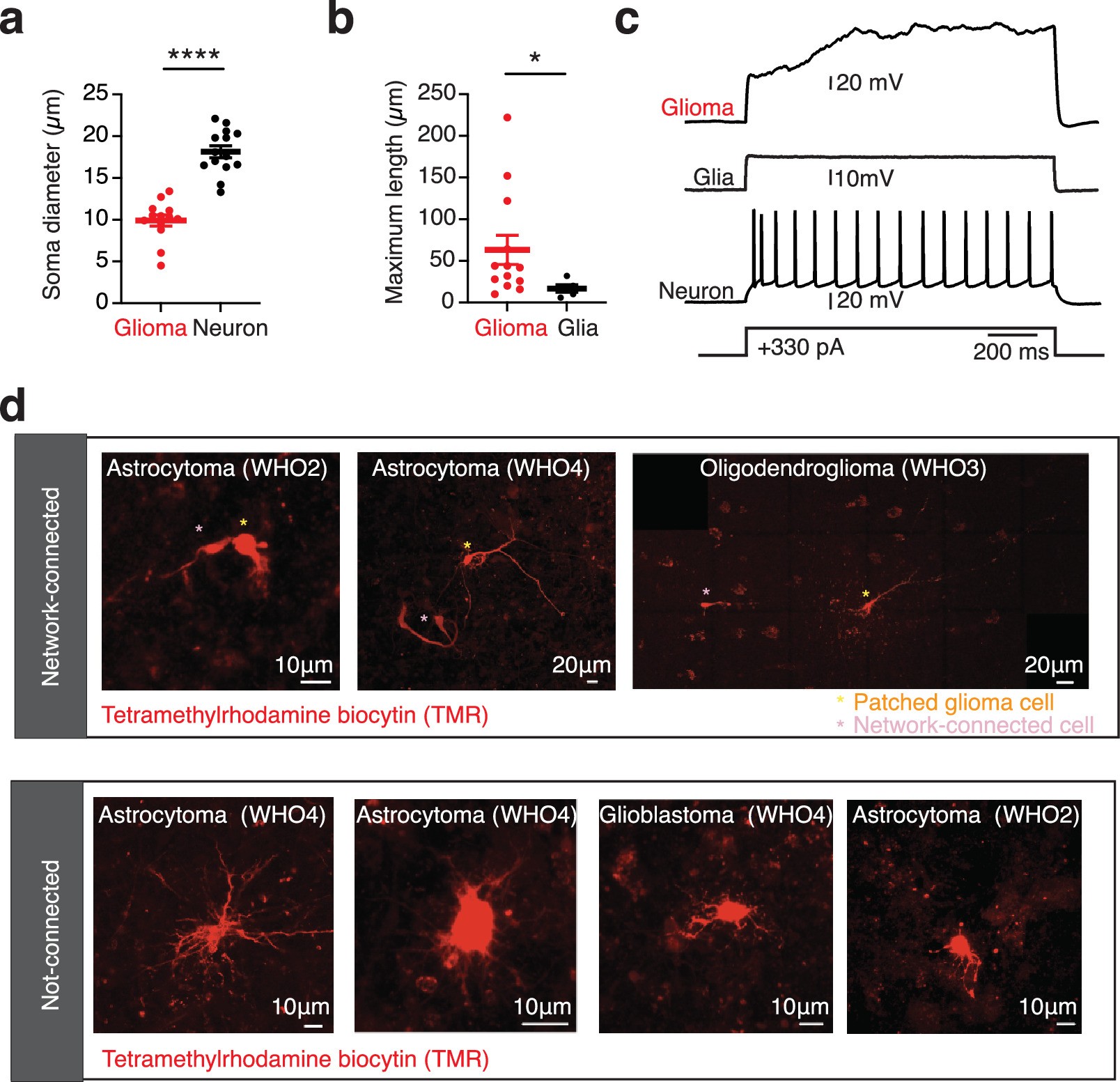
Extended Data Fig. 8: Identification of glioma cells.

a, Soma diameter (maximum width) of glioma cells (red; n = 13 cells) and layer 2/3 pyramidal neurons (black; n = 14 cells). p < 0.0001, Mann Whitney test. b, Maximum length of somatic projection in glioma cells (red; n = 13 cells) and glia (black; n = 5 cells). p = 0.025, Mann Whitney test. c, Example voltage response to 330pA somatic current injection in glioma cell (top), glia (middle), layer 2/3 pyramidal neuron (bottom). d, Examples of biocytin-TMR filled glioma. d, (top) Three examples of network connected glioma cells. A single glioma cell was patched and filled with biocytin-TMR (yellow asterisks) which resulted in non-patched cells up to 100 µm away to become fluorescent (pink asterisks), presumably by diffusion of the fluorescent intracellular solution though a tumour microtube connected network. (bottom) Four examples of glioma cells where the TMR was confined to a single cell. Data are presented as mean values ± SEM.