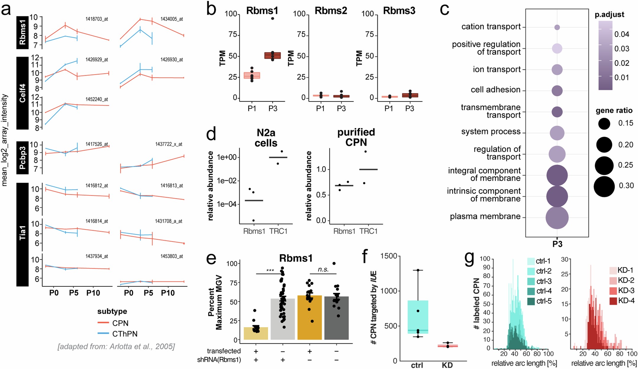
Extended Data Fig. 9: The RBP Rbms1 increases transcript levels from P0 to P5, and is likely involved in localization and stabilization of CPNGC transcripts.

(a) Micro array data for RBPs Rbms1, Celf4, Pcbp3, and Tia1 at P0, P5, and P10, analyzed for CPN (red) and CThPN (blue), from Arlotta et al.55. (b) Boxplots highlighting RNA expression changes in TPM (transcripts per million) for the paralogs Rbms1, Rbms2, and Rbms3 in CPN somata at P1 (pink) and P3 (brown). (c) GO term enrichment for subset of CPNGC transcripts containing RBMS1 binding motifs at developmental stage P3. (d/e) Efficiency of shRNA-mediated knockdown of Rbms1, assessed via (D) qPCR in transfected N2a cells and in utero electroporated and FACS-purified CPN, as well as (E) via immunocytochemistry in transfected N2a cells. (f) Total number of labeled CPN in the cortex of a single 40 μm coronal brain section of mice electroporated with a scrambled control construct (ctrl) or a shRNA targeting Rbms1 (KD). (g) Unilateral in utero electroporation at E15 with a scrambled control construct (ctrl, left panel, n = 5), or shRNA targeting Rbms1 (KD, right panel, n = 4) results in comparable positioning of targeted CPN in cortical layer II/III in the lateral somatosensory cortex. The number of labeled CPN was higher in control mice, compared to KD mice.