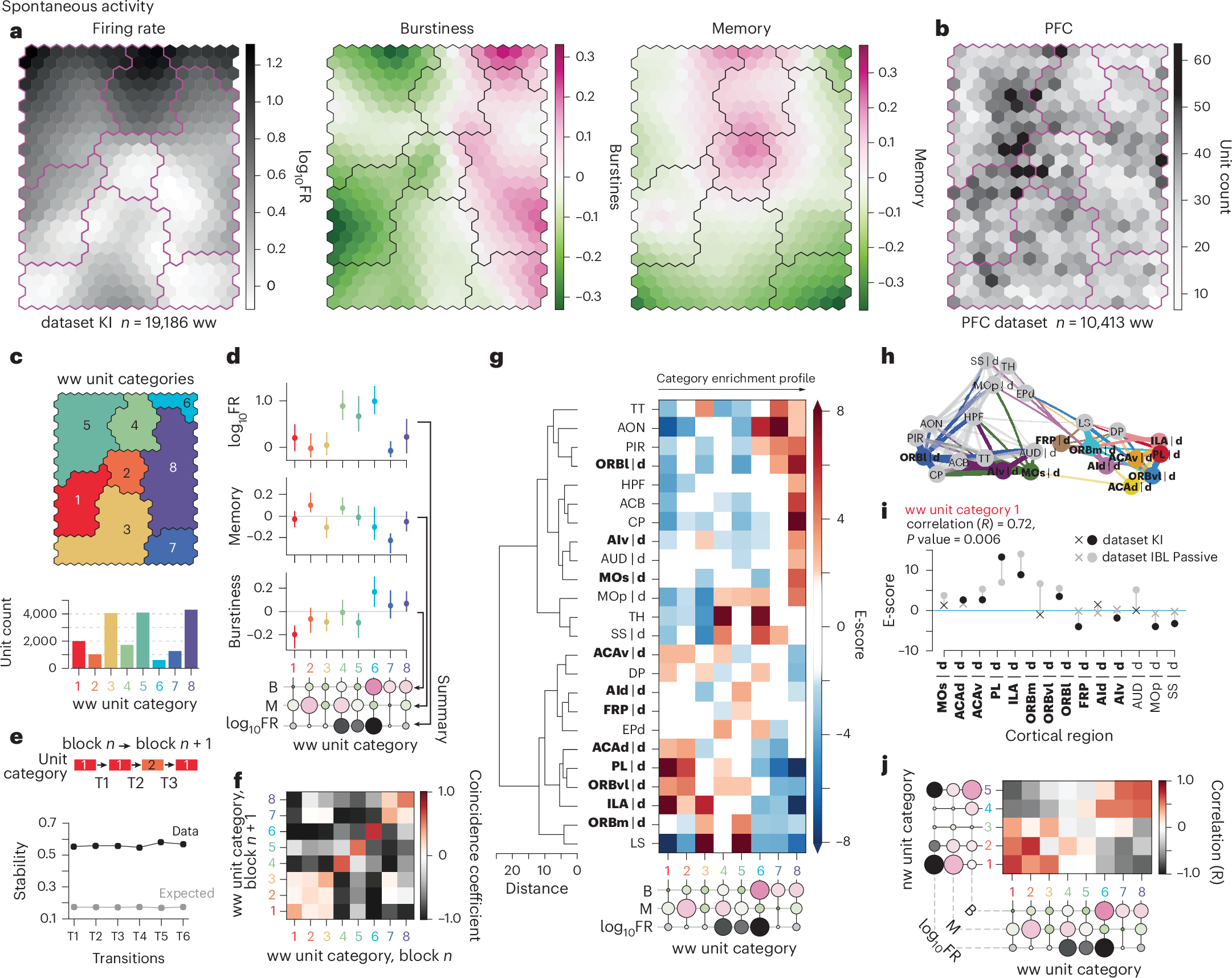
Fig. 2: Brain regions have distinct spontaneous firing patterns, with a low-rate, regular-firing signature of PFC subregions.
From: A prefrontal cortex map based on single-neuron activity

a, The SOM’s component planes for the three firing metrics. Each component plane consists of a hexagonal grid of nodes and displays the respective metric value per node in color. Together, the component planes visualize the feature landscape of the SOM. Contours (black/purple) delineate the unit categories defined in c. The original metric value ranges are displayed; for this, we reverted the standardization applied to each metric before SOM calculation (Methods). b, Count of PFC ww units assigned to each SOM node. Contours (purple) delineate the unit categories defined in c. c, Top, Partitioning of the SOM nodes into eight ww unit categories using hierarchical clustering. Bottom, Count of ww units per unit category. d, Summarizing the characteristics of each unit category. Median (dot) and 10th to 90th percentile (vertical line) of metrics across units assigned to each category. Circles below (‘summary’) further summarize the metric composition of each category: color indicates the median metric value based on a; radii are scaled linearly per metric across the eight categories, ranging from a fixed minimum radius reflecting the lowest median metric value to a fixed maximum radius reflecting the highest median metric value, to facilitate comparison between categories. e, Stability of ww unit categories across time. Top, Spontaneous 3-s epochs were allocated to blocks (~50 epochs per block) and each unit’s category was calculated per block. Bottom, Stability (fraction of units retaining their category) from one block to the next (black) compared to stability expected from marginal distributions (gray). f, Coincidence coefficient matrix quantifying the relative transition probabilities between unit categories (e, top) from one block to the next: −1, zero transitions; 0, random; 1, maximal possible number of transitions as derived from the marginal distributions (Methods). g, Right, Category enrichment profiles (Methods and Extended Data Fig. 3e) of brain (sub)regions. PFC subregions are in bold. d, deep layers. Nonsignificant E-scores are whitened (Supplementary Table 3). Left, hierarchical tree derived from the enrichment profiles. h, Graph representation of the data in g. Brain (sub)regions (dots) are arranged according to the first and second uniform manifold approximation and projection (UMAP) dimension of their enrichment profiles; line width scales with cosine similarity between category enrichment profiles of (sub)regions (only shown for similarities > 0.1). PFC subregions are in bold. i, Comparison of the enrichment of category 1 units in cortical (sub)regions between dataset KI (black) and dataset IBL Passive (gray). Dots and crosses indicate significant and nonsignificant enrichment, respectively. PFC subregions are in bold. Statistics used were Pearson correlation and the two-sided P value; n = 14. j, Matrix of Pearson correlation coefficients indicating similarity between ww and nw category enrichments across n = 9 brain regions in dataset KI. Only brain regions with sufficient nw units were included (Extended Data Fig. 5g). Data: dataset KI, ww units, all brain (sub)regions and layers, n = 19,186 units; a,c–f, dataset KI, PFC ww units, all layers, n = 10,413 units; b, dataset KI, ww units, all brain (sub)regions, for cortex restricted to deep layers (L5–6), n = 18,056 units; g,h, ww units, cortical (sub)regions, deep layers (L5–6), n = 9,715 units from dataset KI, n = 5,783 units from dataset IBL Passive; i, dataset KI, all brain (sub)regions, for cortex restricted to deep layers (L5–6), n = 3,984 nw units, n = 9,542 ww units; j.