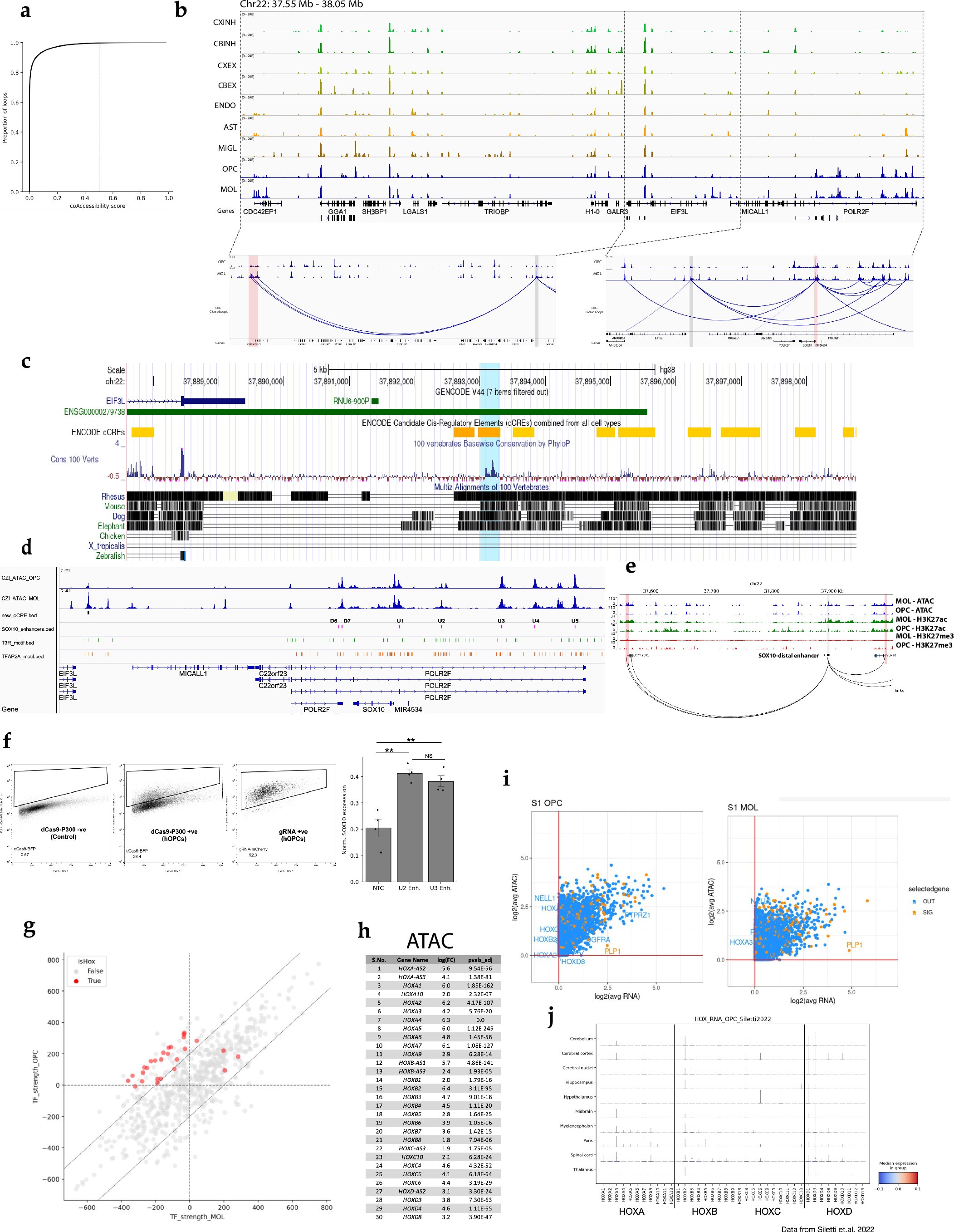
Extended Data Fig. 6: Co-accessibility analysis identifies a distal SOX10 enhancer in OLGs.

a, Cumulative distribution of the co-accessibility score for all loops identified by Cicero. Red line shows the score cutoff (0.5) used for assessing high-quality interactions and captures the top 5% of all loops. b, snATAC-seq genome browser snapshot showing chromatin accessibility signal in all cell types at CDC42EP1 locus (left), identified SOX10-distal enhancer (middle) and SOX10 locus (right) and the corresponding loops identified using Cicero. Red columns highlight the CDC42EP1 and SOX10 genes, and the gray column highlights the new enhancer. c, UCSC Genome Browser snapshot showing the identified enhancer locus (light blue column) as well as overlap with previously identified ENCODE cCREs, PhyloP base conservation score and evolutionary conservation with different species. d, snATAC-seq genome browser track showing chromatin accessibility in OPCs and MOLs at the newly identified enhancer, SOX10 locus, and previously characterized U1-U5, D6 and D7 enhancers (purple) and overlap with thyroid hormone receptor motifs (T3R, green) and TFAP2A motifs (orange). e, snATAC-seq and nanoCUT&Tag genome browser tracks the CDC42EP1-enhancer-SOX10 locus showing ATAC, H3K27ac and H3K27me3 pseudobulk signal in MOLs and OPCs and Cicero links. f, FACS plots showing transduction efficiency (left) and gene expression changes (qPCR) of SOX10 when directing dCas9–p300 to the U2 enhancer, U3 enhancer, and a nontargeting control (NTC) (right). N = 4 biological replicates; data shown as mean ± s.e.m. Statistics: one-way ANOVA with Tukey’s post hoc test. Two-sided t-test performed. *p ≤ 0.05, **p ≤ 0.01, ***p ≤ 0.001, NS = nonsignificant. g, Scatterplot showing TF strength of shared core TFs in MOLs (x axis) and OPCs (y axis) and highlighting the identified HOX genes. h, List of identified HOX genes being differentially accessible in spinal cord OPCs and MOLs. i, Scatterplot showing correlation between the multiome-RNA and multiome-ATAC. j, Stacked violin plot showing gene expression levels of all HOX genes in OPCs in all regions from an adult human brain transcriptomic atlas4.