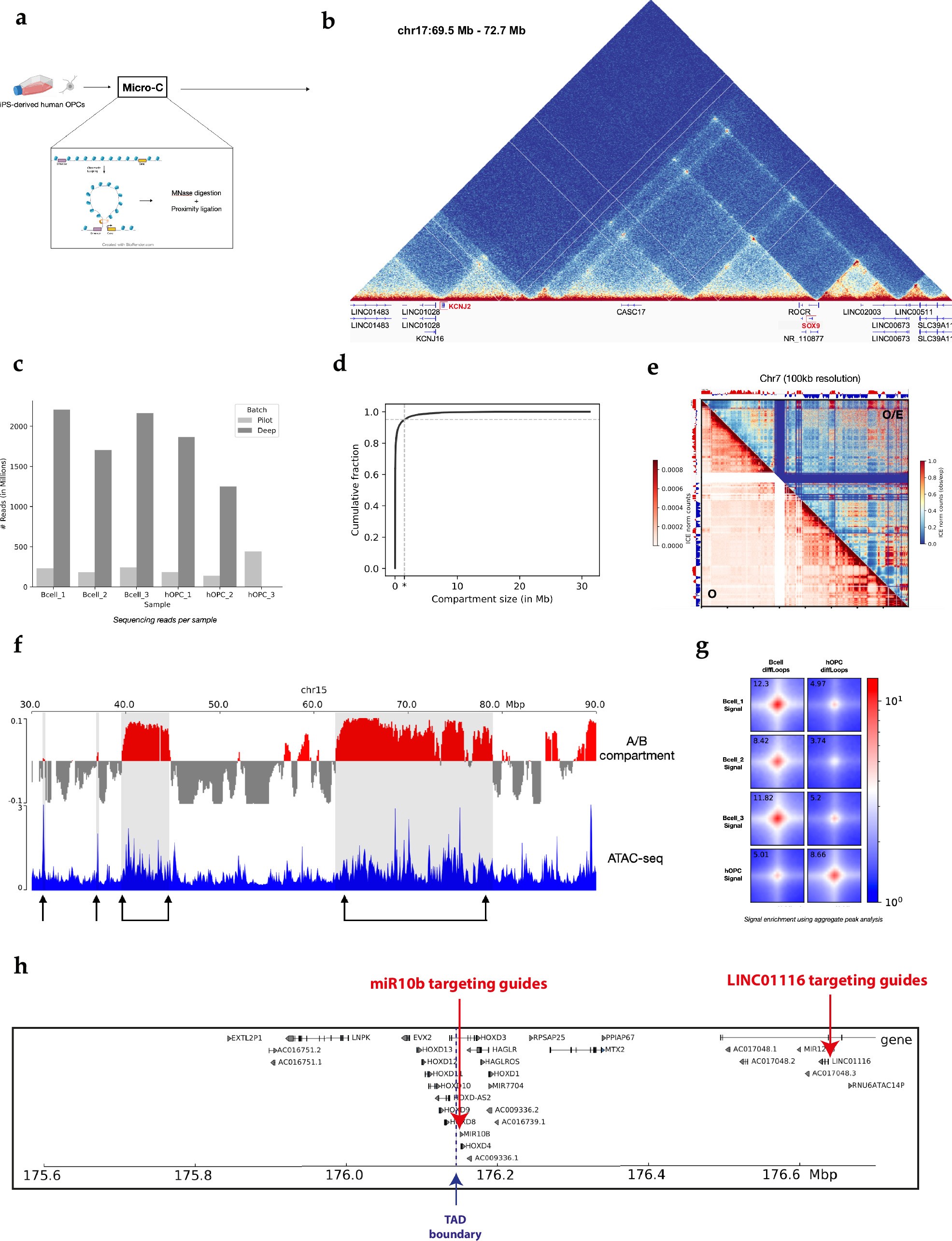
Extended Data Fig. 8: High-resolution Micro-C in human iPS-derived OPCs and primary B-cells shows cell-type-specific architecture.

a, Experimental schematic showing collection of iPS-derived hOPCs and patient-derived B cells for Micro-C. Schematic of chromatin looping to bring enhancer and promoter in contact for transcription is shown below. Schematic in a created in BioRender. Castelo-branco, G. https://BioRender.com/orfbpyi (2025). b, Micro-C contact matrix in hOPCs at 5 kb resolution showing the TAD formed at the SOX9–KCNJ2 locus. c, Bar chart showing the sequencing reads (in millions) obtained for each replicate in the B cells and hOPCs. Libraries were first shallow sequenced to assess library quality (light gray bars) followed by deep sequencing (dark gray). B cell replicates correspond to 3 separate patients. hOPC replicates correspond to separate biological replicates. d, Cumulative distribution of compartment size identified in the hOPC and B-cell Micro-C data. Asterisk marks 1.5 Mb size as the upper size limit for 95% of all compartments. e, Contact matrix showing the normalized observed counts (lower triangle) and normalized obs/exp counts (upper triangle) at chromosome 7 in hOPCs. A and B compartments are shown along the sides of the matrix and exhibit strong correlation with ‘pockets’ of increased contact frequency. f, A/B compartments in hOPCs on chromosome 15 overlaid on chromatin accessibility data from hOPCs (unpublished), showing correlation between active A compartments and increased accessibility. g, Aggregate pileup analysis of differentially accessible loops in B cells and hOPCs showing cell type specificity of identified loops. h, Schematic of the 3’ TAD (c-Dom) and 5’ TAD (t-Dom) that flank the HOXD cluster (yellow) and the locations of genes tested in qPCR (HOXD1, HOXD4, HOXD8) and the miR10b and LINC01116 genes.