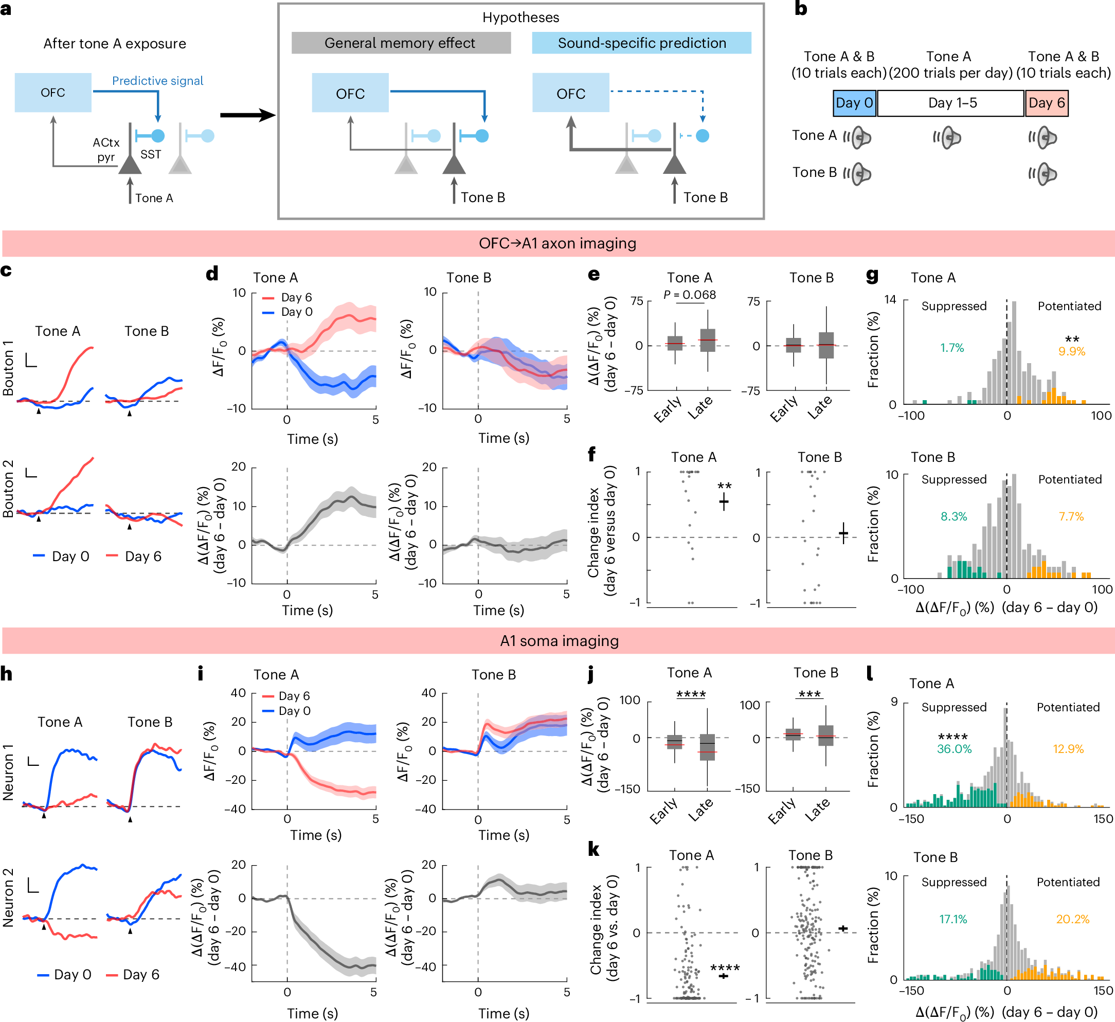
Fig. 5: Both OFC top-down projections and A1 neurons show sound-selective plasticity.
From: Orbitofrontal cortex drives predictive filtering of sensory responses

a, Schematic illustrating two hypotheses for how prediction circuits respond to a novel sound (tone B) following habituation to tone A. b, Protocol for assessing sound specificity of habituation. c, Trial-averaged response traces from two axon boutons to tone A and tone B, before (blue) and after (red) tone A habituation. Scale, 20%, 1 s. d, Averaged tone-evoked response traces from all imaged boutons before and after tone A habituation (top). Averaged changes in response traces across all boutons (n = 11 mice, 161 boutons) (bottom). Due to variability in tone durations and the limited number of trials, only the first 5 s common to all trials are shown. Solid line shows mean; shading shows s.e.m. e, Amplitudes of the difference traces at 1 and 5 s after sound onset for tone A (left) and tone B (right) responses. Two-sided Wilcoxon signed-rank test. Box, 25th to 75th percentiles; whiskers, 1 × IQR; black line, median; red line, mean; outliers not shown. n = 161 boutons. f, Change index of excitatory responses for individual boutons on day 6 compared to day 0. Black lines on the right represent mean. n = 22 (tone A) and 26 (tone B) significantly excited boutons. **P = 0.0042 (two-sided Wilcoxon signed-rank test). g, Histograms showing changes in response magnitudes across all boutons. Orange and green bars show boutons with significant potentiation and suppression for tone A (top) and tone B (bottom). n = 161 boutons, **P = 0.0011 (two-sided Fisher’s exact test). h–l, Same as c–g but for A1 neurons. n = 4 mice, 551 neurons (i). ****P = 1.5 × 10−12; ***P = 5.3 × 10−4 (j). Tone A, n = 160 excited cells, ****P = 8.8 × 10−22; tone B, n = 196 (k). n = 551 neurons, ****P = 1.6 × 10−21 (l). Error bars and shades represent mean ± s.e.m.