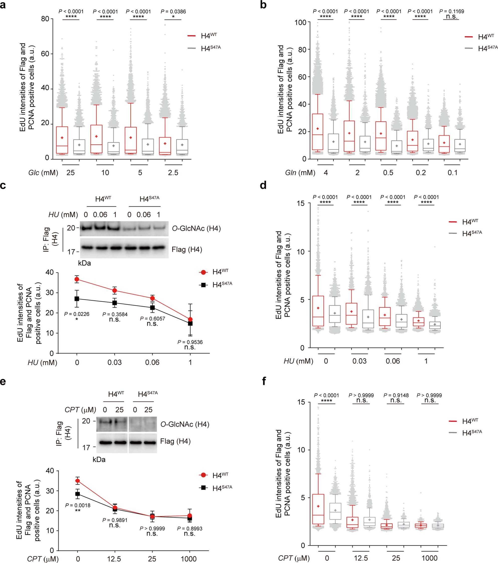
Extended Data Fig. 6: Functional evaluation of H4S47 O-GlcNAcylation in cells challenged with replication stresses.
From: H4S47 O-GlcNAcylation regulates the activation of mammalian replication origins

a, b, Impact from Glc or Gln deficiency on DNA replication. From representative experiments included in Fig. 2g (a) and Fig. 2h (b), mean intensities of EdU of Flag- and PCNA-positive cells were shown. From left, n = 4,896, 3,249, 4,968, 3,316, 4,488, 3,083, 5,131, 2,413 (a) and n = 8,404, 2,180, 4,397, 2,514, 8,862, 3,090, 7,592, 1,599, 4,413, 1,801 (b) cells. c-f, Influences from HU or CPT on H4 O-GlcNAcylation and DNA replication. HEK293T cells were transfected as in Fig. 1a for 24 h, and then cultured in medium containing HU (c, d) or CPT (e, f) at different concentrations as indicated for another 24 h. Subsequently, cells were subjected to Flag IP for the detection of H4 O-GlcNAcylation (c, e, top) and immunofluorescence as in Fig. 1c for replication efficiency analysis (c, e, bottom). Different samples were loaded on the same gel, but not in adjacent lanes (e, top). Curves (c, e, bottom) based on means of EdU intensities from cells positive for both Flag and PCNA were shown. n = 3 (c, e, bottom) biologically independent experiments. For curves, P values calculated by Sidak’s multiple comparison test (two-way ANOVA) (c, e, bottom). From left, n = 2,074, 2,878, 1,707, 2,467, 1,185, 2,987, 2488, 2,819 (d) and n = 1,714, 2,244, 3,790, 1,214, 1,968, 432, 476, 670 (f) cells. For all box plots, P values were calculated by Tukey’s multiple comparison test (one-way ANOVA of unpaired t-tests); The bottom, middle line and top of the box and whiskers indicate the 25th, 50th, 75th and 10–90th percentiles, respectively and means were shown as ‘+’ signs (a, b, d and f). n.s., non-significant, a.u., arbitrary unit.