Abstract
The transmission and maintenance of genetic information in eukaryotic cells relies on the faithful duplication of the entire genome. In each round of division, excessive replication origins are licensed, with only a fraction activated to give rise to bi-directional replication forks in the context of chromatin. However, it remains elusive how eukaryotic replication origins are selectively activated. Here we demonstrate that O-GlcNAc transferase (OGT) enhances replication initiation by catalyzing H4S47 O-GlcNAcylation. Mutation of H4S47 impairs DBF4-dependent protein kinase (DDK) recruitment on chromatin, causing reduced phosphorylation of the replicative helicase mini-chromosome maintenance (MCM) complex and compromised DNA unwinding. Our short nascent-strand sequencing results further confirm the importance of H4S47 O-GlcNAcylation in origin activation. We propose that H4S47 O-GlcNAcylation directs origin activation through facilitating MCM phosphorylation, and this may shed light on the control of replication efficiency by chromatin environment.
Similar content being viewed by others
Main
The entire genome must be accurately replicated once to ensure the faithful inheritance of genetic information to daughter cells in each round of the cell division1,2. Errors in replication cause accumulation of mutations and chromosomal aberrations, which can lead to genome instability and can eventually contribute to tumourigenesis3. Eukaryotic DNA replication begins at various genomic locations called replication origins, each of which gives rise to two replication forks traveling in opposite directions. In the S phase of the cell cycle, thousands of replication forks work in concert to complete the duplication of the genome1,2.
The number of replication origins varies substantially across organisms1,4. Instead of a single origin in a specific sequence, as in Escherichia coli, many origins are found in eukaryotes, but only a fraction are activated in every cell cycle to initiate DNA replication1,2. The activation of eukaryotic replication origins follows the ‘replication timing program’ and is an important mechanism that deals with various challenges during DNA replication to preserve genome integrity5. However, the fundamental question regarding how licensed origins are selectively activated during DNA replication still remains poorly understood.
Stepwise control of replication initiation has been well established and consists of origin licensing and activation1,4,6. Origin licensing starts with the loading of origin-recognition complex, followed by sequential recruitment of cell division control protein 6 and CDC10-dependent transcript 1 protein1. Once replicative helicase MCM2–7 complexes are loaded onto chromatin, the assembly of pre-replication complex is completed and origins are licensed4,6. Origin activation requires both DBF4-dependent protein kinase (DDK) and cyclin-dependent kinases (CDKs) that promote the formation of the CDC45–MCM–GINS complex for DNA unwinding by directly phosphorylating a set of key factors, including MCM subunits, RecQ-like helicase 4 (RECQL4), and Treslin (also known as TICRR), in eukaryotes2,6,7,8.
Sequence features associated with replication origins have been intensively investigated4,9. Genome-wide investigations have suggested that replication origins in budding yeast (Saccharomyces cerevisiae) have some preferred sequence motifs, called autonomously replicating sequence. By contrast, no consensus sequences that could comprehensively predict replication origins in higher eukaryotes have been identified1,4,9,10, except for a recently reported shared G-rich DNA sequence signature that co-incides with many origins in mouse and human cells11. Notably, the local chromatin environment, in particular post-transcriptional modifications (PTMs) on histones, has been found to be important for the regulation of replication origins12,13.
For instance, acetylation on histones has been linked to origin activity in yeast, Drosophila and human cells4,9. Histone acetyltransferase HBO1 (also known as KAT7) upregulated histone acetylation to facilitate origin licensing, whereas artificial tethering of catalytically disabled HBO1 to mammalian origins dampened MCM2–7 loading and thereby origin licensing14. Methylation on histone H4 has also been found to be involved in the control of origin activity. H4 lysine 20 methylation, catalyzed by PR-Set7 (also known as KMT5A), modulated origin-recognition complex loading at replication origins. Unsuccessful removal of this mark during S phase led to re-replication of the genome within the same cell cycle15. Recently, histone H4 has also been found to bear O-linked-N-acetylglucosaminylation (O-GlcNAcylation)16, which is a nutrient-sensing PTM and is reversibly controlled by OGT and O-GlcNAcase (OGA)17,18,19. Hitherto, only one O-GlcNAcylation site on H4, H4S47 O-GlcNAcylation, has been identified16, but its biological function is still unknown.
In this work, we demonstrate that H4S47 O-GlcNAcylation is required for efficient DNA replication and important for cells to respond to nutritional stress. OGT, which is enriched in chromatin in S phase, appears to localize at replication sites and enhances DNA replication through catalyzing H4S47 O-GlcNAcylation. Once H4S47 is mutated, replication-origin activation, DDK loading on chromatin, and MCM phosphorylation, such as phosphorylation of S53 of MCM2, as well as H4–DDK–MCM complex formation were compromised, but fork progression remained largely unaffected. Moreover, our short nascent-strand (SNS) sequencing (SNS-seq) and sequential chromatin immunoprecipitation (ChIP) verified the ‘H4S47 O-GlcNAcylation–MCM phosphorylation’ axis at replication origins. Collectively, our results unveil a previously unappreciated mechanism for the selective activation of replication origins by H4S47 O-GlcNAcylation.
Results
H4S47 O-GlcNAcylation is required for efficient DNA replication
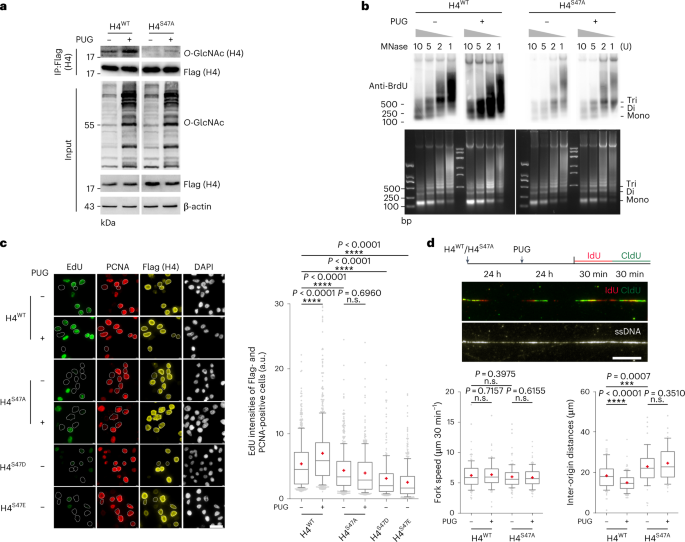
Following the verification of H4S47 O-GlcNAcylation with mass spectrometry (Extended Data Fig. 1a), we mutated Ser47 into alanine Ala to disable its O-GlcNAcylation for the functional characterization of H4S47 O-GlcNAcylation. With mutated H4S47, a dramatic reduction in H4 O-GlcNAcylation was detected (Fig. 1a and Extended Data Fig. 1b). Boosting O-GlcNAcylation using the OGA inhibitor O-(2-acetamido-2-deoxy-d-glucopyranosylidene) amino-N-phenylcarbamate (PUGNAc)20 remarkably enhanced the O-GlcNAcylation level in wild-type H4 (H4WT) but not in the H4S47A mutant (Fig. 1a and Extended Data Fig. 1b), again confirming S47 as a key O-GlcNAcylation site on H4.
a, Analysis of O-GlcNAc modification in H4. HEK293T cells were transfected with Flag-tagged H4WT or Flag-H4S47A for 24 h and incubated with or without PUGNAc (PUG, 100 μM) for another 24 h. Following IP with an antibody to Flag, samples were subjected to western blotting (WB). Different samples were loaded on the same gel, but not in adjacent lanes. b, Assay of newly synthesized DNA. HEK293T cells transfected and treated as in a were labeled with BrdU for 1 h prior to MNase digestion. Newly synthesized DNA (top) and total DNA (bottom) were detected by BrdU antibody and SuperGelBlue staining, respectively. U, active unit; Mono, mononucleosome; Di, dimer; Tri, trimer; bp, base pairs. c, Evaluation of replication efficiency by EdU incorporation. HEK293T cells were transfected with Flag-H4WT, Flag-H4S47A, Flag-H4S47D, or Flag-H4S47E for 24 h and cultured with or without PUG (100 μM) for another 24 h before being subjected to an EdU Click-It assay with immunofluorescence. Representative images (left) and quantifications (right) are shown. Cells positive for both PCNA and Flag are enclosed by dashed lines. From left in the box plot, n = 528, 556, 521, 390, 263, 430 cells (right). Scale bar, 20 μm. a.u., arbitrary unit. d, DNA fiber assay for replication fork function. HEK293T cells prepared as in a were analyzed by DNA fiber assay (top). Representative images of DNA fibers (middle) and quantifications for CldU track lengths (bottom, left) and origin distances (bottom, right) are shown. From left, n = 122, 71, 114, 111 (bottom, left) and n = 96, 129, 50, 47 (bottom, right) DNA fibers. Scale bar, 10 μm. P values were measured by unpaired, two-tailed t-tests; n.s., not significant. c,d, For all box plots, the bottom, middle line, and top of the box and the whiskers indicate the 25th, 50th, 75th and 10th–90th percentiles, respectively, and means are shown as red ‘+’ symbols.
To evaluate the role of H4S47 O-GlcNAcylation in DNA replication, we labeled newly synthesized DNA with BrdU21 and found that DNA synthesis was drastically repressed by mutated H4S47 in HEK293T cells (Fig. 1b). In parallel, a comparison between cells transfected with either H4WT or H4S47A using immunofluorescence and fluorescence-activated cell sorting (FACS) confirmed the reduced replication efficiency with mutated H4S47 (Fig. 1c and Extended Data Fig. 1c). Moreover, PUGNAc treatment evidently upregulated DNA replication in H4WT cells, but failed to do so in H4S47A cells (Fig. 1b,c and Extended Data Fig. 1c). Of note, changes in DNA replication owing to mutated H4S47 and PUGNAc treatment were also recapitulated in HT1080 and A549 cells (Extended Data Fig. 1d,e). In line with this observation, mutated H4S47 not only slowed down the proliferation of HEK293T, HT1080, and A549 cells, but also compromised PUGNAc-mediated acceleration (Extended Data Fig. 2a–c). These results suggest an important role for H4S47 O-GlcNAcylation in DNA replication.
Given that H4S47 can also be phosphorylated22, we subsequently replaced S47 with Asp and Glu to mimic H4S47 phosphorylation in the same DNA replication assay. Replication efficiency remained significantly repressed regardless of whether phosphomimetic (H4S47D and H4S47E) or un-phosphorylatable H4 (H4S47A) was provided (Fig. 1c and Extended Data Fig. 2d), arguing that phosphorylation at H4S47 is probably not essential for DNA replication. To further assess H4S47 O-GlcNAcylation function in the control of DNA replication forks, we performed a DNA fiber assay that allowed us to differentiate the replication defect in initiation and/or elongation. Compared with H4WT, H4S47A significantly reduced origin density and blocked PUGNAc-induced upregulation without affecting fork velocity (Fig. 1d and Extended Data Fig. 2e). Because of the tight connection between DNA replication and checkpoint signaling, we also examined phosphorylation of checkpoint kinase 1 and H2AX, extensively used for the evaluation of checkpoint activation or DNA damage, respectively23. No clear signs of checkpoint activation or DNA damage were observed upon the addition of different H4 (Extended Data Fig. 2f). Under the same condition, cell survival and apoptosis were not affected either (Extended Data Fig. 3). Taken together, these results suggest that H4S47 O-GlcNAcylation is critical for the initiation of DNA replication.
OGT regulates DNA replication through H4S47 O-GlcNAcylation
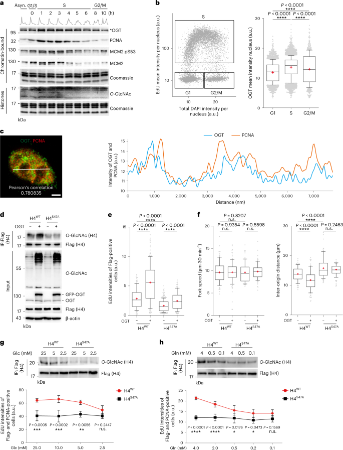
As O-GlcNAcylation on proteins is reversibly controlled by a single pair of enzymes, namely OGT and OGA17, we examined their expression during cell cycle progression. Although both OGT and OGA in whole-cell extracts appeared to be stable (Extended Data Fig. 4a), the level of chromatin-bound OGT oscillated at different stages of the cell cycle and peaked as cells entered S phase (Fig. 2a). A concomitant upregulation in H4 O-GlcNAcylation (Fig. 2a) and downregulation of phosphorylated H4S47 in S phase (Extended Data Fig. 4b) were also observed, supporting functional involvement of OGT-mediated H4 O-GlcNAcylation, but not phosphorylation, in DNA replication. It is worth mentioning that OGA was not detectable in the chromatin fraction (Extended Data Fig. 4b). In parallel, our quantitative-image-based cytometry (QIBC) confirmed the enrichment of OGT on chromatin in replicating cells positive for EdU (Fig. 2b). Further localization analysis by immunofluorescence revealed that at least part of OGT resides at replication sites, indicated by proliferating cell nuclear antigen (PCNA) (Fig. 2c), a key component of the replisome4.
a, Analysis of OGT association on chromatin during the cell cycle. HEK293T cells synchronized at G1/S were released and collected at the indicated time points. FACS profiles demonstrated cell cycle progression (top). Chromatin pellets and acid-extracted histones (bottom) were analyzed by WB. Coomassie staining and H4 served as loading controls. Asyn., asynchronization. The asterisk indicates a nonspecific protein detected by an antibody against OGT. MCM2 pS53, MCM2 phosphorylated at S53. b, Examination of chromatin-bound OGT by QIBC. HEK293T cells immunostained with OGT antibody were sub-categorized into G1, S and G2/M by QIBC56 (also see details in Methods) (left) and analyzed for OGT intensities (right). From left, n = 2,203, 3,591, 633 cells (right). c, Immunofluorescence assessing OGT and PCNA co-localization. HEK293T cells were pre-extracted with CSK buffer with 0.5% Triton X-100 (CSK-0.5% Triton). Representative image of a whole cell with Pearson’s correlation (left) and an intensity profile (right) along the white line are shown. Scale bar, 2 μm. d,e, OGT regulates H4S47 O-GlcNAcylation and DNA replication. GFP-OGT or pEGFP-N1 (empty vector) was transfected along with Flag-H4WT or Flag-H4S47A into HEK293T cells for 48 h before detection of H4 O-GlcNAcylation (d) and assessment of replication efficiency (e). From left, n = 145, 163, 342, 139 cells (e). f, DNA fiber analysis for replication fork function. Fork velocity (left) and inter-origin distance (right) were analyzed in HEK293T cells transfected as in d. From left, n = 102, 114, 73, 88 (left) and n = 94, 96, 88, 91 (right) DNA fibers. P values were calculated by unpaired, two-tailed t-tests (b,e,f). For all box plots, the bottom, middle line, and top of the box and the whiskers indicate the 25th, 50th, 75th, and 10th–90th percentiles, respectively and means are shown as red ‘+’ symbols. g,h, Impact of nutrient deficiency on DNA replication. HEK293T cells were transfected as in Figure 1a for 24 h, and then were cultured with Glc (g) or Gln (h) for another 24 h before the analysis of H4 O-GlcNAcylation (top) and replication efficiency (bottom). Curves based on means of EdU intensities are shown. n = 3 (g) and n = 4 (h) biologically independent experiments. Two-way ANOVA with Sidak’s test, means ± s.d (g,h, bottom).
Moreover, OGT overexpression resulted in a significant improvement in replication efficiency (Fig. 2d,e and Extended Data Fig. 5a,b), which totally recapitulated enhancement in DNA replication induced by PUGNAc (Fig. 1a–c and Extended Data Fig. 1b–e). By contrast, OGT inhibition by OSMI-1 (ref. 24) drastically reduced DNA replication (Extended Data Fig. 5c,d). Notably, the H4S47 substitution abrogated OGT-induced elevation in H4 O-GlcNAcylation (Fig. 2d and Extended Data Fig. 5a), replication efficiency (Fig. 2e and Extended Data Fig. 5e), and origin density (Fig. 2f and Extended Data Fig. 5f,g), but did not change fork velocity regardless of whether exogenous OGT was present (Fig. 2f and Extended Data Fig. 5f,g). These results argue that OGT regulates the initiation of DNA replication through H4S47 O-GlcNAcylation.
As O-GlcNAcylation has been widely recognised as a ‘nutrient sensor’ that is able to sense changes in nutritional supply17,19, we decided to explore whether H4S47 O-GlcNAcylation could play a part in coupling DNA replication to its nutritional environment. As glucose (Glc) or glutamine (Gln) was decreased, both H4 O-GlcNAcylation and replication efficiency declined gradually in H4WT cells, but remained rather stable in H4S47A cells (Fig. 2g, h and Extended Data Fig. 6a, b). Meanwhile, we also challenged cells with genotoxic stresses, including replication inhibitor hydroxyurea (HU)25 and DNA-damage reagent camptothecin (CPT)26. Both HU and CPT treatment repressed DNA replication as expected, but did not change H4 O-GlcNAcylation (Extended Data Fig. 6c–f). More importantly, regardless of whether H4S47 is mutated, replication efficiency declined gradually as HU and CPT concentrations increased (Extended Data Fig. 6c–f). Together, these observations suggest that H4S47 O-GlcNAcylation is important for the regulation of DNA replication in response to nutritional stress.
H4S47 O-GlcNAcylation facilitates origin activation by regulating MCMs
To understand the mechanism underlying the control of DNA replication by H4S47 O-GlcNAcylation, we performed interactome analysis and compared proteins associated with H4WT or H4S47A (Fig. 3a). Among the top candidate proteins that associated with H4WT over H4S47A (H4WT/H4S47A ≥ 2.0), several members of the replicative helicase MCM complex, including MCM2, MCM4, and MCM6, were identified (Fig. 3b). Because of the irreplaceable role of MCM complex in the control of replication initiation6, we immediately carried out co-immunoprecipitation (co-IP) to validate MCM association and found that all the members of MCM complex preferentially bound to H4WT (Fig. 3c, Extended Data Fig. 7a,b, and Supplementary Fig. 1a). Upregulation of O-GlcNAcylation by PUGNAc could further enhance the association of most MCM subunits with H4WT, but had little to no effect on their association with H4S47A (Fig. 3c, Extended Data Fig. 7a,b, and Supplementary Fig. 1a). These observations strongly suggest that H4S47 O-GlcNAcylation regulates replication initiation through the MCM complex.
a,b, Interactome analysis of proteins associated with H4S47 O-GlcNAcylation. In HEK293T cells transfected with Flag-H4WT or Flag-H4S47A for 48 h, IP combined with mass spectrometry was performed to identify H4-associated proteins. Experimental setup (a) and volcano plot depicting candidate proteins (b). HPLC–MS, high-performance liquid chromatography–mass spectrometry. Proteins preferentially bound to H4WT (FC, fold change of twofold or more) with P < 0.01 were considered as hits. Top hits identified in mass spectrometry were all listed. Factors selected for further validation are in orange, while the rest is in green. P values were calculated by moderated t-test, with three replicates. P = 0.0052 (MCM4), 0.0072 (MCM2), and 0.0072 (MCM6). c, Assay of subunits in the MCM complex associated with H4. HEK293T cells were transfected and treated as in Figure 1a. Following Flag co-IP, MCM subunits were analyzed by WB. IgG served as a negative control. d,e, Assessment of MCM binding on chromatin. HEK293T cells were transfected and treated as in Figure 1a (d) or as in Figure 2d (e). Chromatin pellets were analyzed by WB. f,g, Examination of MCM2 pS53 in the chromatin fraction. Chromatin pellets from HEK293T cells prepared as in d and e were assayed with the indicated antibodies.
Replication initiation consists of two steps, origin licensing and activation, which can be reflected by, respectively, chromatin loading and phosphorylation of the MCM complex4,6. First, we examined MCM2–7 loading on chromatin and found that none of the MCM subunits were changed with mutated H4S47, regardless of whether PUGNAc or exogenous OGT were provided (Fig. 3d,e and Supplementary Fig. 1b,c). This suggests that H4S47 O-GlcNAcylation may be not required for origin licensing. We thus shifted our focus to origin activation, where the phosphorylation of MCMs, for instance MCM2 pS53, is often used as a proxy27,28. Interestingly, upon the boost of O-GlcNAcylation induced by PUGNAc or OGT, the level of MCM2 pS53 was remarkably increased in H4WT cells, but not in H4S47A cells (Fig. 3f,g, Extended Data Fig. 7c,d, and Supplementary Fig. 1d,e). Of note, the loading of cell division cycle 45 (CDC45), a key component in active replisome1,6, always coincided with the changes in MCM2 pS53 (Fig. 3f,g and Supplementary Fig. 1d,e), further confirming the regulation of the origin-activation step in replication initiation by H4S47 O-GlcNAcylation. We conclude that, instead of origin licensing, H4S47 O-GlcNAcylation regulates origin activation to facilitate replication initiation.
H4S47 O-GlcNAcylation recruits DDK through direct interaction with DBF4
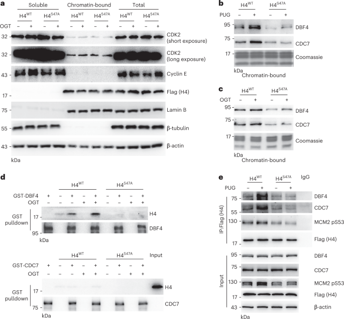
Because CDKs and DDK are the master kinases that control replication initiation by catalyzing the phosphorylation of several key components in pre-initiation complex, including MCM2, MCM4, and MCM6, RECQL4, and Treslin2,6,7,8, we decided to investigate their connection(s) with H4S47 O-GlcNAcylation in the process of origin activation. Whereas neither the recruitment of CDK2 and Cyclin E to chromatin (Fig. 4a) nor their association with H4 (Extended Data Fig. 8a) altered in response to the H4S47 substitution, the loading of DDK complex, including both cell division cycle 7 (CDC7) kinase and dumbbell former 4 (DBF4) regulatory subunit, was remarkably reduced (Fig. 4b,c and Extended Data Fig. 8b,c). Upregulation of O-GlcNAcylation by PUGNAc or OGT evidently increased CDC7 and DBF4 recruitment in H4WT cells, but not in H4S47A cells (Fig. 4b,c and Extended Data Fig. 8b,c). Clearly, these results suggest that H4S47 O-GlcNAcylation is critical for DDK recruitment to chromatin.
a, Fractionation assay of CDK2 and Cyclin E. HEK293T cells were transfected as in Figure 2d. Soluble fractions were extracted by CSK-0.5% Triton; chromatin pellets, as well as total cell extracts, were analyzed by WB with the indicated antibodies. b,c, Analysis of DDK binding on chromatin. Chromatin pellets from HEK293T cells prepared as in Figure 1a (b) or Figure 2d (c) were assayed with the indicated antibodies. d, In vitro assay of DDK interaction with H4. Purified GST-DBF4 (top) or GST-CDC7 (bottom) was incubated with His-H4WT or His-H4S47A, which were isolated from BL21 competent E. coli cells co-expressing OGT. e, Co-IP analysis for H4-binding proteins. HEK293T cells were transfected and treated as in Figure 1a. Proteins immunoprecipitated by Flag antibody were examined by WB. IgG served as a negative control.
To further investigate the regulation of DDK recruitment by H4S47 O-GlcNAcylation, we purified CDC7, DBF4, H4WT, and H4S47A from E. coli and performed an in vitro interaction assay. We observed direct binding of H4WT to the regulatory subunit DBF4, but not to the catalytic subunit CDC7 (Fig. 4d). This association was further enhanced when H4 O-GlcNAcylation was improved by OGT (Fig. 4d and Extended Data Fig. 8d). By contrast, the H4S47A mutant was associated with neither DBF4 nor CDC7, regardless of the presence of OGT (Fig. 4d). The H4-DBF4 interaction was also verified by Co-IP in HEK293T cells, in which the H4S47 alteration not only impaired this interaction, but also abolished PUGNAc-mediated upregulation in this association (Fig. 4e and Extended Data Fig. 8e). Notably, CDC7, which did not interact with H4 in vitro (Fig. 4d), was detected in our H4 Co-IP as well (Fig. 4e and Extended Data Fig. 8e). Given the existence of numerous endogenous proteins in cell extracts, the association of CDC7 with H4 is likely achieved through endogenous DBF4 or other relevant proteins. In addition, DBF4-overexpression-induced upregulation in DNA replication was compromised with the H4S47 substitution, corroborating the functional link between H4S47 O-GlcNAcylation and DBF4 during DNA replication (Extended Data Fig. 8f). Collectively, these data suggest that H4S47 O-GlcNAcylation orients DDK loading on chromatin through direct interaction with its DBF4 subunit to regulate DNA replication.
S47 O-GlcNAcylation orients MCM association with H4 on chromatin
Previous work has demonstrated the association of H4 with MCM2 and has illustrated the structural basis for this specific interaction28. We thus wondered whether O-GlcNAcylation at H4S47 could have an impact on H4-MCM2 interaction. Again, we took advantage of an in vitro interaction assay and found that only H4WT, but not H4S47A, could interact with MCM2 (Fig. 5a). Enhancing H4 O-GlcNAcylation by OGT further upregulated the association of H4WT, but not H4S47A, with MCM2 (Fig. 5a). It is also worth mentioning that, in the absence of OGT, both MCM2 and DBF4 exhibited weak association with H4WT, but were unable to interact with H4S47A (Figs. 4d and 5a), implying that S47 per se might be involved in regulating H4-MCM2 and H4-DBF4 interaction as well. Importantly, once O-GlcNAcylation was established at H4S47, the ternary complex containing DDK, MCM2, and H4 was easier to be assembled (Fig. 5b), further supporting the important role of H4S47 O-GlcNAcylation in the regulation of DDK-dependent MCM activation.
a,b, In vitro assay of MCM2 interaction with H4 and DDK. Purified GST-MCM2 (a) and His-CDC7 and His-DBF4 (b) were incubated with His-H4WT or His-H4S47A, which were isolated from BL21 competent E. coli cells co-expressing OGT. c, Co-IP analysis for H4 association with MCM2, MCM7, and DBF4. HEK293T cells, prepared as in Figure 1a, were pre-extracted by CSK-0.5% Triton and immunoprecipitated with Flag antibody. d, Assay of H4-MCM2 interaction by PLA. HEK293T cells were prepared as in Figure 1a and pre-extracted with CSK-0.5% Triton prior to PLA. CAF1p150-PCNA and IgG-Flag interactions served as positive and negative controls, respectively. Representative images (left) and dot plots showing intensities of nuclear PLA foci (right) are shown. From left, n = 3,038, 1,902, 1,866, 2,000, 1,858, 1,699 cells. P values were calculated by unpaired, two-tailed t-tests, means ± s.d.; red bars indicate mean values. Scale bar, 5 μm. a.u., arbitrary unit.
In agreement with our in vitro assay, H4S47 O-GlcNAcylation seems to be critical for MCMs and DDK recognition in vivo. Both H4 Co-IP based on chromatin fraction and proximity ligation assay (PLA) in pre-extracted cells showed that the substitution at H4S47 not only impaired MCM2, MCM7, and DBF4 binding to H4, but also abrogated PUGNAc-induced upregulation in these associations (Fig. 5c,d and Extended Data Fig. 8g). These results indicate that S47 O-GlcNAcylation directs MCM association with H4 on chromatin.
H4S47 O-GlcNAcylation fosters DNA unwinding for origin activation
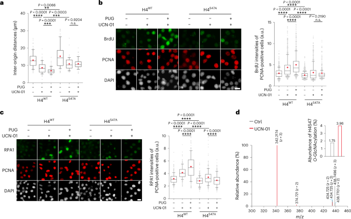
Following the activation of the MCM complex, DNA unwinds to establish replication forks, leading to the exposure of single-stranded DNA (ssDNA) coated by replication protein A (RPA)1,6. Upon UCN-01 (7-hydroxy-staurosporine) treatment to stimulate massive origin activation29 (Fig. 6a and Extended Data Fig. 8h), both ssDNA and chromatin-bound RPA1 (also known as RPA70) accumulated dramatically, as anticipated (Fig. 6b,c). An approximately twofold increase in H4S47 O-GlcNAcylation from S phase cells that had been stimulated by UCN-01 was also detected by mass spectrometry (Fig. 6d and Extended Data Fig. 8i). Notably, using PUGNAc to boost O-GlcNAcylation further increased both ssDNA and RPA1 in H4WT cells, but failed to do so in H4S47A cells (Fig. 6b,c). This argues that H4S47 O-GlcNAcylation is indispensable for DNA unwinding. Importantly, once H4S47 was mutated, upregulated origin density by UCN-01 and/or PUGNAc was significantly compromised (Fig. 6a and Extended Data Fig. 8h), confirming the critical role of H4S47 O-GlcNAcylation in origin activation. Together, these results suggest that H4S47 O-GlcNAcylation promotes DNA unwinding for the activation of replication origins.
a, DNA fiber analysis of origin activation induced by UCN-01. HEK293T cells were prepared as in Figure 1a and challenged with UCN-01 (300 nM, 2 h) to activate dormant origins, and were analyzed by DNA fiber assay. Quantifications of origin distances are shown. From left, n = 103, 79, 77, 88, 50, 45 DNA fibers. b,c, Detection of ssDNA formation. HEK293T cells were treated as in a. To detect ssDNA, cells were pre-labeled with BrdU (10 μM) for 24 h before BrdU staining in the undenatured condition (b) or were directly stained with RPA1 antibody (c). Concomitant PCNA staining was performed to mark S-phase cells. Representative images (left) and quantifications (right) are demonstrated. Cells positive for PCNA were selected for the quantification of BrdU and RPA1 intensities. Scale bar, 10 μm. From left, n = 529, 895, 825, 872, 677, 750 (b) and n = 251, 193, 200, 271, 226, 220 (c) cells. P values were calculated by unpaired, two-tailed t-tests (a–c). For all box plots, the bottom, middle line, and top of the box and whiskers indicate the 25th, 50th, 75th and 10–90th percentiles, respectively, and means are shown as red ‘+’ symbols. d, Analysis of H4S47 O-GlcNAcylation using mass spectrometry. HEK293T cells were synchronized at G1/S and released into S phase for 3 h. Following incubation in the presence or absence of UCN-01 for another 3 h, histone H4 was separated by SDS–PAGE and analyzed by mass spectrometry. Relative abundance of peptides containing S47 O-GlcNAcylation and total abundance of H4S47 O-GlcNAcylation (inner section) are shown.
Genome-wide investigation of H4S47 O-GlcNAcylation function at origins
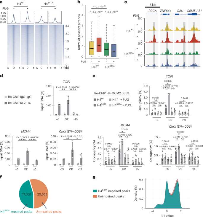
To evaluate the function of H4S47 O-GlcNAcylation on a genome-wide scale, we carried out SNS-seq, which features improved mapping resolution and thus allows comprehensive identification of all possible initiation sites30,31,32,33. Because certain unexpected signals, particularly artifacts near G4 quadruplexes, ssDNA, and GC-rich DNA, might be detected in SNS-seq and give rise to false positives32,33, we conducted multiple rounds of DNA digestion with lambda exonuclease31 to minimize unspecific signals from genomic DNA. Meanwhile, RNase treatment alone was included as a technical control, which demonstrated the remaining unspecific signals and served as a background for normalization30,31. As expected, SNS signals in HEK293T cells were markedly reduced upon RNase treatment (Extended Data Fig. 9a). In the range of the number of replicons per cell estimated by recent genomic investigations31,34, 37,590 SNS peaks (normalized by the SNS signal following treatment with RNase A) were identified in H4WT cells (Extended Data Fig. 9b). When H4S47 was mutated, the average read intensity of these SNS peaks was decreased (Extended Data Fig. 9b). In response to the upregulation of O-GlcNAcylation by PUGNAc, 14,386 SNS peaks were enhanced (Extended Data Fig. 9c). Of note, nearly half of them (47.3%) were not detected in H4WT cells (Extended Data Fig. 9c), suggesting a considerable amount of newly firing origins induced by PUGNAc. This supports our previous observation that H4S47 O-GlcNAcylation is required for new origin firing stimulated by UCN-01 (Fig. 6a and Extended Data Fig. 8h). Next, we pooled SNS peaks identified in both PUGNAc-treated and untreated H4WT cells and thoroughly analyzed origin activities under different conditions. SNS signal was evidently increased by PUGNAc, but decreased with mutated H4S47 (Fig. 7a–c). Once H4S47 was mutated, upregulation in SNS signal induced by PUGNAc was also abrogated (Fig. 7a–c). These changes are consistent with previously established replication defects associated with mutated H4S47 (Figs. 1b–d, 2e,f, and Extended Data Fig. 1c), confirming an important role for H4S47 O-GlcNAcylation in origin activation. It is also worth mentioning that SNS peaks found in HEK293T cells often correlate with GC-rich sequence motifs, asymmetrical poly (dA;dT) tracks, or promoter regions (Extended Data Fig. 9d,e), and this is similar to origins previously identified in HeLa and HCT116 cells35,36.
a–c, Detection of activated origins by SNS-seq. HEK293T cells were prepared as in Figure 1a. Heat maps (a) and box plots (b) show the signals of SNS among the centers of all peaks (n = 48,835) in H4WT and H4WT cells treated with PUG. P values were calculated by unpaired, two-tailed t-tests using R. For box plots, the bottom, middle line, and top of the box indicate the 25th, 50th, and 75th percentiles, respectively, and whiskers indicate minimum and maximum values (b). Genome tracks show the signals of SNS. PCCA, ZNF644, GAU1, and GRM5-AS1 are RefSeq gene names (c). d, Analysis of H4 O-GlcNAcylation at replication origins by Re-ChIP. Sequential ChIP analyses using specific antibodies that recognize O-GlcNAc modification (RL2 antibody) and H4 were conducted in HEK293T cells. IgG was used as a negative control. Published replication origins, as well as their flanking regions (indicated by the distance from the origin; kb)15, were measured by quantitative PCR. The y axis is the ratio of DNA in immunoprecipitate to that in input. OR, origin. TOP1: n = 3, MCM4: n = 3, ChrX (ENm006): n = 4 biologically independent experiments. e, Impact of H4S47 O-GlcNAcylation on MCM2 pS53 at replication origins. HEK293T cells, prepared as in Figure 1a, were analyzed by Re-ChIP, in which antibodies against Flag that recognize Flag-H4 and MCM2 pS53 were added sequentially. The y axis is the ratio of Flag-H4 and MCM2 pS53 Re-ChIP signals to the corresponding Flag-H4 ChIP signals. TOP1: n = 4, MCM4: n = 5, ChrX (ENm006): n = 6 biologically independent experiments. Two-way ANOVA with Tukey’s test, means ± s.d., n.s., non-significant (d,e). f, Venn diagram showing SNS-seq peaks identified in HEK293T cells that were impaired with mutated H4S47 or were unimpaired. g, Analysis of the distribution of SNS peaks for replication timing. Histogram shows the distribution of replication timing values for H4S47A impaired peaks (n = 17,037) and unimpaired peaks (n = 20,553) identified by SNS-seq in HEK293T cells. RT, replication timing.
Among origins identified in our SNS-seq analysis, MCM4, TOP1, and ChrX (ENm006) are well-established ones that have been widely used in functional investigations14,15,29. Therefore, we further corroborated the role of the H4S47 O-GlcNAcylation–MCM phosphorylation regulatory axis at these classic origins. Using a sequential ChIP assay, we found that H4 was indeed highly O-GlcNAcylated at MCM4, TOP1, and ChrX (ENm006) origins (Fig. 7d). More importantly, although MCM6 association at these origins remained stable, irrespective of PUGNAc treatment (Extended Data Fig. 9f–h) or whether H4S47 was mutated (Extended Data Fig. 9h), phosphorylation of MCM2 at S53 at origins was undermined owing to mutated H4S47 (Fig. 7e and Extended Data Fig. 9g). With mutated H4S47, PUGNAc-induced upregulation of MCM2 pS53 was also compromised (Fig. 7e and Extended Data Fig. 9g).
Moreover, we performed Repli-seq (replication sequencing)37 to explore whether H4S47 O-GlcNAcylation is involved in the regulation of replication timing. It appeared that replication timing in both HEK293T and HT1080 cells was stable and unaffected by mutated H4S47 or PUGNAc treatment (Extended Data Fig. 10). This is reminiscent of the removal of CDC45, GINS4, or RECQL4, which failed to influence replication timing despite their essential role in DNA replication38. In addition, 17,037 peaks that were identified in SNS-seq and impaired by mutated H4S47 (Fig. 7f) exhibited no preference for replication timing (Fig. 7g), supporting a dispensable role for H4S47 O-GlcNAcylation in the control of replication timing. Collectively, these results suggest that the H4S47 O-GlcNAcylation–MCM phosphorylation regulatory axis is important for the activation of human replication origins.
Discussion
Where DNA replication initiates in the genome and how licensed replication origins are selectively activated in higher eukaryotes have been long-standing questions1,4,5,9,10. Mounting evidence suggests that histone PTMs can be at play. Histone O-GlcNAcylation, with functional implications in gene transcription39, DNA damage repair40, mitotic entry41, and nucleosome stability42, has attracted considerable attention in recent years, but its role in DNA replication is still unknown. In this study, we reveal a mechanism through which histone O-GlcNAcylation controls DNA replication, more precisely origin activation, in human cells. By orienting DDK recruitment on chromatin, H4S47 O-GlcNAcylation facilitates the activation of the MCM complex for DNA unwinding and thereby replication initiation.
Unlike S. cerevisiae, in which DNA sequences define replication origins, mammalian cells do not seem to possess a consensus sequence that could comprehensively identify replication origins, but often adopt histone variant and PTMs, such as H2A.Z, H4 monomethylated at K20, and H3 acetylated at K14, to regulate origin licensing1,4,9,31. However, it still remains unclear how licensed origins are selectively activated and whether the local chromatin environment is critical for this fundamental step. Here we propose a model whereby nucleosomes labeled by H4S47 O-GlcNAcylation provide a loading opportunity for CDC7–DBF4 (DDK), which phosphorylates MCMs in pre-initiation complex to unwind DNA for the initiation of replication. Alternatively, O-GlcNAcylation on H4S47 may make ‘labeled’ nucleosomes easier to be recognized and associated with MCMs in the vicinity, in turn facilitating CDC7–DBF4 recruitment for origin activation. Apparently, the occurrence of each scenario or mixing events should probably be contextualized in the chromatin environment associated with the specific genomic locus.
Besides MCMs, several candidate proteins identified in our MS analyses are also interesting. For instance, DET1 and DDB1 associated 1 (DDA1) were found to have connections with DNA replication43. Knockdown of DDA1 in H1299 cells delayed the G1/S transition and decreased the percentage of cells in S phase43. Both nuclear autoantigenic sperm protein (NASP) and DnaJ heat shock protein family (Hsp40) member C9 (DNAJC9) are histone chaperones and critical for histone dynamics44,45. Their involvement in histone delivery44 and nucleosome assembly45 suggests an important role in DNA replication. In particular, RECQL, which belongs to the RECQ DNA helicase family, has previously been shown to play a role in DNA-replication stress response and damage repair46,47. In human glioma T98G cells, it was loaded at origins, including Lamin B2 and GM-CSF, at the onset of S phase and unloaded from origins after DNA replication initiation. When RECQL was depleted, origin activation was impaired47. In this work, we found that the disruption of H4S47 O-GlcNAcylation impaired replication initiation instead of elongation (Figs. 1d and 2f) and weakened RECQL binding to H4 (Fig. 3b). This implies a potential mechanism by which H4S47 O-GlcNAcylation regulates replication initiation through RECQL. To test this hypothesis, further investigations are needed.
Intriguingly, H4S47 can be also phosphorylated, and this mark has been found to be involved in replication-independent nucleosome assembly by histone regulator A, a process usually coupled to gene transcription22. The crosstalk between O-GlcNAcylation and phosphorylation has been identified on a growing list of proteins17,18. Exclusive occupation by these two marks on the same serine or threonine usually results in an antagonistic effect17,18,19. When phosphorylation takes place, functions mediated by O-GlcNAcylation on the same site are unavoidably affected, and vice versa. Interestingly, O-GlcNAcylation of histones appeared to be enriched in S phase, in which phosphorylated H4S47 was hardly detectable (Fig. 2a and Extended Data Fig. 4b). Dedication of O-GlcNAcylation and phosphorylation at H4S47 to replication-dependent and replication-independent events, for instance DNA replication and gene transcription, respectively, may render cells a delicate switch for the coordination of histone dynamics to distinct biological processes.
OGT is essential for the survival of dividing cells, but not for postmitotic cells, such as cardiomyocytes and neurons, in mammals48,49. Why the role of OGT varies so dramatically in different cell systems has been rather puzzling. The important function of OGT-dependent H4S47 O-GlcNAcylation in DNA replication reveals a fundamental demand for O-GlcNAcylation, as well as OGT, in dividing cells. This might, at least in part, explain the essentiality of OGT in dividing cells in mammals. In addition, O-GlcNAc modification is widely recognized as a nutrient sensor, because the synthesis of its donor molecule, UDP-GlcNAc, relies on Glc, amino acids, fatty acids, and nucleotides17,19. Compared with previously identified histone PTMs that regulate DNA replication, O-GlcNAcylation of H4 at S47 may couple DNA replication to nutritional supplies. In addition to the conventional dNTP-sensing mechanism50, we reveal that H4S47 O-GlcNAcylation provides cells with a unique means linking DNA replication to Glc and Gln supply. Future investigations dissecting connections among nutritional supply, O-GlcNAcylation, and DNA replication may be able to set a new stage for understanding how DNA replication can sense changes from a dynamically changing environment.
Histone PTMs are known to be important for the regulation of chromatin architecture, which appears to be associated with replication timing31. Despite altered replication timing owing to the lack of replication timing regulatory factor 1 (refs. 37,51) or DNA polymerase θ (ref. 52), knockout, knockdown, or overexpression of many chromatin and transcription regulators53 or components of the replisome38 failed to cause changes in replication timing. For instance, depletion of CDC45, GINS4, and RECQL4, which are essential for the control of origin activity47,54,55, did not influence replication timing38. In line with these observations, mutated H4S47 that impaired origin activation did not change replication timing. Whereas regulatory factor 1 depletion caused the reset of replication timing, origin density remained unaffected51. These findings argue that replication timing in mammalian cells is probably a robust program and might not necessarily be coupled tightly with origin activity. With the rapid development of new approaches and continuous improvement in resolution and accuracy for current genome-wide analyses, the dissection of connection between replication timing and origin activity could be further advanced in the future.
The functional characterization of H4S47 O-GlcNAcylation for origin activation integrates chromatin regulation into a fundamental process in human cells. This may help us understand the multi-faceted control of DNA replication and shed some light on the finetuning of cell proliferation in a dynamic environment.
Methods
Antibodies, chemicals, primers and recombinant DNA
Information on antibodies, chemicals and reagent kits, primers and recombinant DNA is provided in Supplementary Tables 1–4.
Cell culture, transfection and synchronization
HEK293T (Procell, CL-0005) and HT1080 (Procell, CL-0117) cells were cultured in DMEM containing 10% fetal bovine serum and 1% penicillin–streptomycin. A549 (Procell, CL-0016) were cultured in DMEM/F-12 medium containing 10% (fetal bovine serum) and 1% penicillin–streptomycin. Transfection with plasmids, including Flag-H4WT, Flag-H4S47A, GFP-OGT, GFP-DBF4, pEGFP-N1 empty vector, Flag-OGT, and p3 × Flag-CMV-10 empty vector, was performed using Lipofectamine 3000 reagents. To achieve synchronization at different stages of the cell cycle, HEK293T cells were initially arrested at G1/S border by thymidine (2 mM) for 10 h and subsequently released into fresh DMEM medium containing deoxycytidine (24 μM) before cell collections at desired time points. Cells were treated as indicated in the figure legends with HU, PUGNAc, OSMI-1, UCN-01, CPT and etoposide.
DNA constructs
DNA sequences encoding human H4 (H4C11 gene) or OGT were cloned into vector p3 × Flag-CMV-10, while OGT and DBF4 cDNA were inserted into vector pEGFP-N1. For GST pull-down assays, DNA sequences encoding human H4, CDC7, and DBF4 were cloned into prokaryotic expression vector PET-30a with a His tag. To obtain GST-tagged proteins, DBF4, CDC7, and MCM2 cDNA were cloned into pGEX-4T-2. All the above proteins were amino-terminally tagged. Meanwhile, OGT cDNA was cloned into vector pMAL-P2X. In addition, different H4 mutants (H4S47A, H4S47D, and H4S47E) were generated using PCR mutagenesis based on constructs containing DNA sequences encoding wild type H4.
Nucleosomal DNA analysis by micrococcal nuclease digestion
HEK293T cells were labeled with BrdU (100 μM) for 1 h. Cells were lysed in Nuclear Extract Buffer (10 mM Tris pH 7.4, 1.5 mM MgCl2, 1 mM CaCl2, 250 mM sucrose) on ice and centrifuged (500g, 5 min at 4 °C) to obtain nuclear precipitation, which was subsequently resuspended with Nuclease Digestion Buffer (15 mM Tris pH 7.4, 60 mM KCl, 15 mM NaCl, 250 mM sucrose, 1 mM CaCl2, 0.5 mM DTT) and digested with MNase (10, 5, 2, or 1 U 250 μl–1) at 37 °C for 3 min. Following the termination of MNase digestion upon the addition of Stop Buffer (20 mM Tris pH 7.4, 5 mM EDTA, 2% SDS, 150 mM NaCl, 3 M sodium acetate pH 5.2), DNA isolated by ethanol precipitation and phenol extraction was resolved on agarose gel (1.5%) and stained with SuperGelBlue for the visualization of bulk chromatin. To detect nascent DNA, bulk chromatin from the same gel was denatured, neutralized and transferred to a nylon membrane in 20 × SSC Buffer (3 M NaCl, 280 mM trisodium citrate dihydrate, pH 7.0) as previously described21. Eventually, nascent nucleosomal DNA was analyzed by immunoblotting with BrdU antibody (Abcam).
FACS analysis for DNA replication efficiency
HEK293T cells were pulse-labeled with EdU (40 μM) for 30 min, fixed with cold ethanol (75%) for 15 min, and pre-extracted with CSK-0.2% Triton (10 mM PIPES pH 7.0, 100 mM NaCl, 300 mM sucrose, 3 mM MgCl2, 0.2% Triton X-100) to remove soluble proteins29. EdU was detected using Click-iT Cell Reaction Buffer Kit and Alexa Fluor 647 Azide, according to the manual29. Following blocking with the blocking buffer (PBS, 5% BSA, and 0.1% Tween-20) for 30 min, cells were incubated with primary antibody for 30 min, washed three times with PBST (PBS, 0.1% Tween-20) and incubated with secondary antibody for another 30 min. After washing, cells were incubated with propidium iodide (PI) buffer (PBS, 50 μg ml–1 PI, and 100 μg ml–1 RNase A) to stain DNA and analyzed by flow cytometer (BD FACSCanto II) equipped with BD FACSDiva software (Version 6.1.3). Data were analyzed and processed with FlowJo (Version VX10).
Immunofluorescence
Cells on coverslips were pre-extracted with CSK-0.5% for 5 min on ice before 4% formaldehyde fixation. Following blocking with blocking buffer, cells were sequentially incubated with primary antibody for 1 h and secondary antibody for 30 min at room temperature. DNA was stained with 4,6-diamidino-2-phenylindole (DAPI). Between each incubation step, the cells were washed three times with PBST.
For the detection of ssDNA, cells were labeled with BrdU (10 μM) for 24 h before pre-extraction and fixation. Following blocking with 5% BSA, primary antibodies (BrdU, BD Biosciences; PCNA, Abcam) and secondary antibodies (Invitrogen, A11029; A11011) were sequentially added as described in regular immunofluorescence.
For the EdU Click-iT assay, cells were subjected to pre-extraction and fixation after pulse-labeling with EdU (40 μM) for 30 min. EdU staining was performed as described in FACS analysis. Images were acquired by immunofluorescence microscope (Nikon eclipse Ti2, Carl Zeiss LSM880, or Lecia DMi8) and analyzed with software NIS-Elements AR (Nikon, Version 5.01.00), ZEN (Carl Zeiss, Version 2.3 SP1), and Leica Application Suite X (Version 3.7.6.25997).
For evaluating the co-localization between OGT and PCNA, images were acquired by a confocal microscopy (Carl Zeiss LSM880) and then analyzed by the co-localization module of NIS-Elements AR (Nikon, Version 5.01.00). The Pearson’s correlation (rp) was calculated using the following formula:
For pixel i in the images, P and O are the intensities of PCNA and OGT, respectively. Pavg and Oavg represent the mean intensity of PCNA and OGT, respectively.
Quantitative image-based cytometry
Images were acquired with a Nikon Ti-2 wide-field microscope with a ×20/0.75 NA objective equipped with the Nikon Nis-element software (Version 5.01.00). As described previously56, features, such as the mean intensity, total intensity, and area values for each cell, were extracted and exported. After getting features of cells, Tibco Spotfire (Version 10.0.0) was used to analyze and visualize the data. Total DAPI intensity was generated by multiplying the mean DAPI intensity with the total area. On the basis of DNA content (total DAPI intensity per nucleus) and EdU intensity, cells were sub-categorized into G1, S, and G2/M and presented in flow-cytometry-like scatter plots.
Acid extraction of histones
Histones from HEK293T cells were acid-extracted using EpiQuik Total Histone Extraction Kit, according to the manual. Extracted histones were prepared for western blotting or mass spectrometry to detect histones O-GlcNAcylation.
DNA fiber analysis
The DNA fiber analysis was performed as previously described57, with some modifications. HEK293T cells were sequentially labeled with IdU (20 μM) and CldU (200 μM) for 30 min each. Following washing three times with cold PBS, 2,000 cells were deposited on a microscope slide and lysed with spreading buffer (200 mM Tris-HCl pH 7.5, 0.5% SDS, and 50 mM EDTA) for 3 min. DNA fibers were spread along the slide, tilted 15°. DNA was sequentially fixed, denatured, and blocked with methanol/acetic acid (3:1), 2.5 M HCl and blocking buffer (PBS with 1% BSA and 0.1% Triton) before staining with primary (rat anti-BrdU for CldU, mouse anti-IdU, and mouse anti-ssDNA) and Alexa Fluor 488-, 594-, or 647- conjugated secondary antibodies. Images were acquired by immunofluorescence microscope (Lecia DMi8) and analyzed with the software Leica Application Suite X (Version 3.7.6.25997).
Fractionation and western blotting
Soluble proteins were extracted by CSK-0.5% Triton with protease inhibitors (1 mM sodium pyrophosphate, 1 mM NaF, 1 mM glycerol 2-phosphate disodium salt, 10 μM PUGNAc) for 15 min on ice and isolated after centrifugation (1,500g, 5 min). The chromatin pellet was washed with CSK containing protease inhibitors and resuspended in Laemmli sample buffer (LSB) buffer (50 mM Tris pH 6.8, 100 mM DTT, 2% SDS, 10% glycerol, bromophenol blue) in the presence of benzonase. After incubation at room temperature for 1 h, samples were collected and analyzed as a ‘chromatin-bound’ fraction. To obtain total extracts, cells were lysed directly with LSB in the presence of benzonase.
Co-IP
HEK293T cells were collected and lysed with IP buffer A (50 mM Tris pH 8.0, 120 mM NaCl, 0.5% NP-40, 0.2 mM EDTA, 5% glycerol) in the presence of protease inhibitors (1 mM sodium pyrophosphate, 1 mM NaF, 1 mM glycerol 2-phosphate disodium salt, 10 μM PUGNAc) and benzonase for 1 h on ice. Following centrifugation (12,000g, 15 min at 4 °C), supernatant was collected and incubated with Flag-antibody-coupled immunomagnetic beads for 1 h before washing using a magnetic separation rack with IP buffer B (50 mM Tris pH 8.0, 50 mM NaCl, 0.5% NP-40, 0.2 mM EDTA, 5% glycerol) containing protease inhibitors 3 times. Flag-H4 was obtained through boiling the beads with LSB buffer or was competitively eluted with 200 μl Flag peptides for 1 h at 4 °C before western blotting or mass spectrometry analysis.
For Co-IP in the chromatin fraction, the chromatin pellet was washed with CSK-0.1% Triton (1 mM ATP and protease inhibitors) for 10 min on ice and centrifuged (1,500g, 5 min). Chromatin-bound material was released with DNase I (1,000 U ml–1 in CSK-0.1% Triton, 1 mM ATP, and protease inhibitors) for 30 min at room temperature28. After centrifugation (12,000g, 15 min at 4 °C), supernatant was collected and incubated with Flag-antibody-coupled immunomagnetic beads. Following washing with IP buffer B, proteins associated with beads were collected as described in regular Co-IP.
Interactome analysis by mass spectrometry
Purified Flag-H4WT and Flag-H4S47A complexes from HEK293T cells were digested by filter-aided proteome preparation. Proteins (300 μg) diluted in NH4HCO3 (50 mM) were supplemented with DTT (30 mM) and incubated at 37 °C for 2.5 h. After cooling down to room temperature, samples were kept in the dark for 40 min in the presence of Iodoacetamide (70 mM) and then diluted with UA (urea) buffer (8 M). After filtration with 10K filters and centrifugation (10,000g, 20 min), proteins were successively washed with UA buffer and NH4HCO3 (50 mM, 10,000g, 6 min) and digested with 0.25 μg μl–1 trypsin (1:100 wt/wt, pH 7–8.5) at 37 °C overnight. The next day, digested proteins were centrifuged (10,000g, 15 min) and collected with a supplement of 10% trifluoroacetic acid (8 μl). Peptides were quantified with Pierce Quantitative Colorimetric Peptide Assay, according to the manufacturer’s instructions, and separated on a capillary column (Pierce C18 Tips, 10 μl bed) with extracting by Buffer A and Buffer B (Buffer A, 0.2% formic acid in water; Buffer B, 0.2% trifluoroacetic acid, 80% acetonitrile in water) 3 times (4,000g, 5 min). Samples were spun dry (1,000g, 1 h at 40 °C) with speed vacuum concentrator (RVC 2-18 CDplus, Christ). Samples were analyzed using a nanoflow HPLC system (EASY-nLC 1200, Thermo Scientific) coupled to a mass spectrometer (Q Exactive Orbitrap Mass Spectrometers, Thermo Scientific). Data were analyzed using Proteome Discoverer (Version 2.1) and R (Version 4.0.2).
Detection and quantification of H4S47 O-GlcNAcylation by MS
Histones were extracted from HEK293T cells as described in ‘Acid extraction of histones’. Following SDS–PAGE, coomassie-stained protein bands of H4 were excised and in-gel enzyme-digested with chymotrypsin overnight at 37 °C, as previously described58. The samples were analyzed by Nanoflow UPLC (Ultimate 3000 system, Thermo Scientific) and Mass Spectrometer (Q Exactive Hybrid Quadrupole-Orbitrap, Thermo Scientific). For data analysis, the raw MS files were analyzed and searched against the target protein database based on the species of the samples using Byonic (Version 4.2.4)59. Precursor mass tolerance and fragment mass tolerance were set to 20.0 ppm and 0.02 Da, respectively, and the parameter of the maximum missed cleavages was set to 2. The data were filtered with score ≥ 20 (refs. 20, 60).
PLA
HEK293T cells were pre-extracted and fixed as described for regular immunofluorescence. Following washing with PBS, cells were blocked for 1 h with blocking buffer. Primary antibody and antigen interactions were mostly done overnight at 4 °C. After incubation with primary antibodies, samples were washed with PBST twice and incubated with PLA probes MINUS and PLUS for 1 h at 37 °C28. Detection reagents (Duolink In Situ Detection Reagents Red) were added according to the manual28. Images were acquired from an immunofluorescence microscope (Nikon eclipse Ti2 or Carl Zeiss LSM880) and analyzed with NIS-Elements AR (Version 5.01.00).
GST pull-down assay
GST-DBF4, GST-CDC7, and GST-MCM2 were expressed in BL21 competent E. coli cells (Novagen). Following IPTG (isopropyl β-d-thiogalactoside, 100 μM) induction (16 °C, 24 h), cells were pelleted, resuspended in 30 ml GST lysis buffer (500 mM NaCl, 50 mM HEPES pH 7.5, 100 mM MgCl2, 1% Triton, 1 mM PMSF, 0.1 mg ml–1 lysozyme, 1 mM DTT), and sonicated on ice. After centrifugation (20,400g, 15 min at 4 °C), the supernatant was collected and incubated with pre-equilibrated glutathione beads. Following washing with TBS (500 mM NaCl, 50 mM Tris-HCl pH7.6, 100 mM MgCl2, 1 mM PMSF), GST-fusion proteins were eluted with elution buffer (50 mM Tris-HCl pH > 8.0, 100 mM KCl, and 40 mM reduced glutathione), as previously described61.
BL21 cells expressing His-DBF4 or His-CDC7 or co-expressing His-H4WT and His-H4S47A with OGT were induced with 100 μM IPTG (16 °C, 24 h) before lysis in solution buffer (50 mM NaH2PH4, 300 mM NaCl, 10 mM imidazole, 1 mM PMSF, 0.1 mg ml–1 lysozyme, 1 mM DTT) via sonication. Subsequently, the supernatant was loaded onto columns packed with Ni NTA beads 6FF. After washing with solution buffer (containing 20 mM imidazole), His-tagged proteins were eluted with solution buffer (containing 250 mM imidazole)61.
The amounts of GST-tagged proteins and His-tagged proteins were estimated by comparing them with the BSA samples with known concentrations. To assess H4 interactions with distinct proteins, including MCM2, CDC7, and DBF4, purified His-H4WT or His-H4S47A (50 μg) and GST-MCM2, GST-CDC7, GST-DBF4, His-CDC7, or His-DBF4 (50 μg) were incubated with 100 μl glutathione beads in 1 ml GST lysis buffer for 1 h at 4 °C and mixed gently. After washing with binding buffer 5 times, proteins binding on the beads were eluted with 100 μl elution buffer and boiled for 5 min at 100 °C before western blotting.
Sequential ChIP assays
For the ChIP assay, HEK293T cells were cross-linked with formaldehyde (final concentration, 1%) for 10 min and treated with glycine for 5 min at room temperature to terminate the cross-linking reaction. By scraping cells off the plates, samples were collected in 2 ml ice-cold PBS. Nuclear pellet was extracted with Chromatin IP Kit, according to the manufacturer’s instructions. After sonication with Bioruptor (UCD-300, Diagenode), which was set to ‘high mode,’ samples were centrifuged at 9,400g (10 min, 4 °C). Supernatant was incubated with the immunoprecipitation antibodies overnight and with isotype IgG as a negative control. ChIP-Grade Protein G Magnetic Beads were added into the mixture and incubated for 2 h at 4 °C with rotation. After washing, DNA and proteins bound to beads were eluted in ChIP Elution Buffer. During reversing cross-links at 65 °C, proteins were digested with proteinase K for 2 h. The resulting DNAs were purified using Spin Columns and eluted in distilled water.
For sequential ChIP analysis, chromatin-bound material was treated with ChIP elution buffer containing 10 mM DTT for 30 min at 37 °C after the first immunoprecipitation. Subsequently, samples were adjusted in Re-ChIP buffer (20 mM Tris-HCl pH 8.0, 150 mM NaCl, 2 mM EDTA, 1% Triton). The second immunoprecipitation was performed overnight at 4 °C, and DNA was purified as described above.
Quantitative real-time PCR was performed in triplicate for each sample using SYBR Green I, and the relative quantification of target DNA sequence was calculated using the 2–ΔΔCT method, as previously described15. Samples were analyzed using Thermo Fisher Scientific QuantStudio 3 equipped with QuantStudio Design & Analysis software (Version 1.4.3).
Cell proliferation analysis
Approximately 3 × 105 HEK293T, A549, or HT1080 cells were seeded in Petri dishes and cultured in DMEM medium for 24 h. Next, cells were transfected with Flag-H4WT or Flag-H4S47A for 48 h. To maintain the level of exogenous H4WT and H4S47A, these cells were once again transfected with Flag-H4WT or Flag-H4S47A. For a period of 4–5 days, cells were counted each day.
Annexin V and PI staining
HEK293T cells were trypsinized, centrifuged (500g, 5 min at 4 °C), and then washed with PBS once. Subsequently, cells were resuspended in 100 μl staining buffer prior to the addition of 5 μl YF 647A-Annexin V and 5 μl PI, according to the manual (US EVERBRIGHT, Y6026). After 15 min of incubation at room temperature, the cells were analyzed using a flow cytometer (BD FACSCanto II) equipped with BD FACSDiva software (Version 6.1.3). Data were analyzed and processed with FlowJo (Version VX10).
SNS DNA-seq
SNS-seq was performed as previously described31. HEK293T cells were collected and lysed with DNAzol at room temperature for 5 min. Genomic DNA with 1% spike-in mouse DNA (R1 cells) was precipitated with 100% ethanol, denatured by boiling for 10 min at 100 °C, and then loaded onto 40 ml neutral 5–30% sucrose gradients prepared in TEN500 (10 mM Tris pH 7.9, 2 mM EDTA, 500 mM NaCl) in ultra-clear tubes. Gradients were centrifuged in an SW28 rotor at 126,000g for 20 h. A 1 ml-fraction was withdrawn from the top of the gradients. DNA fragments ranging from 0.5–2.5 kb were collected and purified with ethanol. Half of the total purified DNA was treated with RNase A. Subsequently, all DNA was treated with lambda exonuclease three times and purified with Illustra GFX PCR DNA and Gel Band Purification Kit. Using Klenow Fragment and random primers, ssDNA was converted to dsDNA and then subjected to DNA library preparation using Next Ultra DNA Library Prep Kit, according to the manufacturer’s instructions. Eventually, the libraries were sequenced using Illumina NovaSeq 6000 platforms.
E/L replication sequencing (Repli-seq)
HEK293T and HT1080 cells were labeled with 100 μM BrdU for 2 h. To obtain four sub-populations of S phase cells, including S1, S2, S3, and S4, cells were fixed, stained with PI, and sorted by FACS according to their DNA content. Next, isolated cells were lysed and genomic DNA was extracted as previously described31. Following sonication with Bioruptor (UCD-300, Diagenode), the DNA pellet (200–500 bp) was end-repaired, dA-tailed, and adapter-ligated. Samples were boiled for 10 min and cooled on ice immediately for 2 min to obtain denatured ssDNA, which could be recognized by BrdU antibody (BD Bioscience). Next, protein G Dynabeads were added and the mixture was rotated at 4 °C for 8 h. After the beads were washed 5 times with washing buffer (PBS with 0.05% (vol/vol) Triton X-100) and once with TE (10 mM Tris, pH 8.0, 1 mM EDTA), DNA was eluted by elution buffer (TE with 0.5% (wt/vol) SDS) at 65 °C for 10 min. DNA was extracted with DNA Clean & Concentrator-5 kit prior to library amplification using Next Q5 Hot Start HiFi PCR Master Mix and NEBNext Multiplex Oligos for Illumina. Eventually, the libraries were purified with Ampure beads (0.9×) and sequenced using DNBSEQ-T7 platforms.
Sequencing data analysis
Adapter sequences of paired-end reads were removed using Cutadapt (Version 2.10)62 with parameters -a AGATCGGAAGAGCACACGTCTGAACTCCAGTCAC -A AGATCGGAAGAGCGTCGTGTAGGGAAAGAGTGT -e 0.1 -n 2 -m 30 -q 30–pair-filter=any. Then, reads were mapped to human (hg38) genome or a mixed human (hg38)-mouse (mm10) genome using Bowtie2 (Version 2.2.5)63 with parameters -I 10 -X 1000–local–no-mixed–no-discordant–no-unal.
For SNS data analysis, the concordantly mapped read pairs were filtered using a custom python script to retain those with mapq >1062. PCR duplicates and reads mapped to mitochondrial or alternative contigs regions were filtered out. NS-seq peaks were detected using MACS (Version 1.4.1)64 with default parameters. Short nascent samples not treated with RNase A were initially used to call peaks against the genomic input. The fold enrichment between the samples treated with and without RNase A within the peak regions was then calculated with getDifferentialPeaks from Homer (Version 4.11)65. Peaks with a higher signal before RNase A digestion were retained as firing origins (fold change ≥ 1.5 and P value < 0.05). Then, the RNase A-treated samples were used as negative controls, and the F score was calculated to quantitatively assess the firing activity, as previously described31. For spike-in normalization, the unique reads mapped to mouse genome (mm10) were counted for each library, and the unique hg38 reads were scaled to one million unique mm10 reads, represented in the form of reference-adjusted reads per million (RRPM), as described66. Heat maps were generated using Deeptools (Version 3.4.3)67. Venn diagrams were plotted using Venn Plot in R (Version 4.0.2). AnnotatePeaks.pl from Homer65 was used to annotate the genomic features of firing origins, and findMotifsGenome.pl from Homer (Version 4.11)65 was used to identify the enriched motifs within the firing origins.
For E/L Repli-seq data analysis, duplicates were marked using picard MarkDuplicates (Version 1.8.x) with default parameters and removed using samtools (Version 1.8) view68 with parameters: -f 2 -F 1024 -q 10. The replication timing profile and timing domains were analyzed as previously described69,70. Briefly, in each 50-kb genome window, replication timing was calculated as log2 ((S1 + S2)/(S3 + S4)), in which S1, S2, S3 and S4 represent BrdU signals from different sub-populations of S phase cells sorted by FACS, then normalized with R function normalize.quantiles.use.target() from R (Version 4.0.2) package ‘preprocessCore.’ The quantile-normalized replication timing values were used for replication timing domain segmentation by R function CAN() from R package ‘DNA copy’ and for timing domain annotation using Homer (Version 4.11)65. A heatmap was produced using Java Treeview71. For IGV (Integrative Genomics Viewer) (Version 2.8.9)72 visualization, normalized values were Loess-smoothed using R function loess() from R package ‘stats.’
Statistics and reproducibility
No statistical method was used to predetermine sample size, and no data were excluded from the analyses. Statistical analysis was performed using GraphPad software (Prism 6) (Figs. 1c,d, 2b,e–h, 5d, 6a–c, and 7d,e, Extended Data Figs. 1b,d,e, 2a–c, 3b, 5a,b, 6, 7, 8b,c,e–g, and 9f–h, and Supplementary Fig. 1), R (Version 4.0.2) (Fig. 7b and Extended Data Fig. 9b), and findMotifsGenome.pl from Homer (Version 4.11) (Extended Data Fig. 9d). Statistical tests and sample sizes are as indicated in the figure legends. At least three independent experiments were performed for western blotting (Figs. 1, 2a,d,g,h, 3c–g, 4, and 5a–c and Extended Data Figs. 2f, 4, 5c, 6c,e, 7, and 8a,d), immunofluorescence (Figs. 1c, 2c,e, 5d, and 6b,c and Extended Data Figs. 1d,e, 5b, 6a,b,d,f, and 8f), MNase digestion, southern blot (Fig. 1b), FACS (Extended Data Figs. 1c, 2d, 3, and 5d), QIBC (Fig. 2b), DNA fiber assay (Figs. 1d, 2f, and 6d and Extended Data Figs. 2e, 5f,g, and 8h), ChIP (including regular ChIP and Re-ChIP) (Fig. 7d,e and Extended Data Fig. 9f–h), and cell proliferation analysis (Extended Data Fig. 2a–c). Label-free mass spectrometry was performed with three technical replicates (Fig. 3b). Two independent experiments were performed for mass spectrometry (Extended Data Fig. 1a and 8h), SNS-seq (Fig. 7a,b and Extended Data Fig. 9a,b), and E/L repli-seq (HEK293T) (Extended Data Fig. 10). E/L repli-seq in HT1080 cells (Extended Data Fig. 10) was done once to validate the finding in HEK293T cells. Analyses of EdU intensities, PLA foci intensities, BrdU intensities, and RPA intensities were based on at least 145 individual cells. Every DNA fiber experiment counted at least 45 DNA fibers. Blind-scoring was performed in the DNA fiber assay.
Reporting summary
Further information on research design is available in the Nature Portfolio Reporting Summary linked to this article.
Data availability
All the genome-wide sequencing datasets generated and analyzed during the current study are submitted to Gene Expression Omnibus (GEO) repository under the GEO accession number GSE205673. Human genome (hg38) was accessed from https://hgdownload.soe.ucsc.edu/goldenPath/hg38. Mouse genome (mm10) was accessed from https://hgdownload.soe.ucsc.edu/goldenPath/mm10. The mixed hg38-mm10 genome was made by concatenated fasta files of human genome (hg38) and mouse genome (mm10), with chromosome names of mouse genome modified to have the prefix ‘mm10_’. The concatenated fasta file was used to build bowtie2 reference using bowtie-build63. The fasta index file was generated using samtools faidx68 and can be found at https://github.com/maximewen/custom_ref. Source data are provided with this paper.
Code availability
The custom python script used for filtering pair-end reads can be found at https://github.com/maximewen/DNA_replication.
References
Fragkos, M., Ganier, O., Coulombe, P. & Mechali, M. DNA replication origin activation in space and time. Nat. Rev. Mol. Cell Biol. 16, 360–374 (2015).
Prioleau, M. N. & MacAlpine, D. M. DNA replication origins—where do we begin? Genes Dev. 30, 1683–1697 (2016).
Abbas, T., Keaton, M. A. & Dutta, A. Genomic instability in cancer. Cold Spring Harb. Perspect. Biol. 5, a012914 (2013).
Alabert, C. & Groth, A. Chromatin replication and epigenome maintenance. Nat. Rev. Mol. Cell Biol. 13, 153–167 (2012).
Blow, J. J., Ge, X. Q. & Jackson, D. A. How dormant origins promote complete genome replication. Trends Biochem. Sci. 36, 405–414 (2011).
Remus, D. & Diffley, J. F. Eukaryotic DNA replication control: lock and load, then fire. Curr. Opin. Cell Biol. 21, 771–777 (2009).
Im, J. S. et al. RecQL4 is required for the association of Mcm10 and Ctf4 with replication origins in human cells. Cell Cycle 14, 1001–1009 (2015).
Kumagai, A., Shevchenko, A., Shevchenko, A. & Dunphy, W. G. Direct regulation of Treslin by cyclin-dependent kinase is essential for the onset of DNA replication. J. Cell Biol. 193, 995–1007 (2011).
MacAlpine, D. M. & Almouzni, G. Chromatin and DNA replication. Cold Spring Harb. Perspect. Biol. 5, a010207 (2013).
Gilbert, D. M. In search of the holy replicator. Nat. Rev. Mol. Cell Biol. 5, 848–855 (2004).
Akerman, I. et al. A predictable conserved DNA base composition signature defines human core DNA replication origins. Nat. Commun. 11, 4826 (2020).
Margueron, R. & Reinberg, D. Chromatin structure and the inheritance of epigenetic information. Nat. Rev. Genet. 11, 285–296 (2010).
Probst, A. V., Dunleavy, E. & Almouzni, G. Epigenetic inheritance during the cell cycle. Nat. Rev. Mol. Cell Biol. 10, 192–206 (2009).
Miotto, B. & Struhl, K. HBO1 histone acetylase activity is essential for DNA replication licensing and inhibited by Geminin. Mol. Cell 37, 57–66 (2010).
Tardat, M. et al. The histone H4 Lys 20 methyltransferase PR-Set7 regulates replication origins in mammalian cells. Nat. Cell Biol. 12, 1086–1093 (2010).
Sakabe, K., Wang, Z. & Hart, G. W. Beta-N-acetylglucosamine (O-GlcNAc) is part of the histone code. Proc. Natl Acad. Sci. USA 107, 19915–19920 (2010).
Hart, G. W. Nutrient regulation of signaling and transcription. J. Biol. Chem. 294, 2211–2231 (2019).
Levine, Z. G. & Walker, S. The biochemistry of O-GlcNAc transferase: which functions make it essential in mammalian cells? Annu. Rev. Biochem. 85, 631–657 (2016).
Yang, X. & Qian, K. Protein O-GlcNAcylation: emerging mechanisms and functions. Nat. Rev. Mol. Cell Biol. 18, 452–465 (2017).
Wang, Y. et al. O-GlcNAcylation destabilizes the active tetrameric PKM2 to promote the Warburg effect. Proc. Natl Acad. Sci. USA 114, 13732–13737 (2017).
Liu, S. et al. RPA binds histone H3-H4 and functions in DNA replication-coupled nucleosome assembly. Science 355, 415–420 (2017).
Kang, B. et al. Phosphorylation of H4 Ser 47 promotes HIRA-mediated nucleosome assembly. Genes Dev. 25, 1359–1364 (2011).
Toledo, L., Neelsen, K. J. & Lukas, J. Replication catastrophe: when a checkpoint fails because of exhaustion. Mol. Cell 66, 735–749 (2017).
Ortiz-Meoz, R. F. et al. A small molecule that inhibits OGT activity in cells. ACS Chem. Biol. 10, 1392–1397 (2015).
Bai, G. et al. HLTF promotes fork reversal, limiting replication stress resistance and preventing multiple mechanisms of unrestrained DNA synthesis. Mol. Cell 78, 1237–1251(2020).
Schmid, J. A. et al. Histone ubiquitination by the DNA damage response is required for efficient DNA replication in unperturbed S phase. Mol. Cell 71, 897–910 (2018).
Alver, R. C., Chadha, G. S., Gillespie, P. J. & Blow, J. J. Reversal of DDK-mediated MCM phosphorylation by Rif1–PP1 regulates replication initiation and replisome stability independently of ATR/Chk1. Cell Rep. 18, 2508–2520 (2017).
Huang, H. et al. A unique binding mode enables MCM2 to chaperone histones H3-H4 at replication forks. Nat. Struct. Mol. Biol. 22, 618–626 (2015).
Feng, Y. et al. BRPF3–HBO1 regulates replication origin activation and histone H3K14 acetylation. EMBO J. 35, 176–192 (2016).
Cayrou, C. et al. The chromatin environment shapes DNA replication origin organization and defines origin classes. Genome Res. 25, 1873–1885 (2015).
Long, H. et al. H2A.Z facilitates licensing and activation of early replication origins. Nature 577, 576–581 (2020).
Hulke, M. L., Massey, D. J. & Koren, A. Genomic methods for measuring DNA replication dynamics. Chromosome Res. 28, 49–67 (2020).
Rausch, C. et al. Developmental differences in genome replication program and origin activation. Nucleic Acids Res. 48, 12751–12777 (2020).
Langley, A. R., Gräf, S., Smith, J. C. & Krude, T. Genome-wide identification and characterisation of human DNA replication origins by initiation site sequencing (ini-seq). Nucleic Acids Res. 44, 10230–10247 (2016).
Picard, F. et al. The spatiotemporal program of DNA replication is associated with specific combinations of chromatin marks in human cells. PLoS Genet. 10, e1004282 (2014).
Tubbs, A. et al. Dual roles of poly(dA:dT) tracts in replication initiation and fork collapse. Cell 174, 1127–1142 (2018).
Yamazaki, S. et al. Rif1 regulates the replication timing domains on the human genome. EMBO J. 31, 3667–3677 (2012).
Caballero, M. et al. Comprehensive analysis of DNA replication timing across 184 cell lines suggests a role for MCM10 in replication timing regulation. Hum. Mol. Genet. 31, 2899–2917 (2022).
Fujiki, R. et al. GlcNAcylation of histone H2B facilitates its monoubiquitination. Nature 480, 557–560 (2011).
Chen, Q. & Yu, X. OGT restrains the expansion of DNA damage signaling. Nucleic Acids Res. 44, 9266–9278 (2016).
Zhang, S., Roche, K., Nasheuer, H. P. & Lowndes, N. F. Modification of histones by sugar beta-N-acetylglucosamine (GlcNAc) occurs on multiple residues, including histone H3 serine 10, and is cell cycle-regulated. J. Biol. Chem. 286, 37483–37495 (2011).
Lercher, L. et al. Generation of a synthetic GlcNAcylated nucleosome reveals regulation of stability by H2A-Thr101 GlcNAcylation. Nat. Commun. 6, 7978 (2015).
Cheng, L. et al. DDA1, a novel oncogene, promotes lung cancer progression through regulation of cell cycle. J. Cell. Mol. Med. 21, 1532–1544 (2017).
Nabeel-Shah, S., Ashraf, K., Pearlman, R. E. & Fillingham, J. Molecular evolution of NASP and conserved histone H3/H4 transport pathway. BMC Evol. Biol. 14, 139 (2014).
Hammond, C. M. et al. DNAJC9 integrates heat shock molecular chaperones into the histone chaperone network. Mol. Cell 81, 2533–2548 (2021).
Benedict, B. et al. The RECQL helicase prevents replication fork collapse during replication stress. Life Sci. Alliance 3, e202000668 (2020).
Thangavel, S. et al. Human RECQ1 and RECQ4 helicases play distinct roles in DNA replication initiation. Mol. Cell. Biol. 30, 1382–1396 (2010).
Watson, L. J. et al. Cardiomyocyte Ogt is essential for postnatal viability. Am. J. Physiol. Heart Circ. Physiol. 306, H142–H153 (2014).
Ruan, H. B. et al. O-GlcNAc transferase enables AgRP neurons to suppress browning of white fat. Cell 159, 306–317 (2014).
Bester, A. C. et al. Nucleotide deficiency promotes genomic instability in early stages of cancer development. Cell 145, 435–446 (2011).
Cornacchia, D. et al. Mouse Rif1 is a key regulator of the replication-timing programme in mammalian cells. EMBO J. 31, 3678–3690 (2012).
Fernandez-Vidal, A. et al. A role for DNA polymerase θ in the timing of DNA replication. Nat. Commun. 5, 4285 (2014).
Dileep, V., Rivera-Mulia, J. C., Sima, J. & Gilbert, D. M. Large-scale chromatin structure–function relationships during the cell cycle and development: insights from replication timing. Cold Spring Harb. Symp. Quant. Biol. 80, 53–63 (2015).
Köhler, C. et al. Cdc45 is limiting for replication initiation in humans. Cell Cycle 15, 974–985 (2016).
Aparicio, T., Guillou, E., Coloma, J., Montoya, G. & Méndez, J. The human GINS complex associates with Cdc45 and MCM and is essential for DNA replication. Nucleic Acids Res. 37, 2087–2095 (2009).
Toledo, L. I. et al. ATR prohibits replication catastrophe by preventing global exhaustion of RPA. Cell 155, 1088–1103 (2013).
Nakamura, K. et al. Proteome dynamics at broken replication forks reveal a distinct ATM-directed repair response suppressing DNA double-strand break ubiquitination. Mol. Cell 81, 1084–1099 (2021).
D’Amico, D. et al. The RNA-binding protein PUM2 impairs mitochondrial dynamics and mitophagy during aging. Mol. Cell 73, 775–787.e10 (2019).
Chen, W. et al. The neurogenic compound P7C3 regulates the aerobic glycolysis by targeting phosphoglycerate kinase 1 in glioma. Front. Oncol. 11, 644492 (2021).
Stopfer, L. E., Mesfin, J. M., Joughin, B. A., Lauffenburger, D. A. & White, F. M. Multiplexed relative and absolute quantitative immunopeptidomics reveals MHC I repertoire alterations induced by CDK4/6 inhibition. Nat. Commun. 11, 2760 (2020).
Li, X. et al. Nuclear PGK1 alleviates ADP-dependent inhibition of CDC7 to promote DNA replication. Mol. Cell 72, 650–660 (2018).
Martin, M. J. Ej Cutadapt removes adapter sequences from high-throughput sequencing reads. EMBnet J. 17, 10–12 (2011).
Langmead, B., Trapnell, C., Pop, M. & Salzberg, S. L. Ultrafast and memory-efficient alignment of short DNA sequences to the human genome. Genome Biol. 10, R25 (2009).
Zhang, Y. et al. Model-based analysis of ChIP–seq (MACS). Genome Biol. 9, R137 (2008).
Heinz, S. et al. Simple combinations of lineage-determining transcription factors prime cis-regulatory elements required for macrophage and B cell identities. Mol. Cell 38, 576–589 (2010).
Orlando, D. A. et al. Quantitative ChIP–seq normalization reveals global modulation of the epigenome. Cell Rep. 9, 1163–1170 (2014).
Ramírez, F. et al. deepTools2: a next generation web server for deep-sequencing data analysis. Nucleic Acids Res. 44, W160–W165 (2016).
Li, H. et al. The Sequence Alignment/Map format and SAMtools. Bioinformatics 25, 2078–2079 (2009).
Marchal, C. et al. Genome-wide analysis of replication timing by next-generation sequencing with E/L Repli-seq. Nat. Protoc. 13, 819–839 (2018).
Ryba, T., Battaglia, D., Pope, B. D., Hiratani, I. & Gilbert, D. M. Genome-scale analysis of replication timing: from bench to bioinformatics. Nat. Protoc. 6, 870–895 (2011).
Saldanha, A. J. Java Treeview—extensible visualization of microarray data. Bioinformatics 20, 3246–3248 (2004).
Robinson, J. T. et al. Integrative genomics viewer. Nat. Biotechnol. 29, 24–26 (2011).
Acknowledgements
We thank W.G. Dunphy (Division of Biology and Biological Engineering, California Institute of Technology) and Y. Gu (School of Medicine and Pharmacy, Ocean University of China) for providing helpful reagents. We acknowledge S. Lee (College of Pharmacy, Taipei Medical University), C. Xu, and L. Gong (School of Life Sciences, Northeast Normal University) for technical advice. This work was supported by grants from the National Natural Science Foundation of China (31600645 and 32070758 to Y.F., 31870896 to W.M., 32000412 to H.L., and 32000423 to Z.W). This work was also supported by the Ministry of Science and Technology of China (2022YFA1302801 to H.L.).
Author information
Authors and Affiliations
Contributions
Y.Z. and J.P. conducted the majority of the experiments and analyzed the data. H.L., L.L., and Z.W. carried out SNS-seq, Repli-seq and associated data analysis. K.D. performed immunofluorescence. J.P. and G.Z. assisted with chromatin immunoprecipitation. T.W. and L.Z. performed the DNA fiber assay. M.L. constructed Flag-H4WT, Flag-H4S47A, Flag-OGT, and GFP-OGT plasmids. Z.Z. analyzed mass spectrometry data. X.J. and Y.W. provided support in flow cytometry. Y.Z., M.W., and Y.F. wrote the paper. Y.F. supervised the project. All authors discussed the results and commented on the paper.
Corresponding author
Ethics declarations
Competing interests
The authors declare no competing interests.
Peer review
Peer review information
Nature Structural & Molecular Biology thanks John Hanover and the other, anonymous, reviewer(s) for their contribution to the peer review of this work. Primary Handling Editors: Beth Moorefield, Carolina Perdigoto and Dimitris Typas, in collaboration with the Nature Structural & Molecular Biology team. Peer reviewer reports are available.
Additional information
Publisher’s note Springer Nature remains neutral with regard to jurisdictional claims in published maps and institutional affiliations.
Extended data
Extended Data Fig. 1 H4S47 O-GlcNAcylation regulates DNA replication.
a, Detection of H4S47 O-GlcNAcylation by mass spectrometry. Histone H4 extracted from HEK293T cells were analyzed by mass spectrometry. Tandem mass spectrum of peptides with O-GlcNAcylation on S47 of H4 is shown. The y and b fragmentations were used to map the O-GlcNAcylation site. b, Quantification of H4 O-GlcNAcylation. WB from Fig. 1a were quantified. n = 4 biologically independent experiments. P values were calculated by unpaired, two-tailed t-tests, means ± s.d., n.s., non-significant. a.u., arbitrary unit. c, Functional assessment of mutations at H4S47 in DNA replication. HEK293T cells were transfected with Flag-H4WT, Flag-H4S47A for 24 h and cultured with or without PUG (100 μM) for another 24 h prior to EdU staining and FACS analysis. d, e, Evaluation of replication efficiency in HT1080 and A549 cells. HT1080 (d) or A549 (e) cells were transfected and treated as in Fig. 1a before the analyse of replication efficiency by immunofluorescence. Representative images (left) and associated quantifications (right) are demonstrated. Cells positive for both PCNA and Flag were marked with dashed lines. From left, n = 1,981, 2,232, 1,553, 1,181 (d) and n = 821, 963, 827, 1,306 (e) cells. P values were calculated by unpaired, two-tailed t-tests. For all box plots, the bottom, middle line and top of the box and whiskers indicate the 25th, 50th, 75th and 10–90th percentiles, respectively and means were shown as red ‘+’ signs. n.s., non-significant. Scale bar, 10 μm. a.u., arbitrary unit.
Extended Data Fig. 2 H4S47 O-GlcNAcylation influences cell proliferation.
a-c, Impact from H4S47 O-GlcNAcylation on cell proliferation. HEK293T (a), HT1080 (b) and A549 (c) cells were transfected with Flag-H4WT or -H4S47A and incubated with or without PUG (100 μM). Cell numbers were counted every 24 h. n = 3 biologically independent experiments. Two-way ANOVA Tukey’s multiple comparisons test, means ± s.d., n.s., non-significant. d, Functional assessment of mutations at H4S47 in DNA replication. HEK293T cells were transfected with Flag-H4WT, Flag-H4S47A, Flag-H4S47D or Flag-H4S47E for 48 h prior to the detection of replication efficiency by FACS analysis. e, DNA fiber assay for replication fork function. Frequency distribution of CIdU track lengths (left) and inter-origin distances (right) for experiments in Fig. 1d were shown. f, Assessment of DNA damage response. HEK293T cells transfected and treated as in Fig. 1a were analyzed by WB with indicated antibodies. HU (3 mM) treatment for 3 h was included as a positive control.
Extended Data Fig. 3 H4S47 O-GlcNAcylation does not affect cell viability.
a, b, Analysis of cell survival and apoptosis. HEK293T cells were transfected and treated as in Extended Data Fig. 2a. Etoposide (10 μM) treatment for 24 h was used as a positive control. Following staining with Annexin V and PI, cells were analyzed by flow cytometry. Representative FACS profiles (a) and quantifications of apoptotic cells (b, left) and viable cells (b, right) are demonstrated. n = 3 biologically independent experiments. P values were calculated by Tukey’s multiple comparison test (two-way ANOVA), means ± s.d., n.s., non-significant.
Extended Data Fig. 4 OGT and OGA distribution during the cell cycle progression.
a, b, Examination of proteins in cells synchronized at different stages of the cell cycle. HEK293T cells synchronized at G1/S were released and collected at indicated time points. Experimental setup and FACS profiles depicting the cell cycle progression were demonstrated (top). Both total proteins (a) and chromatin pellets (b) were analyzed by WB (bottom). Coomassie-stained total histones, H4 and β-actin served as loading controls. Asyn, asynchronization. H4S47ph, H4 phosphorylated at S47.
Extended Data Fig. 5 OGT promotes DNA replication through H4S47 O-GlcNAcylation.
a, Quantification of H4 O-GlcNAcylation levels. WB from Fig. 2d were quantified. n = 4 biologically independent experiments. P values measured by unpaired, two-tailed t-tests, means ± s.d., n.s., non-significant. a.u., arbitrary unit. b, Evaluation of replication efficiency by EdU incorporation. HEK293T cells were transfected with p3 × Flag-CMV-10 (empty vector) or Flag-OGT for 48 h prior to the detection of replication efficiency with immunofluorescence analysis. HU (3 mM) treatment for 3 h was used as a positive control. Representative images (left) and quantifications of EdU intensities of PCNA-positive cells (right) were demonstrated. From left, n = 1,551, 1,063, 1,234 cells. P values were calculated by unpaired, two-tailed t-tests. For all box plots, the bottom, middle line and top of the box and whiskers indicate the 25th, 50th, 75th and 10–90th percentiles, respectively and means were shown as red ‘+’ signs. Scale bar, 10 μm. a.u., arbitrary unit. c, Analysis of protein O-GlcNAcylation. HEK293T cells were incubated with or without OSMI-1 (50 μM) for 24 h and analyzed by WB with CTD110.6 antibody. d, Examination of EdU intensity by FACS. HEK293T cells were treated as described in (c) and pulsed with EdU for 30 min. HU treatment (3 mM) for 3 h was included as a positive control. e, Representative images from Fig. 2e. Cells positive for Flag (H4) were selected for the quantification of EdU intensities. Scale bar, 10 μm. f, g, DNA fiber assay. Experimental setup (f, top), representative images (f, bottom) as well as frequency distribution of CIdU track lengths (g, left) and inter-origin distances (g, right) for Fig. 2f were shown. Scale bar, 10 μm.
Extended Data Fig. 6 Functional evaluation of H4S47 O-GlcNAcylation in cells challenged with replication stresses.
a, b, Impact from Glc or Gln deficiency on DNA replication. From representative experiments included in Fig. 2g (a) and Fig. 2h (b), mean intensities of EdU of Flag- and PCNA-positive cells were shown. From left, n = 4,896, 3,249, 4,968, 3,316, 4,488, 3,083, 5,131, 2,413 (a) and n = 8,404, 2,180, 4,397, 2,514, 8,862, 3,090, 7,592, 1,599, 4,413, 1,801 (b) cells. c-f, Influences from HU or CPT on H4 O-GlcNAcylation and DNA replication. HEK293T cells were transfected as in Fig. 1a for 24 h, and then cultured in medium containing HU (c, d) or CPT (e, f) at different concentrations as indicated for another 24 h. Subsequently, cells were subjected to Flag IP for the detection of H4 O-GlcNAcylation (c, e, top) and immunofluorescence as in Fig. 1c for replication efficiency analysis (c, e, bottom). Different samples were loaded on the same gel, but not in adjacent lanes (e, top). Curves (c, e, bottom) based on means of EdU intensities from cells positive for both Flag and PCNA were shown. n = 3 (c, e, bottom) biologically independent experiments. For curves, P values calculated by Sidak’s multiple comparison test (two-way ANOVA) (c, e, bottom). From left, n = 2,074, 2,878, 1,707, 2,467, 1,185, 2,987, 2488, 2,819 (d) and n = 1,714, 2,244, 3,790, 1,214, 1,968, 432, 476, 670 (f) cells. For all box plots, P values were calculated by Tukey’s multiple comparison test (one-way ANOVA of unpaired t-tests); The bottom, middle line and top of the box and whiskers indicate the 25th, 50th, 75th and 10–90th percentiles, respectively and means were shown as ‘+’ signs (a, b, d and f). n.s., non-significant, a.u., arbitrary unit.
Extended Data Fig. 7 Confirmation of the regulation of MCM complex by H4S47 O-GlcNAcylation.
a, b, Assay for subunits in MCM complex associating with H4. HT1080 (a) or A549 (b) cells were transfected and treated as in Fig. 1a. IgG served as a negative control. Representative experiment (left) and quantification of MCM2/6 levels were shown (right). n = 3 (a), n = 4 (b) biologically independent experiments. P values were calculated by Tukey’s multiple comparison test (two-way ANOVA), means ± s.d., n.s., non-significant. c, d, Examination of MCM2 pS53 in chromatin fraction. HT1080 (c) or A549 (d) cells were transfected and treated as in Fig. 1a. Chromatin pellets were assayed with indicated antibodies. Representative experiment (left) and quantification of MCM2 pS53 levels were shown (right). n = 3 biologically independent experiments. P values were measured by paired, two-tailed t-tests, means ± s.d., n.s., non-significant. a.u., arbitrary unit.
Extended Data Fig. 8 Confirmation of DDK function in the regulation of DNA replication by H4S47 O-GlcNAcylation.
a, Analysis of CDK2 and Cyclin E association with H4. HEK293T cells were transfected and treated as in Fig. 1a. IgG served as a negative control. b, c, Quantification of DBF4 and CDC7. WB from Fig. 4b (b) and Fig. 4c (c) were quantified, respectively. n = 3 biologically independent experiments. d, In vitro assay of H4 O-GlcNAcylation. His-H4WT and -H4S47A isolated from BL21 competent E. coli, which co-expressed OGT, were analyzed by WB with O-GlcNAcylation antibody CTD110.6. e, Quantification of DBF4, CDC7 and MCM2 pS53 levels for experiments in Fig. 4e. n = 3 biologically independent experiments. f, Overexpression of DBF4 enhances DNA replication. GFP-DBF4 or pEGFP-N1 (empty vector) was transfected along with Flag-H4WT or -H4S47A into HEK293T cells for 48 h prior to the detection of replication efficiency. From left, n = 4,183, 4,882, 3,133, 6,626 cells. P values were calculated by unpaired, two-tailed t-tests. For all box plots, the bottom, middle line and top of the box and whiskers indicate the 25th, 50th, 75th and 10–90th percentiles, respectively and means were shown as red ‘+’ signs. g, Quantification of MCM2/7 and DBF4 for experiments in Fig. 5c. n = 3 biologically independent experiments. h, DNA fiber assay. Experimental setup (left) and frequency distribution of inter-origin distances (right) for Fig. 6a were shown. i, Detection of H4S47 O-GlcNAcylation by mass spectrometry. Tandem mass spectrum of peptides containing S47 O-GlcNAcylation from experiments described in Fig. 6d was shown. The y, a and b fragmentations were used to map the O-GlcNAcylation site. P values calculated by Tukey’s multiple comparison test (two-way ANOVA), means ± s.d., n.s., non-significant (b, c, e and g). a.u., arbitrary unit.
Extended Data Fig. 9 Genome-wide investigation of H4S47 O-GlcNAcylation function in origin activation.
a, Heat maps of SNS signals. HEK293T cells were prepared as in Fig. 1a. Heat maps demonstrating SNS signals from RNase-treated and untreated samples. n = 37,590 (H4WT), n = 35,625 (H4WT + PUG), n = 29,103 (H4S47A), n = 27,034 (H4WT + PUG) peaks. b, Box plots of SNS signals among H4WT peaks. n = 37,590 peaks. RRPM, reference-adjusted reads per million. P values were calculated by unpaired, two-tailed t-tests using R. For box plots, the bottom, middle line and top of the box and whiskers indicate the 25th, 50th, 75th percentiles and minimum to maximum, respectively. c, Venn diagram showing the overlap among origins of H4WT and origins upregulated by PUG treatment. d, Enriched DNA motifs in replication origins. P values calculated by cumulative binomial distributions. e, Genome-wide distribution of SNS peaks. n = 37,590. UTR, untranslated region. TTS, transcriptional terminate sites. f, Enrichment of MCM6 at replication origins. HEK293T cells incubated with or without PUG (100 μM) for 24 h were assayed by ChIP with antibody against MCM6. The y axis is the ratio of DNA in immunoprecipitate to that in input. n = 4 (TOP1), n = 3 (MCM4), n = 3 (ChrX (ENm006)) biologically independent experiments. g, h, Association of Flag (H4) and MCM6 at replication origins. HEK293T cells transfected and treated as in Fig. 1a were analyzed by ChIP using antibody against Flag (H4) (g) or MCM6 (h). The y axis is the ratio of DNA in the immunoprecipitate to that in the input. n = 4 (g, TOP1), n = 3 (g, MCM4), n = 4 (g, ChrX (ENm006)), n = 3 (h) biologically independent experiments. Two-way ANOVA Tukey’s multiple comparisons test, means ± s.d., n.s., non-significant (f-h).
Extended Data Fig. 10 Genome-wide evaluation of H4S47 O-GlcNAcylation function in replication timing.
a-i, Functional comparison between H4WT and H4S47A for replication timing. HEK293T and HT1080 cells were transfected as in Fig. 1a (b, d, e, f) and treated with PUG (100 μM) for 24 h (c, g, h, i). Following BrdU (100 μM) pulse-labelling for 2 h, S1, S2, S3 and S4 fractions (a) were isolated for genomic sequencing. b, c, Integrative Genomics Viewer (IGV) snapshots of the Log2 E/L (Early/Late) Repli-seq plots. Raw RT data (Log2 E/L ratio) is shown for a chromosomal region. d, g, Dot plot of replication timing values. RDs (replication timing domains) defined in wild type HEK293T (d, n = 2,493; g, n = 2,579) and HT1080 (d, n = 2,275; g, n = 2,245) were demonstrated. e, f, h, i, Analysis of replication timing values of early/late timing domains. Meta profiles show replication timing values of the length percentage aligned early (e, h) and late (f, i) timing domains. Replication timing domains in HEK293T (e, n = 1,129; h, n = 1,209) and HT1080 (e, n = 1,002; h, n = 963) with replication timing value > 0 are defined as early RDs (e, h, left). Replication timing domains in HEK293T (f, n = 1,356; i, n = 1,389) and HT1080 (f, n = 1,266; i, n = 1,237) with replication timing value < 0 are defined as late RDs (f, i, left). Heatmaps show replication timing values of both early (e, h, right) and late (f, i, right) timing domains in HEK293T and HT1080 cells. Replication timing value was counted 5 Mb upstream and downstream of the centre of each early or late timing domain. RT, replication timing; RD, replication timing domain; Mb, mega base pair; Chr1, chromosome 1.
Supplementary information
Supplementary Information
Supplementary Figures 1–5.
Supplementary Tables 1–4
Key materials, including information on antibodies, chemicals, and reagent kits, primers, and recombinant DNA.
Supplementary Data 1
Statistical source data for Supplementary Figure 1.
Source data
Source Data Fig. 1
Statistical source data.
Source Data Fig. 1
Unprocessed western blots.
Source Data Fig. 2
Statistical source data.
Source Data Fig. 2
Unprocessed western blots and gels.
Source Data Fig. 3
Statistical source data.
Source Data Fig. 3
Unprocessed western blots and gels.
Source Data Fig. 4
Unprocessed western blots and gels.
Source Data Fig. 5
Statistical source data.
Source Data Fig. 5
Unprocessed western blots.
Source Data Fig. 6
Statistical source data.
Source Data Fig. 7
Statistical source data.
Source Data Extended Data Fig. 1
Statistical source data.
Source Data Extended Data Fig. 2
Statistical source data.
Source Data Extended Data Fig. 2
Unprocessed western blots.
Source Data Extended Data Fig. 3
Statistical source data.
Source Data Extended Data Fig. 4
Unprocessed western blots and gels.
Source Data Extended Data Fig. 5
Statistical source data.
Source Data Extended Data Fig. 5
Unprocessed western blots.
Source Data Extended Data Fig. 6
Statistical source data.
Source Data Extended Data Fig. 6
Unprocessed western blots.
Source Data Extended Data Fig. 7
Statistical source data.
Source Data Extended Data Fig. 7
Unprocessed western blots and gels.
Source Data Extended Data Fig. 8
Statistical source data.
Source Data Extended Data Fig. 8
Unprocessed western blots.
Source Data Extended Data Fig. 9
Statistical source data.
Rights and permissions
Springer Nature or its licensor (e.g. a society or other partner) holds exclusive rights to this article under a publishing agreement with the author(s) or other rightsholder(s); author self-archiving of the accepted manuscript version of this article is solely governed by the terms of such publishing agreement and applicable law.
About this article
Cite this article
Zou, Y., Pei, J., Long, H. et al. H4S47 O-GlcNAcylation regulates the activation of mammalian replication origins. Nat Struct Mol Biol 30, 800–811 (2023). https://doi.org/10.1038/s41594-023-00998-6
Received:
Accepted:
Published:
Version of record:
Issue date:
DOI: https://doi.org/10.1038/s41594-023-00998-6
This article is cited by
-
KLHL25-ACLY module functions as a switch in the fate determination of the differentiation of iTreg/Th17
Communications Biology (2025)
-
Crosstalk between O-GlcNAcylation and phosphorylation in metabolism: regulation and mechanism
Cell Death & Differentiation (2025)
-
Poly (ADP-ribose) polymerase 1 promotes HuR/ELAVL1 cytoplasmic localization and inflammatory gene expression by regulating p38 MAPK activity
Cellular and Molecular Life Sciences (2024)
-
Chromatin-based DNA replication initiation regulation in eukaryotes
Genome Instability & Disease (2023)









