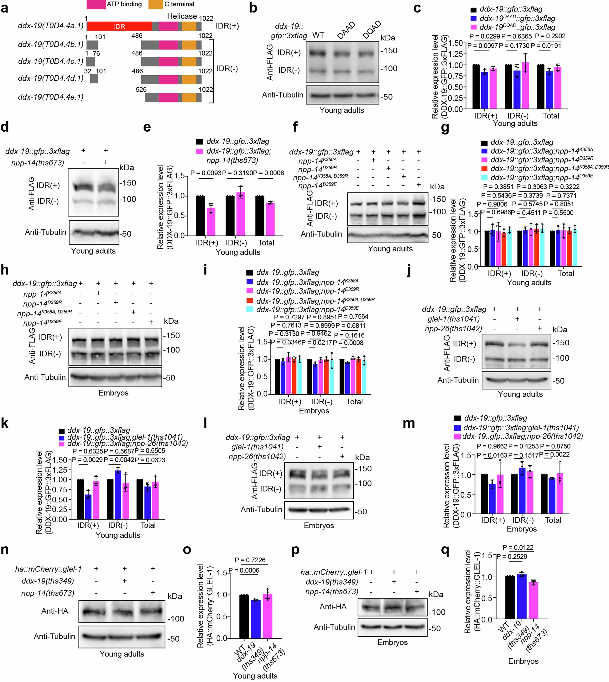
Extended Data Fig. 5: The effect of genetic mutations on protein levels.

a, Schematic diagram of ddx-19 isoforms. IDR(+) indicates DDX-19 isoform 1 with complete IDR, IDR(-) indicates isoform 2-5 with truncated IDR or no IDR. b-c, Western blot to detect DDX-19::GFP isoforms in WT and DDX-19 helicase mutant young adult animals (b), quantification of DDX-19::GFP protein level normalized to Tubulin in (c). n = 3 biological replicates. Error bar, ±s.d. Student’s t-test, two-tailed. d-e, Western blot to detect DDX-19::GFP isoforms in WT and npp-14(-) young adult animals (d), quantification of DDX-19::GFP protein level normalized to Tubulin in (e). n = 3 biological replicates. Error bar, ±s.d. Student’s t-test, two-tailed. f-i, Western blot to detect DDX-19::GFP isoforms in WT young adult animals or embryos and young adult animals or embryos expressing NPP-14 with indicated residues mutated (f, h), quantification of DDX-19::GFP protein level normalized to Tubulin in (g, i). n = 3 biological replicates. Error bar, ±s.d. Student’s t-test, two-tailed. j-m, Western blot to detect DDX-19::GFP isoforms in WT, glel-1(-) and npp-26(-) young adult animals (j) and embryos (l), quantification of DDX-19::GFP protein level normalized to Tubulin in (k, m). n = 3 biological replicates. Error bar, ±s.d. Student’s t-test, two-tailed. n-q, Western blot to detect mCherry::GLEL-1 in WT, ddx-19(-) and npp-14(-) young adult animals (n) and embryos (p), quantification of mCherry::GLEL-1 protein level normalized to Tubulin in (o, q). n = 3 biological replicates. Error bar, ±s.d. Student’s t-test, two-tailed. Source numerical data and unprocessed blots are available.