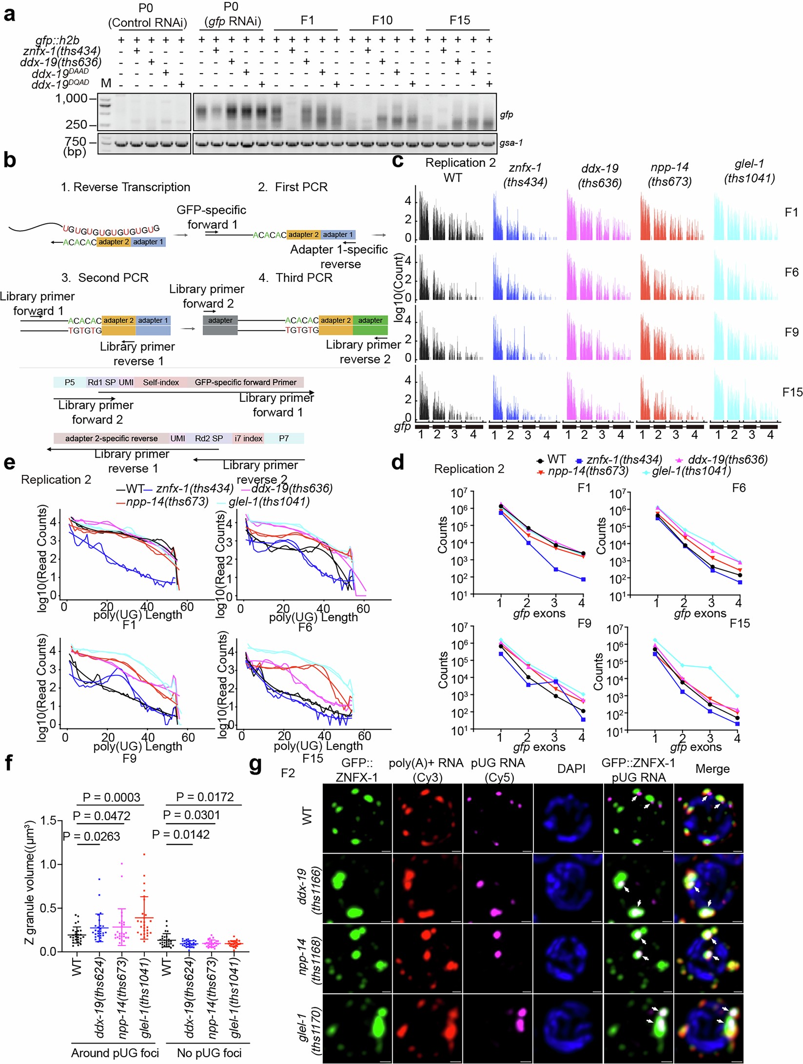
Extended Data Fig. 9: pUG RNAs level, length and distribution are altered after loss of ddx-19, npp-14, or glel-1 related to Fig. 7.

a, pUG PCR to detect gfp pUG RNAs in indicated generations after animals were exposed gfp RNAi. n = 3 biological replicates. b, Strategy to detect pUG RNAs using next-generation sequencing. Total RNA was extracted, and reverse transcription was performed using an (AC)9 oligo plus adaptors to generate pUG cDNA. Three rounds of PCR were subsequently conducted. In the first round, PCR was performed using a gene-specific primer and an adaptor-specific primer. For the second round of PCR, the products from the first PCR were diluted 100-fold. PCR was then performed using library primer forward 1 containing the self-index and unique molecular identifier (UMI) and library primer reverse 1. After a second 100-fold dilution, the third PCR round was performed using library primer forward 2 and library primer reverse 2 containing Illumina p5 and p7 sequences, respectively. The final PCR products were pooled, resolved on an agarose gel, and purified. The purified DNA libraries were sequenced to generate paired-end 150 bp reads. UMI, Unique Molecular Identifier. Self-index, index used for distinguishing samples. c-d, An independent replicate to detect gfp pUG RNAs in indicated generations related to Fig. 7a. e, An independent replicate to detect gfp pUG RNA tail length in indicated generations related to Fig. 7b. f, Quantification of the volume of Z compartments with or without pUG RNAs near or within. n = 27 (3 animals per biological replication, 3 nuclei per animal, 3 granules per nuclei). Error bar, ±s.d. Student’s t-test, two-tailed. g, ddx-19, npp-14, or glel-1 deletion were generated in animals expressing GFP::ZNFX-1 using CRISPR/Cas9. RNA FISH was performed to detect endogenous pUG RNAs and poly(A)+ RNAs immediately at F2 generation when the heterozygous deletions became homozygous. n > 3 animals. Source numerical data and unprocessed gels are available.