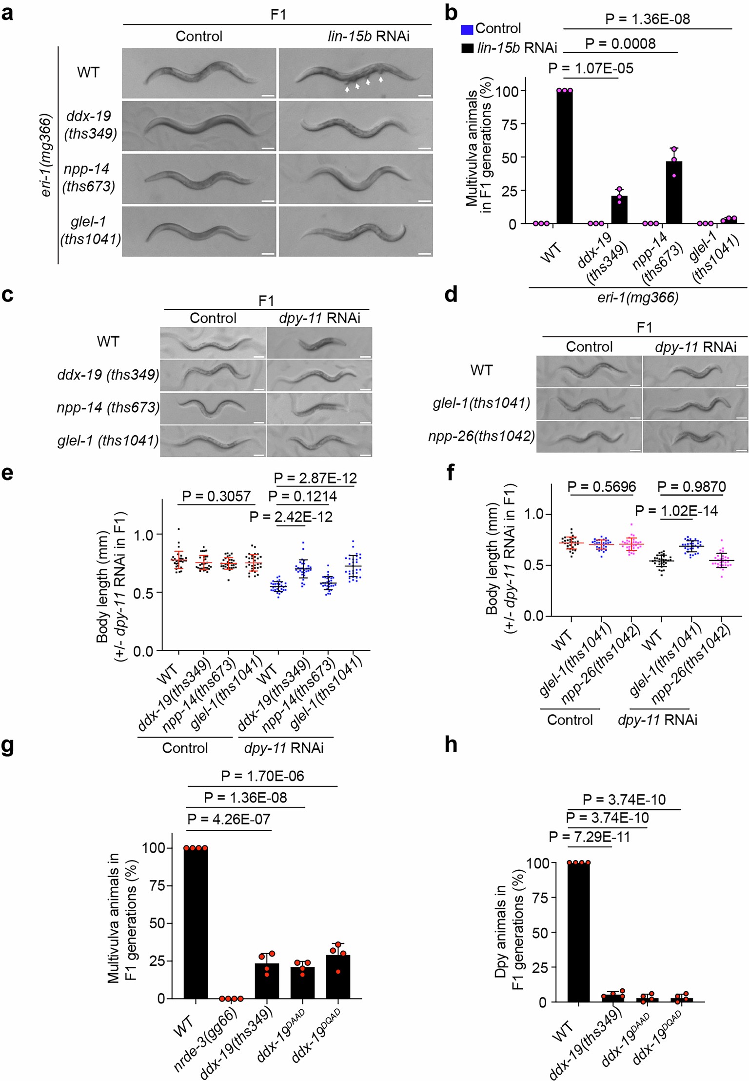
Extended Data Fig. 1: DDX-19, GLEL-1, and NPP-14 are required for RNAi inheritance targeting two somatically expressed genes.

a-b, Animals with indicated genotype were subjected to lin-15b RNAi for two generations, representative images showing F1 adult animals (a), quantification of multi-vulva animals in F1 generation (b). The white arrow indicates extruded multi-vulva. Scale bar, 100 μm. n = 3 biological replicates (For each replicate, 50 animals were scored). These experiments were performed in an eri-1(mg366) background. Student’s t-test, two-tailed. Error bar, ±s.d. c-f, animals with indicated genotype were treated with control RNAi (L4440) or dpy-11 RNAi, the progeny was grown on OP50 plates. Representative images of F1 L4 larval stage animals were shown (c, d). Body length of F1 L4 larval stage animals was measured using ImageJ (e, f). Scale bar, 100 μm. n = 3 biological replicates (For each replicate, 10 animals were scored). One-way ANOVA. Error bar, ±s.d. g, Animals with indicated genotype were subjected to lin-15b RNAi for two generations, quantification of multi-vulva animals in F1 generation. These experiments were performed in an eri-1(mg366) background. n = 4 biological replicates. Student’s t-test, two-tailed. Error bar, ±s.d. h, Animals with indicated genotype were subjected to dpy-11 RNA inheritance assay. Percentage of animals with Dumpy phenotype in F1 L4 stage was scored. n = 4 biological replicates (for each replicate, 50 animlas were scored). Student’s t-test, two-tailed. Error bar, ±s.d. Source numerical data are available.