Extended Data Fig. 2: Characterization of higher molecular weight (HMW) TRIM37 species.
From: Mesoscale regulation of microtubule-organizing centers by the E3 ligase TRIM37

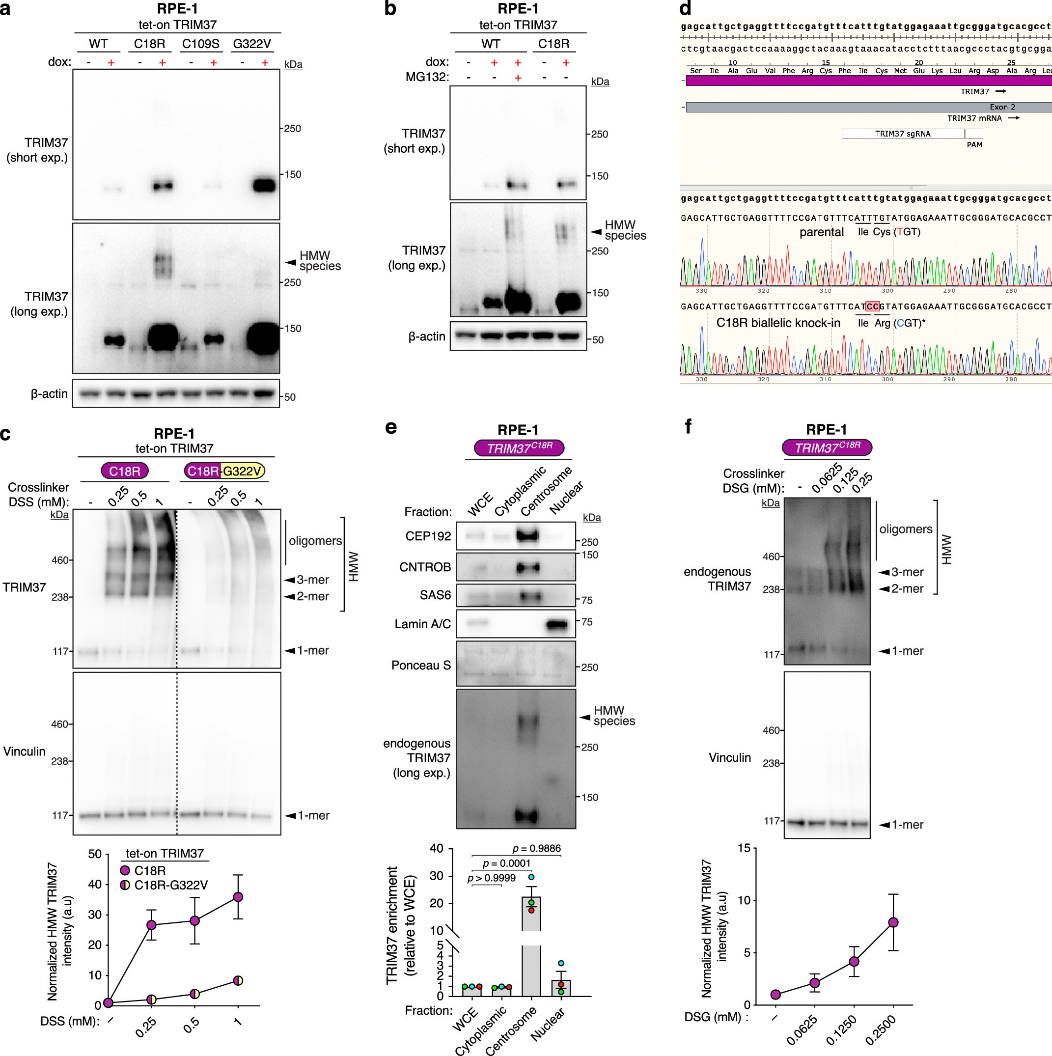
Related to Fig. 4. (a) Immunoblot showing expression of WT TRIM37 and indicated mutants in RPE-1 tet-on TRIM37 cells. HMW TRIM37 species are prominently formed in the C18R mutant and indicated with an arrow. β-Actin, loading control. Representative data; n = 3 biological replicates. (b) Same as in (a) but with MG132 (10 μM) treatment to achieve proteasomal inhibition and stabilization of WT TRIM37. β-Actin, loading control. Representative data; n = 3 biological replicates. (c) Top, immunoblot showing detection of HMW TRIM37 species with increasing concentrations of DSS crosslinker. Vinculin is the loading and oligomerization control. Dotted lines indicate separate cropped sections of the same immunoblot. Representative data; n = 3 biological replicates. Bottom, Densitometric analysis of normalized HMW TRIM37 intensity upon increasing DSS concentrations relative to DMSO control ( − DSS). Mean ± s.e.m. (d) Sanger sequencing traces of the TRIM37 locus in parental and CRISPR–Cas9 edited RPE-1 TRIM37C18R cells, highlighting the mutation (TGT > CGT) responsible for the biallelic C18R residue substitution, denoted by an asterisk. (e) Top, immunoblot showing endogenous TRIM37 protein levels across the indicated cellular fractions. Validation markers include CEP192, Centrobin, and SAS6 for centrosomal proteins, and Lamin A/C for the nuclear fraction. Ponceau-stained blot indicates loading. Representative data; n = 3 biological replicates. WCE, whole-cell extract; exp, exposure. Bottom, Densitometric analysis of endogenous TRIM37 enrichment in indicated fractions relative to WCE. P values, one-way ANOVA with post hoc Dunnett’s multiple comparisons test to evaluate enrichment of TRIM37 in each cellular fraction relative to WCE. Mean ± s.e.m. (f) Top, immunoblot showing detection of various HMW species of endogenous TRIM37 upon treatment with increasing concentrations of DSG crosslinker. Vinculin is the loading and oligomerization control. Representative data; n = 3 biological replicates. Bottom, Densitometric analysis of normalized HMW TRIM37 intensity upon increasing DSG concentrations relative to DMSO control ( − DSG). Mean ± s.e.m.