Extended Data Fig. 5: Substrate-independent clustering is sufficient to activate TRIM37.
From: Mesoscale regulation of microtubule-organizing centers by the E3 ligase TRIM37

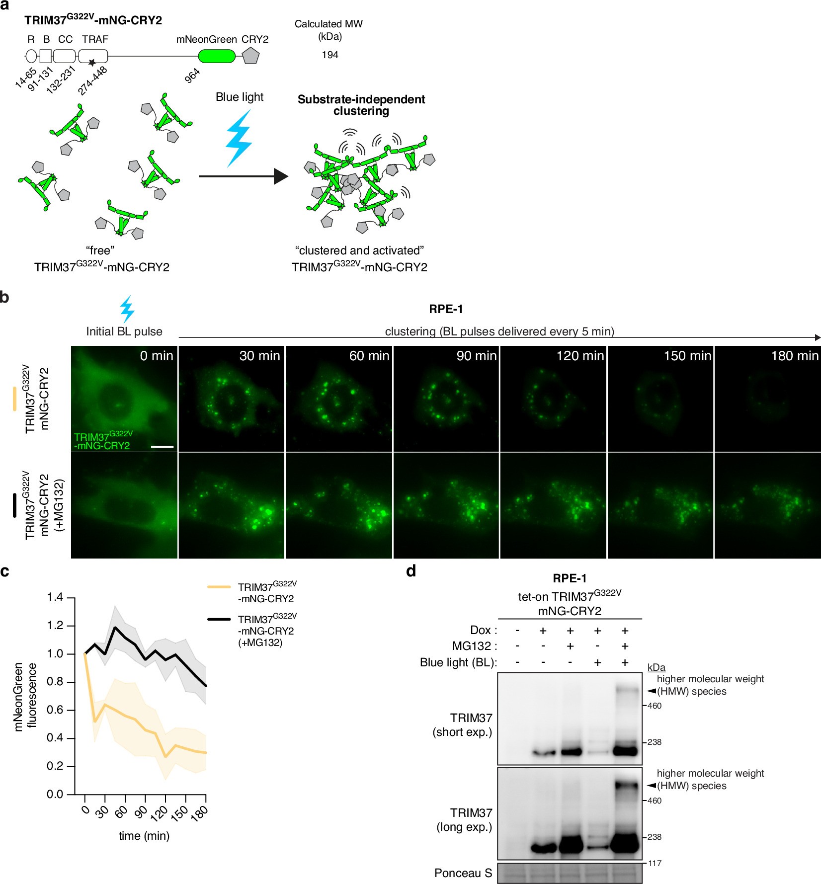
Related to Fig. 7. (a) Top, schematic of the TRIM37G322V-mNeonGreen-CRY2 optogenetic fusion construct. The star denotes the TRAF domain mutation (G322V). Bottom, illustration of the blue light (BL)- activated optogenetic system enabling TRIM37 clustering independent of binding to a centrosome substrate. (b) Representative time-lapse images of RPE-1 cells expressing the optogenetic construct detailed in (a) incubated in the presence or absence of MG132. Timestamps indicate minutes post blue light exposure. Scale bar = 10 µm. (c) Quantification of mNeonGreen fluorescence intensity from (b), with each condition comprising >30 cells. Mean ± s.d. (d) RPE-1 cells expressing optogenetic constructs detailed in (a) were incubated with or without doxycycline (Dox) and MG132 (10 μM) in the absence or presence blue light for 3 h before immunoblotting for the indicated proteins. Higher molecular weight (HMW) TRIM37 species were prominently formed only in MG132 and BL-stimulated conditions and are indicated with an arrow. Ponceau-stained blot indicates loading. Representative data; n = 3 biological replicates. exp, exposure.