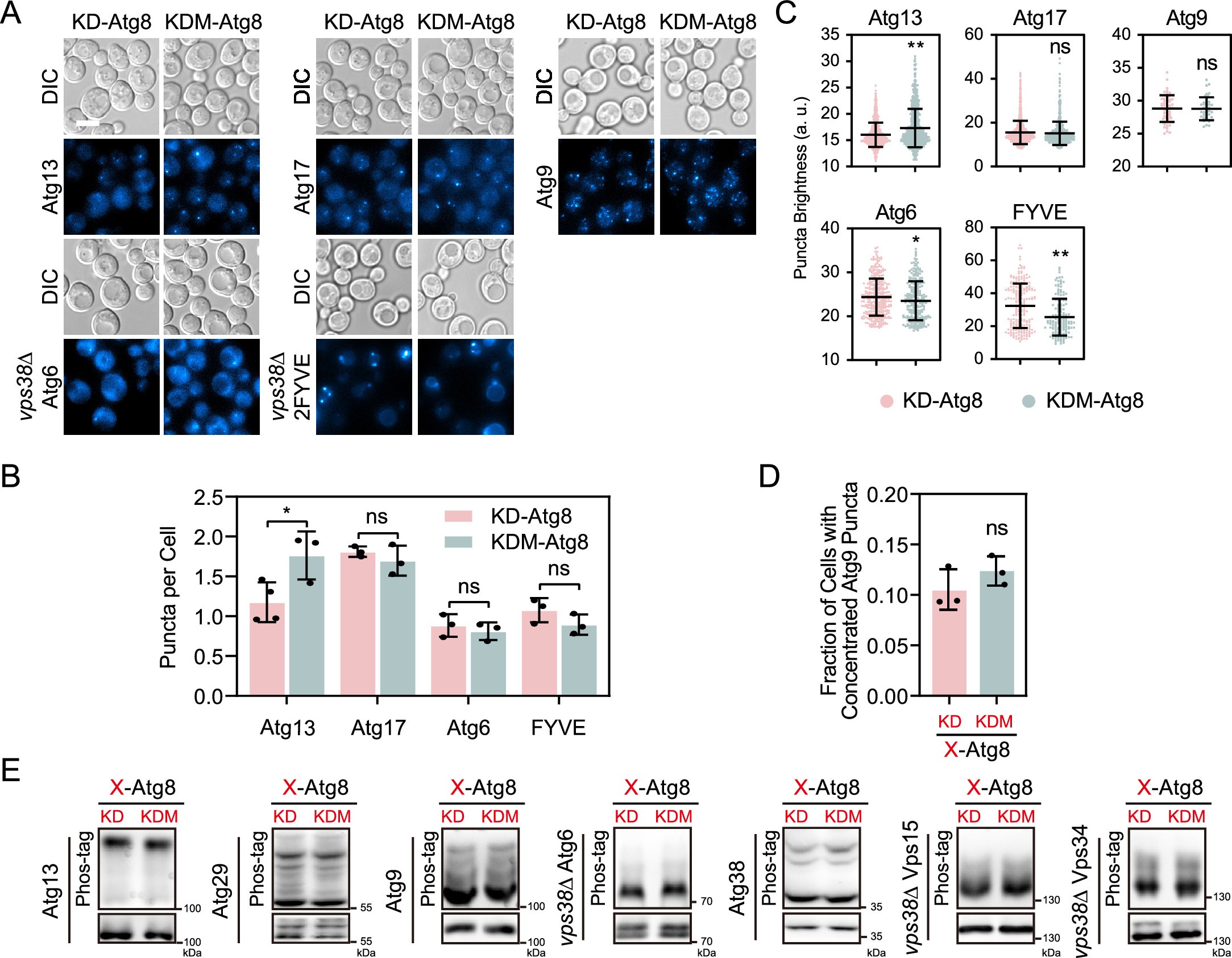
Extended Data Fig. 8: Impact of KD-Atg8 on various branches of autophagy machinery.
From: Recruitment of Atg1 to the phagophore by Atg8 orchestrates autophagy machineries

(A-D) Subcellular distribution of 2GFP tagged proteins examined by fluorescent microscopy (A) Representative image snapshots (max intensity projection for fluorescent channel). Scale bar, 5 um. (B) Numbers of Atg protein puncta per cell. Mean ± standard deviation, n = 3 independent repeats. (C) Brightness of Atg protein puncta. In the case of Atg9, only the bright puncta in cells displaying concentrated Atg9 were measured. Sina plot data summed from 3 independent repeats, with mean ± standard deviation marked. (D) Fractions of cells containing bright Atg9 puncta. Mean ± standard deviation, n = 3 independent repeats. (E) Phosphorylation of Atg1 substrate proteins evaluated by phos-tag gel. Cells were nitrogen-starved for 2 h. Representative immunoblots from phos-tag gel (top row) and regular gel (bottom row).