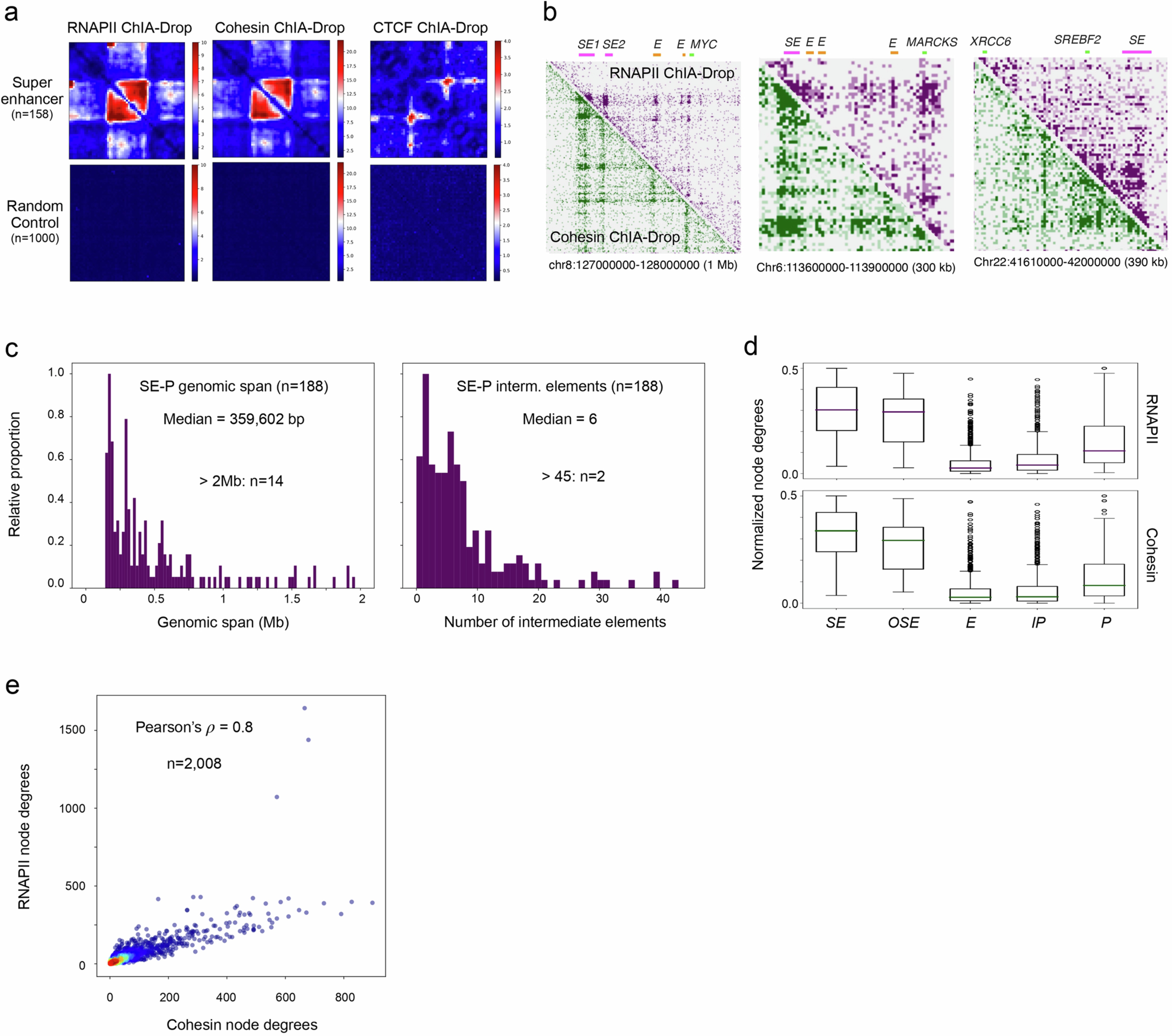
Extended Data Fig. 3: Genome-wide summary statistics of chromatin interactions related to super-enhancers.

(a) Aggregation of 2D pairwise contacts of RNAPII, cohesin, and CTCF ChIA-Drop data at super-enhancer regions and at random regions as negative controls. (b) The 2D contact maps of RNAPII and cohesin ChIA-Drop data at three exemplary regions, each including MYC, MARCKS, XRCC6 genes. (c) A histogram of genomic span of 188 SE-P structures, of which 14 are larger than 2 Mb (left panel). The number of intermediate elements between SE and P are also plotted (right panel). (d) Boxplots of normalized node degrees of SEs, other SE along the path (OSE), enhancers (E), intermediary promoters (IP), and target gene promoters (P) are plotted for the 188 SE-P pairs in RNAPII and cohesin ChIA-Drop data. (e) A scatterplot between node degrees (see Methods) of RNAPII and cohesin ChIA-Drop complexes.