Abstract
Cohesin is required for chromatin loop formation. However, its precise role in regulating gene transcription remains largely debated. Here we investigated the relationship between cohesin and RNA polymerase II (RNAPII) using single-molecule mapping and live-cell imaging methods in human cells. Cohesin-mediated transcriptional loops were highly correlated with those of RNA polymerase II and followed the direction of gene transcription. Depleting RAD21, a subunit of cohesin, resulted in the loss of long-range (>100 kb) loops between distal (super-)enhancers and promoters of cell-type-specific downregulated genes. By contrast, short-range (<50 kb) loops were insensitive to RAD21 depletion and connected genes that are mostly constitutively expressed. This result explains why only a small fraction of genes are affected by the loss of long-range chromatin interactions in cohesin-depleted cells. Remarkably, RAD21 depletion appeared to upregulate genes that were involved in initiating DNA replication and disrupted DNA replication timing. Our results elucidate the multifaceted roles of cohesin in establishing transcriptional loops, preserving long-range chromatin interactions for cell-specific genes and maintaining timely DNA replication.
This is a preview of subscription content, access via your institution
Access options
Access Nature and 54 other Nature Portfolio journals
Get Nature+, our best-value online-access subscription
$32.99 / 30 days
cancel any time
Subscribe to this journal
Receive 12 print issues and online access
$259.00 per year
only $21.58 per issue
Buy this article
- Purchase on SpringerLink
- Instant access to the full article PDF.
USD 39.95
Prices may be subject to local taxes which are calculated during checkout







Similar content being viewed by others
Data availability
The accession number for the deep-sequencing data reported in this paper is GEO: GSE158897. The following publicly available datasets have also been used in this study: NIPBL ChIP-seq (Gene Expression Omnibus; accession GSM2443453), H3K27ac ChIP-seq (ENCODE data portal88; accession ENCFF340JIF), H3K4me1 ChIP-seq (ENCODE data portal: accession ENCFF831ZHL), RNA-seq (ENCODE data portal: accession ENCLB555AQG), GM12878 Hi-C (4DN data portal89: accession 4DNFI7J8BQ4P, 4DNFI1UEG1HD), list of GM12878 SEs and constituents52, HCT116 Hi-C (4DN data portal: accession 4DNFIP71EWXC, 4DNFIBIV8OUN), HCT116 0 h Repli-seq (4DN data portal: accession 4DNFIR6ZS4LY, 4DNFID2WWTSC, 4DNFIH4B6I1S, 4DNFIFBWQ3QC, 4DNFI6FRVLDB, 4DNFINSRFNDX, 4DNFI3JLMX17, 4DNFIFS513KB, 4DNFIB697UQV, 4DNFIED8FHGM, 4DNFIJ88Z7MW, 4DNFI4FWA2X9, 4DNFIYQQ72X9, 4DNFIPWM5DS1, 4DNFIRBZUG62, 4DNFIQXJN452), HCT116 6 h Repli-seq (4DN data portal: accession 4DNFIXFHUPTI, 4DNFIX6NTFM4, 4DNFISBPS2ZV, 4DNFIMMM331D, 4DNFIPSBAONE, 4DNFIKESZXXD, 4DNFIZT1GRIL, 4DNFIHIHNQSN, 4DNFIQ573AKW, 4DNFI89FPVRX, 4DNFIST28EMP, 4DNFIA9QXIDF, 4DNFIRWK243V, 4DNFI6V9EXOM, 4DNFI1WWTVBY, 4DNFIL37I65A), list of HCT116 SEs (https://asntech.org/dbsuper/download.php), GM12878 ChromHMM states (https://hgsv.washington.edu/cgi-bin/hgFileUi?db=hg18&g=wgEncodeBroadHmm) and HCT116 ChromHMM states (ENCODE data portal: accession ENCFF513PJK). CTCF in situ ChIA-PET data from HFFc6 (4DN data portal: accession 4DNESCQ7ZD21) and MCF10A (ENCODE data portal: accession ENCSR403ZYJ) cells. RNAPII ChIA-PET data, RNA-seq data and ChromHMM states from H1 (4DN data portal: accession 4DNEXF93AC6Q; ENCODE data portal: accession ENCLB555AMA; UCSC Broad ChromHMM), GM12878 (this study; ENCODE data portal: accession ENCLB555AQG; UCSC Broad ChromHMM), K562 (ENCODE data portal: accession ENCSR880DSH, ENCLB555AKN; UCSC Broad ChromHMM), HepG2 (ENCODE data portal: accession ENCSR857MYZ, ENCLB555AQD; UCSC Broad ChromHMM), and MCF7 (ENCODE data portal: accession ENCSR059HDE, ENCLB555AQN, ENCFF506GEX). Gene expression profile in 76 human tissues from the Expression Atlas87 (https://www.ebi.ac.uk/gxa/home). Source data are provided with this paper.
Code availability
The scripts and downloadable links to the files used in this study are available via GitHub at https://github.com/minjikimlab/cohesin-kim-nsmb-2025.
References
Lieberman-Aiden, E. et al. Comprehensive mapping of long-range interactions reveals folding principles of the human genome. Science 326, 289–293 (2009).
Dixon, J. R. et al. Topological domains in mammalian genomes identified by analysis of chromatin interactions. Nature 485, 376–380 (2012).
Fullwood, M. J. et al. An oestrogen-receptor-alpha-bound human chromatin interactome. Nature 462, 58–64 (2009).
Li, G. et al. Extensive promoter-centered chromatin interactions provide a topological basis for transcription regulation. Cell 148, 84–98 (2012).
Tang, Z. et al. CTCF-mediated human 3D genome architecture reveals chromatin topology for transcription. Cell 163, 1611–1627 (2015).
Weintraub, A. S. et al. YY1 is a structural regulator of enhancer–promoter loops. Cell 171, 1573–1588 (2017).
Grubert, F. et al. Landscape of cohesin-mediated chromatin loops in the human genome. Nature 583, 737–743 (2020).
Dejosez, M. et al. Regulatory architecture of housekeeping genes is driven by promoter assemblies. Cell Rep. 42, 112505 (2023).
Kim, Y., Shi, Z., Zhang, H., Finkelstein, I. J. & Yu, H. Human cohesin compacts DNA by loop extrusion. Science 366, 1345–1349 (2019).
Mumbach, M. R. et al. HiChIP: efficient and sensitive analysis of protein-directed genome architecture. Nat. Methods 13, 919–922 (2016).
Phillips-Cremins, J. E. et al. Architectural protein subclasses shape 3D organization of genomes during lineage commitment. Cell 153, 1281–1295 (2013).
Braccioli, L. & de Wit, E. CTCF: a Swiss-army knife for genome organization and transcription regulation. Essays Biochem. 63, 157–165 (2019).
Davidson, I. F. et al. CTCF is a DNA-tension-dependent barrier to cohesin-mediated loop extrusion. Nature 616, 822–827 (2023).
Rao, S. S. P. et al. A 3D map of the human genome at kilobase resolution reveals principles of chromatin looping. Cell 159, 1665–1680 (2014).
Kane, L. et al. Cohesin is required for long-range enhancer action at the Shh locus. Nat. Struct. Mol. Biol. 29, 891–897 (2022).
Guckelberger, P. et al. Cohesin-mediated 3D contacts tune enhancer-promotor regulation. Preprint at bioRxiv https://doi.org/10.1101/2024.07.12.603288 (2024).
Ba, Z. et al. CTCF orchestrates long-range cohesin-driven V(D)J recombinational scanning. Nature 586, 305–310 (2020).
Rao, S. S. P. et al. Cohesin loss eliminates all loop domains. Cell 171, 305–320 (2017).
Nora, E. P. et al. Targeted degradation of CTCF decouples local insulation of chromosome domains from genomic compartmentalization. Cell 169, 930–944 (2017).
Haarhuis, J. H. I. et al. The cohesin release factor WAPL restricts chromatin loop extension. Cell 169, 693–707 (2017).
Liu, N. Q. et al. WAPL maintains a cohesin loading cycle to preserve cell-type-specific distal gene regulation. Nat. Genet. 53, 100–109 (2021).
Hsieh, T.-H. S. et al. Enhancer-promoter interactions and transcription are largely maintained upon acute loss of CTCF, cohesin, WAPL or YY1. Nat. Genet. 54, 1919–1932 (2022).
Busslinger, G. A. et al. Cohesin is positioned in mammalian genomes by transcription, CTCF and Wapl. Nature 544, 503–507 (2017).
Thiecke, M. J. et al. Cohesin-dependent and -independent mechanisms mediate chromosomal contacts between promoters and enhancers. Cell Rep. 32, 107929 (2020).
Banigan, E. J. et al. Transcription shapes 3D chromatin organization by interacting with loop extrusion. Proc. Natl Acad. Sci. USA 120, e2210480120 (2023).
Iborra, F. J., Pombo, A., Jackson, D. A. & Cook, P. R. Active RNA polymerases are localized within discrete transcription ‘factories’ in human nuclei. J. Cell Sci. 109, 1427–1436 (1996).
Sabari, B. R. et al. Coactivator condensation at super-enhancers links phase separation and gene control. Science 361, eaar3958 (2018).
Bintu, B. et al. Super-resolution chromatin tracing reveals domains and cooperative interactions in single cells. Science 362, eaau1783 (2018).
Wang, H. et al. CRISPR-mediated live imaging of genome editing and transcription. Science 365, 1301–1305 (2019).
Hsieh, T.-H. S. et al. Mapping nucleosome resolution chromosome folding in yeast by Micro-C. Cell 162, 108–119 (2015).
Goel, V. Y., Huseyin, M. K. & Hansen, A. S. Region capture Micro-C reveals coalescence of enhancers and promoters into nested microcompartments. Nat. Genet. 55, 1048–1056 (2023).
Zhang, S., Übelmesser, N., Barbieri, M. & Papantonis, A. Enhancer–promoter contact formation requires RNAPII and antagonizes loop extrusion. Nat. Genet. 55, 832–840 (2023).
Fang, R. et al. Mapping of long-range chromatin interactions by proximity ligation-assisted ChIP-seq. Cell Res. 26, 1345–1348 (2016).
Beagrie, R. A. et al. Complex multi-enhancer contacts captured by genome architecture mapping. Nature 543, 519–524 (2017).
Beagrie, R. A. et al. Multiplex-GAM: genome-wide identification of chromatin contacts yields insights overlooked by Hi-C. Nat. Methods 20, 1037–1047 (2023).
Quinodoz, S. A. et al. Higher-order inter-chromosomal hubs shape 3D genome organization in the nucleus. Cell 174, 744–757 (2018).
Vangala, P. et al. High-resolution mapping of multiway enhancer-promoter interactions regulating pathogen detection. Mol. Cell 80, 359–373 (2020).
Arrastia, M. V. et al. Single-cell measurement of higher-order 3D genome organization with scSPRITE. Nat. Biotechnol. 40, 64–73 (2022).
Zheng, M. et al. Multiplex chromatin interactions with single-molecule precision. Nature 566, 558–562 (2019).
Allahyar, A. et al. Enhancer hubs and loop collisions identified from single-allele topologies. Nat. Genet. 50, 1151–1160 (2018).
Deshpande, A. S. et al. Identifying synergistic high-order 3D chromatin conformations from genome-scale nanopore concatemer sequencing. Nat. Biotechnol. 40, 1488–1499 (2022).
Dotson, G. A. et al. Deciphering multi-way interactions in the human genome. Nat. Commun. 13, 5498 (2022).
Wang, P. et al. In situ chromatin interaction analysis using paired-end tag sequencing. Curr. Protoc. 1, e174 (2021).
Kagey, M. H. et al. Mediator and cohesin connect gene expression and chromatin architecture. Nature 467, 430–435 (2010).
Kieffer-Kwon, K.-R. et al. Interactome maps of mouse gene regulatory domains reveal basic principles of transcriptional regulation. Cell 155, 1507–1520 (2013).
Zuin, J. et al. A cohesin-independent role for NIPBL at promoters provides insights in CdLS. PLoS Genet. 10, e1004153 (2014).
Zhu, Y., Denholtz, M., Lu, H. & Murre, C. Calcium signaling instructs NIPBL recruitment at active enhancers and promoters via distinct mechanisms to reconstruct genome compartmentalization. Genes Dev. 35, 65–81 (2021).
Peric-Hupkes, D. & van Steensel, B. Linking cohesin to gene regulation. Cell 132, 925–928 (2008).
Schaaf, C. A. et al. Cohesin and polycomb proteins functionally interact to control transcription at silenced and active genes. PLoS Genet. 9, e1003560 (2013).
Mannini, L. et al. Mutant cohesin affects RNA polymerase II regulation in Cornelia de Lange syndrome. Sci. Rep. 5, 16803 (2015).
Kubo, N. et al. Promoter-proximal CTCF binding promotes distal enhancer-dependent gene activation. Nat. Struct. Mol. Biol. 28, 152–161 (2021).
Hnisz, D. et al. Super-enhancers in the control of cell identity and disease. Cell 155, 934–947 (2013).
Dowen, J. M. et al. Control of cell identity genes occurs in insulated neighborhoods in mammalian chromosomes. Cell 159, 374–387 (2014).
Dukler, N., Gulko, B., Huang, Y.-F. & Siepel, A. Is a super-enhancer greater than the sum of its parts? Nat. Genet. 49, 2–3 (2016).
Schuijers, J. et al. Transcriptional dysregulation of MYC reveals common enhancer-docking mechanism. Cell Rep. 23, 349–360 (2018).
Merkenschlager, M. & Nora, E. P. CTCF and cohesin in genome folding and transcriptional gene regulation. Annu. Rev. Genomics Hum. Genet. 17, 17–43 (2016).
Natsume, T., Kiyomitsu, T., Saga, Y. & Kanemaki, M. T. Rapid protein depletion in human cells by auxin-inducible degron tagging with short homology donors. Cell Rep. 15, 210–218 (2016).
Okhovat, M. et al. TAD evolutionary and functional characterization reveals diversity in mammalian TAD boundary properties and function. Nat. Commun. 14, 8111 (2023).
Clow, P. A. et al. CRISPR-mediated multiplexed live cell imaging of nonrepetitive genomic loci with one guide RNA per locus. Nat. Commun. 13, 1871 (2022).
Filippova, G. N. et al. An exceptionally conserved transcriptional repressor, CTCF, employs different combinations of zinc fingers to bind diverged promoter sequences of avian and mammalian c-myc oncogenes. Mol. Cell. Biol. 16, 2802–2813 (1996).
Cuddapah, S. et al. Global analysis of the insulator binding protein CTCF in chromatin barrier regions reveals demarcation of active and repressive domains. Genome Res. 19, 24–32 (2009).
Luo, Y. et al. New developments on the Encyclopedia of DNA Elements (ENCODE) data portal. Nucleic Acids Res. 48, D882–D889 (2020).
Mitter, M. et al. Conformation of sister chromatids in the replicated human genome. Nature 586, 139–144 (2020).
Makrantoni, V. & Marston, A. L. Cohesin and chromosome segregation. Curr. Biol. 28, R688–R693 (2018).
Minamino, M., Bouchoux, C., Canal, B., Diffley, J. F. X. & Uhlmann, F. A replication fork determinant for the establishment of sister chromatid cohesion. Cell 186, 837–849 (2023).
Wu, J. et al. Cohesin maintains replication timing to suppress DNA damage on cancer genes. Nat. Genet. 55, 1347–1358 (2023).
Emerson, D. J. et al. Cohesin-mediated loop anchors confine the locations of human replication origins. Nature 606, 812–819 (2022).
Liu, Y. et al. Transcription shapes DNA replication initiation to preserve genome integrity. Genome Biol. 22, 176 (2021).
Massagué, J. G1 cell-cycle control and cancer. Nature 432, 298–306 (2004).
Glynn, E. F. et al. Genome-wide mapping of the cohesin complex in the yeast Saccharomyces cerevisiae. PLoS Biol. 2, E259 (2004).
Lengronne, A. et al. Cohesin relocation from sites of chromosomal loading to places of convergent transcription. Nature 430, 573–578 (2004).
Rowley, M. J. et al. Condensin II counteracts cohesin and RNA polymerase II in the establishment of 3D chromatin organization. Cell Rep. 26, 2890–2903 (2019).
Zhao, X. et al. Epigenetic activation of the FLT3 gene by ZNF384 fusion confers a therapeutic susceptibility in acute lymphoblastic leukemia. Nat. Commun. 13, 5401 (2022).
Zhu, J. J. & Cheng, A. W. JACKIE: fast enumeration of genome-wide single- and multicopy CRISPR target sites and their off-target numbers. CRISPR J. 5, 618–628 (2022).
Bae, S., Park, J. & Kim, J. S. Cas-OFFinder: a fast and versatile algorithm that searches for potential off-target sites of Cas9 RNA-guided endonucleases. Bioinformatics 30, 1473–1475 (2014).
Schindelin, J. et al. Fiji: an open-source platform for biological-image analysis. Nat. Methods 9, 676–682 (2012).
Parslow, A., Cardona, A. & Bryson-Richardson, R. J. Sample drift correction following 4D confocal time-lapse imaging. J. Vis. Exp. 86, 51086 (2014).
Tinevez, J.-Y. et al. TrackMate: an open and extensible platform for single-particle tracking. Methods 115, 80–90 (2017).
Kharchenko, P. V., Tolstorukov, M. Y. & Park, P. Design and analysis of ChIP-seq experiments for DNA-binding proteins. Nat. Biotechnol. 26, 1351–1359 (2008).
Lee, B. et al. ChIA-PIPE: a fully automated pipeline for comprehensive ChIA-PET data analysis and visualization. Sci. Adv. 6, eaay2078 (2020).
Tian, S. Z. ChIA-DropBox: a novel analysis and visualization pipeline for multiplex chromatin interactions. Preprint at bioRxiv https://doi.org/10.1101/613034 (2019).
Kim, M. et al. MIA-Sig: multiplex chromatin interaction analysis by signal processing and statistical algorithms. Genome Biol. 20, 251 (2019).
Yang, T. et al. HiCRep: assessing the reproducibility of Hi-C data using a stratum-adjusted correlation coefficient. Genome Res. 27, 1939–1949 (2017).
Abdennur, N. & Mirny, L. A. Cooler: scalable storage for Hi-C data and other genomically labeled arrays. Bioinformatics 36, 311–316 (2020).
Quinlan, A. R. & Hall, I. M. BEDTools: a flexible suite of utilities for comparing genomic features. Bioinformatics 26, 841–842 (2010).
Hagberg, A., Swart, P. & Schult, D. Exploring network structure, dynamics, and function using NetworkX. Los Alamos National Laboratory https://www.osti.gov/servlets/purl/960616 (2008).
Papatheodorou, I. et al. Expression Atlas update: from tissues to single cells. Nucleic Acids Res. 48, D77–D83 (2020).
Davis, C. A. et al. The Encyclopedia of DNA Elements (ENCODE): data portal update. Nucleic Acids Res. 46, D794–D801 (2018).
Dekker, J. et al. The 4D nucleome project. Nature 549, 219–226 (2017).
Acknowledgements
This study was supported by National Natural Science Foundation of China (32250710678 to Y.R.), the Jackson Laboratory Director’s Innovation Fund (DIF19000-18-02 to Y.R.), 4DN (U54 DK107967 to Y.R.), ENCODE (UM1 HG009409 to Y.R.) consortia, Human Frontier Science Program (RGP0039/2017 to Y.R.), the National Human Genome Research Institute (R01-HG009900 to A.W.C., R01-HG011253 to C.-L.W., R01-GM127531 to C.-L.W., K99-HG011542 to M.K.), and National Science Foundation (CCF-1955712 to O.M., CIF 1956384 to O.M.). We acknowledge Zhihui Li, Xiaoan Ruan, Meizhen Zheng, and Simon Tian for preliminary ChIA-Drop data generation and analyses and thank the Casellas group members for critical feedback on the paper. We also gratefully acknowledge the HCT116-RAD21-mAID-mClover cell line as a gift from Masato Kanemaki (National Institute of Genetics).
Author information
Authors and Affiliations
Contributions
Y.R. conceptualized the project. Y.R., M.K. and P.W. designed experiments. P.W., H.C., X.L., C.Y.N. and C.-L.W. generated mapping data. M.K., E.C., X.W., J.P. and B.L. performed computational analyses. O.M., J.H.C., C.-L.W., R.C. and Y.R. assisted data analysis and interpretation. A.W.C., Y.R., P.A.C. and M.K. designed the imaging experiments. P.A.C. and A.W.C. performed the imaging experiments and analyzed the data. Y.R., B.L. and M.K. assisted imaging data analysis and interpretation. Y.R. and M.K. wrote the paper with inputs from P.W., R.C., P.A.C. and A.W.C.
Corresponding author
Ethics declarations
Competing interests
The authors declare no competing interests.
Peer review
Peer review information
Nature Structural & Molecular Biology thanks the anonymous reviewers for their contribution to the peer review of this work. Primary Handling Editor: Dimitris Typas, in collaboration with the Nature Structural & Molecular Biology team.
Additional information
Publisher’s note Springer Nature remains neutral with regard to jurisdictional claims in published maps and institutional affiliations.
Extended data
Extended Data Fig. 1 Reproducibility and multiplexity of ChIA-Drop data.
(a) A table of ChIP-enriched CTCF, cohesin, and RNA Polymerase II (RNAPII) ChIA-Drop chromatin complexes by the number of fragments per complex (F/C). (b) Stratum-adjusted correlation coefficients (SCC) between all datasets of ChIP-enriched CTCF, RAD21, SMC1A, and RNAPII ChIA-Drop experiments and their replicates. R1, R2, and R3 denote replicates 1, 2, or 3 of a given experiment, respectively. SCC between ChIP-enriched ChIA-Drop and corresponding ChIA-PET data are also computed. (c) Boxplots for quantifications of transcriptional chromatin interactions. Left panel: number of chromatin complexes in CTCF, cohesin, and RNAPII ChIA-Drop data at 1,706 loop loci characterized in Fig. 1d. Right panel: the Jensen-Shannon divergence of pairs of the datasets between RNAPII, cohesin, and CTCF ChIA-Drop (see Methods). p-values are computed from the two-sided Mann-Whitney U test. (d) Left panel: empirical cumulative distribution function (ECDF) of the observed (purple) and expected (grey) number of RNAPII ChIA-Drop complexes with 0, 1, 2, 3, and ≥ 4 promoters (top) and those with 0, 1, 2, 3, and ≥ 4 enhancers (bottom) are plotted. Right panel: the numbers and percentages of RNAPII ChIA-Drop complexes with promoters (top) and enhancers (bottom) that were expected and observed.
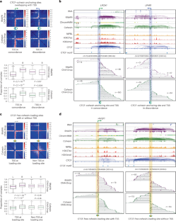
Extended Data Fig. 2 Examples showcasing behaviors of RNAPII and cohesin chromatin complexes at CTCF anchoring and cohesin loading sites with and without actively transcribed gene promoters.
(a) The 2D contact maps of RNAPII ChIA-PET, cohesin ChIA-PET, CTCF ChIA-PET, and Hi-C data encompassing all possible interactions for LRCH1 and LPAR1 locus. (b) Similar to Fig. 2b, but at the TSS of PIEZO2 in concordance with CTCF/cohesin anchoring site and TCF4 TSS coinciding with the cohesin loading site. (c) Similar to panel a but for PIEZO2 and TCF4 loci related to Extended Data Fig. 2b. (d) Similar to panel a, but at the TSS of HIVEP1 gene and CTCF-free cohesin loading site without TSS shown in Fig. 2d.
Extended Data Fig. 3 Genome-wide summary statistics of chromatin interactions related to super-enhancers.
(a) Aggregation of 2D pairwise contacts of RNAPII, cohesin, and CTCF ChIA-Drop data at super-enhancer regions and at random regions as negative controls. (b) The 2D contact maps of RNAPII and cohesin ChIA-Drop data at three exemplary regions, each including MYC, MARCKS, XRCC6 genes. (c) A histogram of genomic span of 188 SE-P structures, of which 14 are larger than 2 Mb (left panel). The number of intermediate elements between SE and P are also plotted (right panel). (d) Boxplots of normalized node degrees of SEs, other SE along the path (OSE), enhancers (E), intermediary promoters (IP), and target gene promoters (P) are plotted for the 188 SE-P pairs in RNAPII and cohesin ChIA-Drop data. (e) A scatterplot between node degrees (see Methods) of RNAPII and cohesin ChIA-Drop complexes.
Extended Data Fig. 4 Cohesin perturbation by RAD21 depletion and its impacts to CTCF and RNAPII.
(a) A schematic of experimental design of using Auxin Inducible Degron (AID) tagged cell line HCT116-RAD21-mAC for auxin (IAA)-inducible degradation of RAD21 to study cohesin’s roles in CTCF- and RNAPII-associated chromatin looping. (b) A western blot result of RAD21-depletion in HCT116 cells with auxin treatment of 0,6,9,24 hours (h). The bands for RAD21-mAC and GAPDH are indicated. (c) An example browser views of ChIP-seq data of RAD21, CTCF, and RNAPII and RNA-seq data in HCT116 cells tagged with Auxin-inducible Degron AID (HCT116-RAD21-mAC) with auxin (IAA) treatment for 0, 6, 9, and 12 hours. Light blue arrows indicate CTCF binding motif and orientations. (d) Boxplots of chromatin loop span in the categories of ‘RAD21-dependent’ (that is, reduced loop strengths) and ‘RAD21-independent’ (unchanged) loops in CTCF and RNAPII ChIA-PET data (see Methods), where n denotes the number of loops in each category and median loop span recorded below. p-values are from the two-sided Mann-Whitney U test. (e) Segmented bar charts for the proportions of CTCF-associated chromatin loops in ‘All’, ‘RAD21-dependent’, and ‘RAD21-independent’ HCT116 loops. CTCF loops with binding motifs in 4 categories: convergent (‘> <’), right tandem (‘> >’), left tandem (‘< <’), divergent (‘< >’). (f) Segmented bar charts for the proportions of RNAPII-associated chromatin loops in ‘All’, ‘RAD21-dependent’, and ‘RAD21-independent’ HCT116 loops. RNAPII loops are first characterized by CTCF binding motifs as convergent (‘> <’), right tandem (‘> >’), left tandem (‘< <’), divergent (‘< >’), and the rest of the CTCF-free loops are further categorized as promoter-promoter (‘P-P’), enhancer-promoter (‘E-P’), and enhancer-enhancer (‘E-E’) loops.
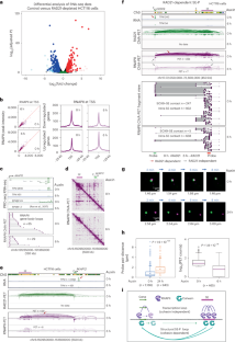
Extended Data Fig. 5 Effects of RAD21 depletion on gene transcription, gene body loops, and super-enhancer to promoter interactions.
(a) Scatter plots of TPM (transcripts per kilobase million) of genes from RNA-seq with various timepoints of auxin treatment. \(\rho\): Pearson’s correlation coefficient. (b) Boxplots of log2(fold-change) of gene expression before and after depleting RAD21 of up-regulated and down-regulated genes from PRO-seq (left) and RNA-seq (right) datasets; up-regulated and down-regulated genes were defined by PRO-seq (Rao et al., 2017). (c) A scatterplot of log2(fold-change) of gene expression between RNA-seq and PRO-seq data for unchanged genes, with colors denoting the density of data points. (d) Scatterplot of RNAPII binding intensity at promoters of unchanged genes between 0 h and 6 h of RAD21-depletion (left panel) and aggregated peaks ±25 kb of TSS (right panel). (e) Gene Ontology terms enriched in down-regulated, up-regulated, and unchanged genes. (f) An example of gene body loops of RNAPII ChIA-PET data before (0 h; h: hours) and after (6 h) depleting RAD21. Top panel: PTEN is an active gene not affected by RAD21 depletion as shown by RNA-seq (this study) and PRO-seq (Rao et al., 2017) recorded by TPM (transcript per kilobase million) and RPKM (reads per kilobase million), respectively. Bottom panel: transcriptional looping over PTEN gene body in RNAPII ChIA-PET fragment views. n denotes the number of chromatin complexes. (g) Boxplots of log10 of number of complexes in the gene-body loops before (0 h) and after (6 h) depleting RAD21, plotted separately for down-regulated genes and unchanged genes. The central line inside the box is the median, the edges of the box are the 25th and 75th percentiles, and whiskers extend to the most extreme data points not considered outliers. All p-values are from the two-sided Mann-Whitney U test. (h) Boxplots of log10 of PET counts in RNAPII ChIA-PET of SE-P and intra-SE interactions within super-enhancer among constituents before (0 h) and after (6 h) RAD21 depletion. (i) Representative Casilio images of SOX9-SE loop anchors (two pairs of probes in circles per nucleus) in control HCT116-RAD21-mAC cells (Auxin 0 h) and cells with 24 hours of auxin treatment for RAD21-degradation (Auxin 24 h). The pair with light blue arrow in each image is further tracked in Fig. 5g. Scale bars, 5 µm. (j) In a large chromatin domain (1.2 Mb) harboring MYC gene and associated cis-regulatory elements super-enhancer (SE), enhancers (E) and promoter (P) demarcated by ChromHMM, tracks of RNAPII ChIA-PET loops/peaks and chromHMM states are shown for 6 cell lines: GM12878, HCT116, HepG2, MCF7, K562, H1.
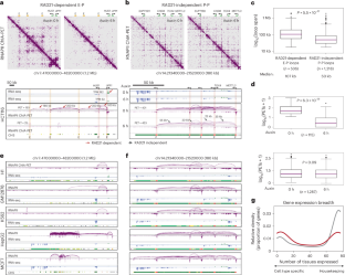
Extended Data Fig. 6 Examples and genome-wide statistics of RAD21-dependent E-P and RAD21-independent P-P RNAPII loops.
(a) A 300 kb region including a down-regulated CDKN2B gene, where RNAPII ChIA-PET, RNA-seq, and ChomHMM chromatin states are shown for HCT116 and 5 other cell lines: H1, GM12878, K562, HepG2, and MCF7. 2D contact maps of RNAPII ChIA-PET in HCT116 cells before (0 h) and after (6 h) RAD21 depletion are also shown. (b) A 170 kb region encompasses RAD21-independent RNAPII loops connecting promoters (P) of active genes. Annotations are consistent with those in panel a. (c) An empirical cumulative distribution function (CDF) of the normalized Shannon entropy (see Methods) quantified over 6 cell lines gene expression (top panel) and chromatin interaction strengths (bottom panel) involved in RAD21-dependent enhancer-promoter (E-P) and RAD21-independent promoter-promoter (P-P) loops. (d) The Spearman’s correlation coefficient between the genomic profiles between all pairs of 6 cell lines, clustered via hierarchical clustering (see Methods). The left panel characterizes loop strengths of RAD21-dependent enhancer-promoter (E-P) loops and the right panel includes genes involved in these loops. (e) A similar plot as panel d for the RAD21-independent promoter-promoter (P-P) interactions and associated genes therein.
Extended Data Fig. 7 A list of up-regulated genes associated with DNA replication, and examples of replication signals encompassing up-regulated and down-regulated genes.
(a) A list of 14 genes identified to be associated with DNA replication in Gene Ontology of up-regulated genes, along with their fold-change of TPM (6 h/0 h) and descriptions of functions. (b) An example of an up-regulated gene RRM2 along with RNA-seq signal (top panel) and 16-stage Repli-seq (Emerson et al., 2022) signal from early P02 to late P17 stages in HCT116 cells before (0 h; middle panel) and after (6 h; bottom panel) RAD21 depletion. Blue bars are replication initiation zones identified using 0 h data in Emerson et al. with specific labels early or late/mid replication. (c) Similar to panel b, but for a down-regulated FRAS1 gene.
Supplementary information
Supplementary Information
Supplementary Methods.
Supplementary Video 1
Time-lapse video of BCL6 loop of pair N13 auxin 0 h. Scale bar: 1 mm. Related to Fig. 4.
Supplementary Video 2
Time-lapse video of BCL6 loop of pair N24 RAD21 degraded auxin 24 h. Scale bar: 1 mm. Related to Fig. 4.
Supplementary Video 3
Time-lapse video of SOX9 loop of auxin 0 h. Scale bar: 1 mm. Related to Fig. 5.
Supplementary Video 4
Time-lapse video of SOX9 loop of RAD21 degraded auxin 24 h. Scale bar: 1 mm. Related to Fig. 5.
Source data
Source Data Fig. 1
Unprocessed western blots.
Rights and permissions
Springer Nature or its licensor (e.g. a society or other partner) holds exclusive rights to this article under a publishing agreement with the author(s) or other rightsholder(s); author self-archiving of the accepted manuscript version of this article is solely governed by the terms of such publishing agreement and applicable law.
About this article
Cite this article
Kim, M., Wang, P., Clow, P.A. et al. Interplay between cohesin and RNA polymerase II in regulating chromatin interactions and gene transcription. Nat Struct Mol Biol (2026). https://doi.org/10.1038/s41594-025-01708-0
Received:
Accepted:
Published:
Version of record:
DOI: https://doi.org/10.1038/s41594-025-01708-0


