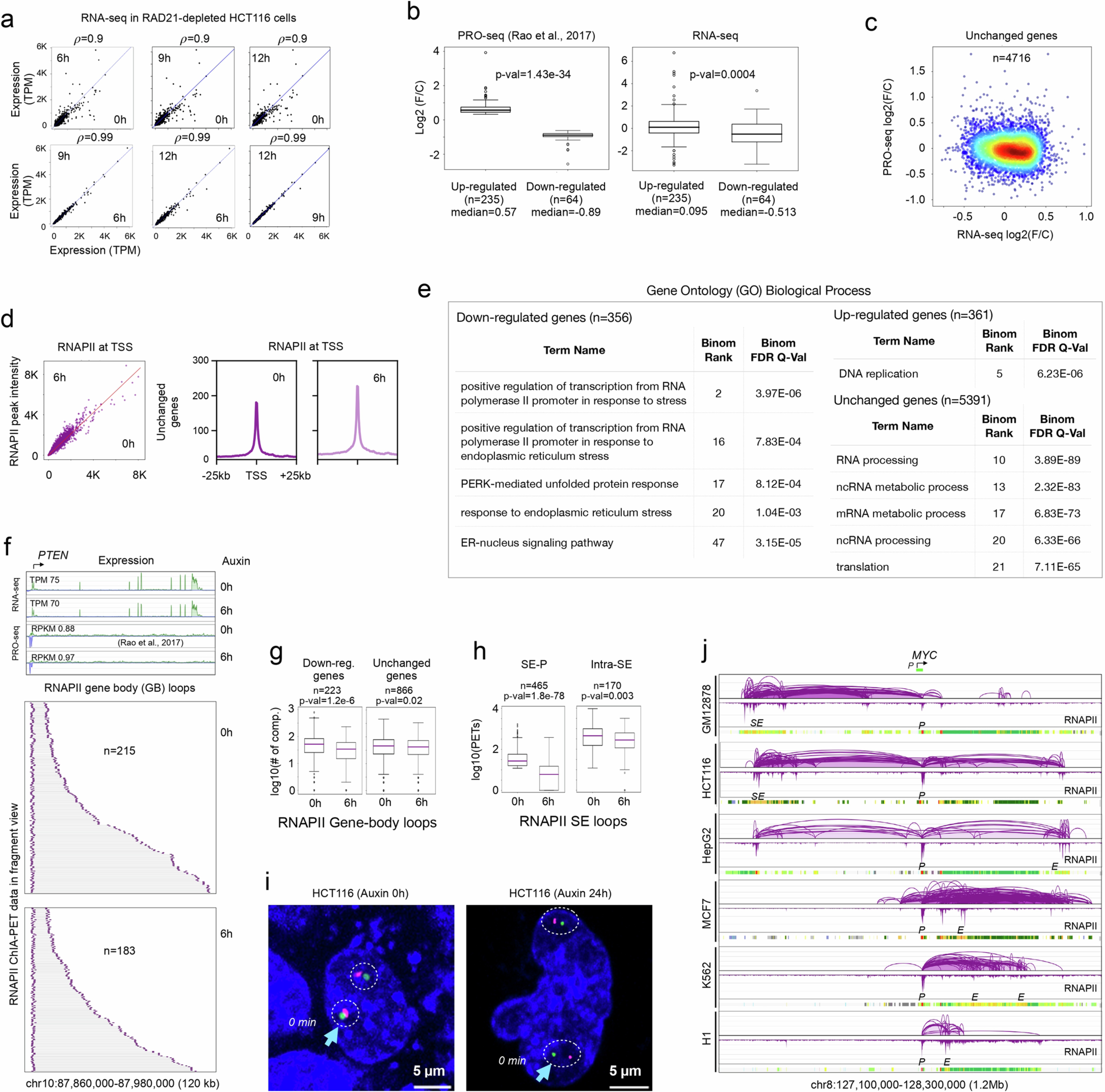
Extended Data Fig. 5: Effects of RAD21 depletion on gene transcription, gene body loops, and super-enhancer to promoter interactions.

(a) Scatter plots of TPM (transcripts per kilobase million) of genes from RNA-seq with various timepoints of auxin treatment. \(\rho\): Pearson’s correlation coefficient. (b) Boxplots of log2(fold-change) of gene expression before and after depleting RAD21 of up-regulated and down-regulated genes from PRO-seq (left) and RNA-seq (right) datasets; up-regulated and down-regulated genes were defined by PRO-seq (Rao et al., 2017). (c) A scatterplot of log2(fold-change) of gene expression between RNA-seq and PRO-seq data for unchanged genes, with colors denoting the density of data points. (d) Scatterplot of RNAPII binding intensity at promoters of unchanged genes between 0 h and 6 h of RAD21-depletion (left panel) and aggregated peaks ±25 kb of TSS (right panel). (e) Gene Ontology terms enriched in down-regulated, up-regulated, and unchanged genes. (f) An example of gene body loops of RNAPII ChIA-PET data before (0 h; h: hours) and after (6 h) depleting RAD21. Top panel: PTEN is an active gene not affected by RAD21 depletion as shown by RNA-seq (this study) and PRO-seq (Rao et al., 2017) recorded by TPM (transcript per kilobase million) and RPKM (reads per kilobase million), respectively. Bottom panel: transcriptional looping over PTEN gene body in RNAPII ChIA-PET fragment views. n denotes the number of chromatin complexes. (g) Boxplots of log10 of number of complexes in the gene-body loops before (0 h) and after (6 h) depleting RAD21, plotted separately for down-regulated genes and unchanged genes. The central line inside the box is the median, the edges of the box are the 25th and 75th percentiles, and whiskers extend to the most extreme data points not considered outliers. All p-values are from the two-sided Mann-Whitney U test. (h) Boxplots of log10 of PET counts in RNAPII ChIA-PET of SE-P and intra-SE interactions within super-enhancer among constituents before (0 h) and after (6 h) RAD21 depletion. (i) Representative Casilio images of SOX9-SE loop anchors (two pairs of probes in circles per nucleus) in control HCT116-RAD21-mAC cells (Auxin 0 h) and cells with 24 hours of auxin treatment for RAD21-degradation (Auxin 24 h). The pair with light blue arrow in each image is further tracked in Fig. 5g. Scale bars, 5 µm. (j) In a large chromatin domain (1.2 Mb) harboring MYC gene and associated cis-regulatory elements super-enhancer (SE), enhancers (E) and promoter (P) demarcated by ChromHMM, tracks of RNAPII ChIA-PET loops/peaks and chromHMM states are shown for 6 cell lines: GM12878, HCT116, HepG2, MCF7, K562, H1.