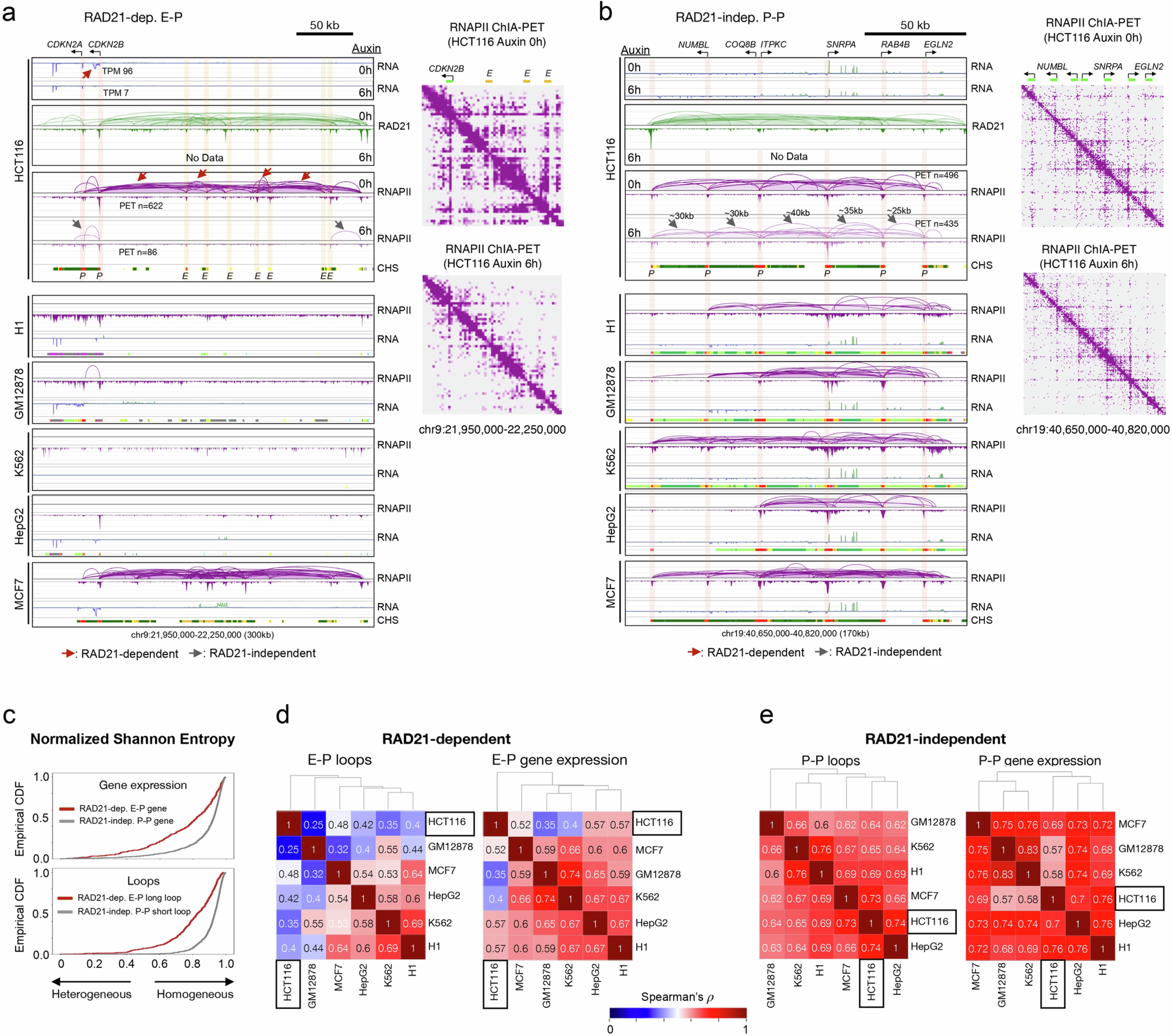
Extended Data Fig. 6: Examples and genome-wide statistics of RAD21-dependent E-P and RAD21-independent P-P RNAPII loops.

(a) A 300 kb region including a down-regulated CDKN2B gene, where RNAPII ChIA-PET, RNA-seq, and ChomHMM chromatin states are shown for HCT116 and 5 other cell lines: H1, GM12878, K562, HepG2, and MCF7. 2D contact maps of RNAPII ChIA-PET in HCT116 cells before (0 h) and after (6 h) RAD21 depletion are also shown. (b) A 170 kb region encompasses RAD21-independent RNAPII loops connecting promoters (P) of active genes. Annotations are consistent with those in panel a. (c) An empirical cumulative distribution function (CDF) of the normalized Shannon entropy (see Methods) quantified over 6 cell lines gene expression (top panel) and chromatin interaction strengths (bottom panel) involved in RAD21-dependent enhancer-promoter (E-P) and RAD21-independent promoter-promoter (P-P) loops. (d) The Spearman’s correlation coefficient between the genomic profiles between all pairs of 6 cell lines, clustered via hierarchical clustering (see Methods). The left panel characterizes loop strengths of RAD21-dependent enhancer-promoter (E-P) loops and the right panel includes genes involved in these loops. (e) A similar plot as panel d for the RAD21-independent promoter-promoter (P-P) interactions and associated genes therein.