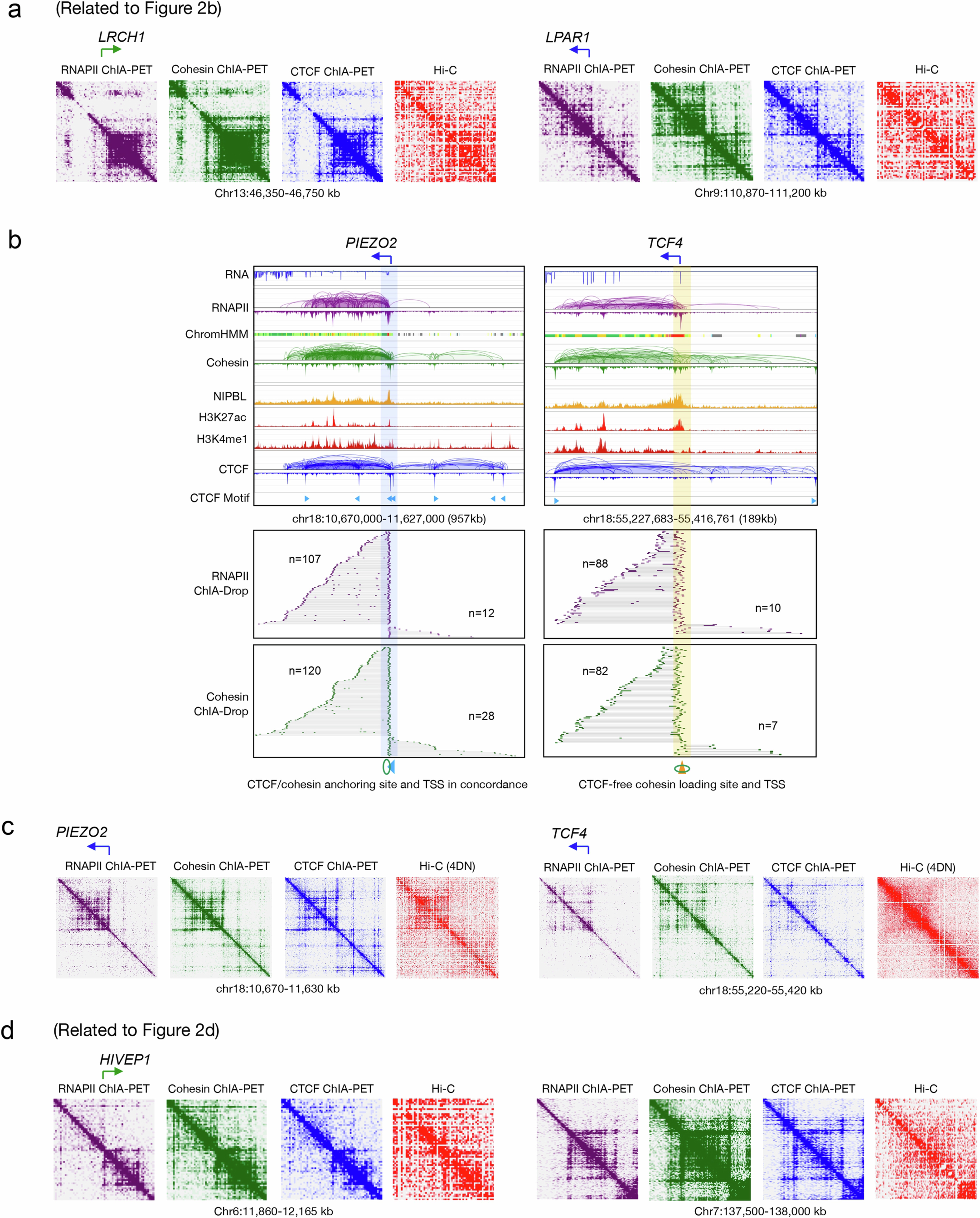
Extended Data Fig. 2: Examples showcasing behaviors of RNAPII and cohesin chromatin complexes at CTCF anchoring and cohesin loading sites with and without actively transcribed gene promoters.

(a) The 2D contact maps of RNAPII ChIA-PET, cohesin ChIA-PET, CTCF ChIA-PET, and Hi-C data encompassing all possible interactions for LRCH1 and LPAR1 locus. (b) Similar to Fig. 2b, but at the TSS of PIEZO2 in concordance with CTCF/cohesin anchoring site and TCF4 TSS coinciding with the cohesin loading site. (c) Similar to panel a but for PIEZO2 and TCF4 loci related to Extended Data Fig. 2b. (d) Similar to panel a, but at the TSS of HIVEP1 gene and CTCF-free cohesin loading site without TSS shown in Fig. 2d.