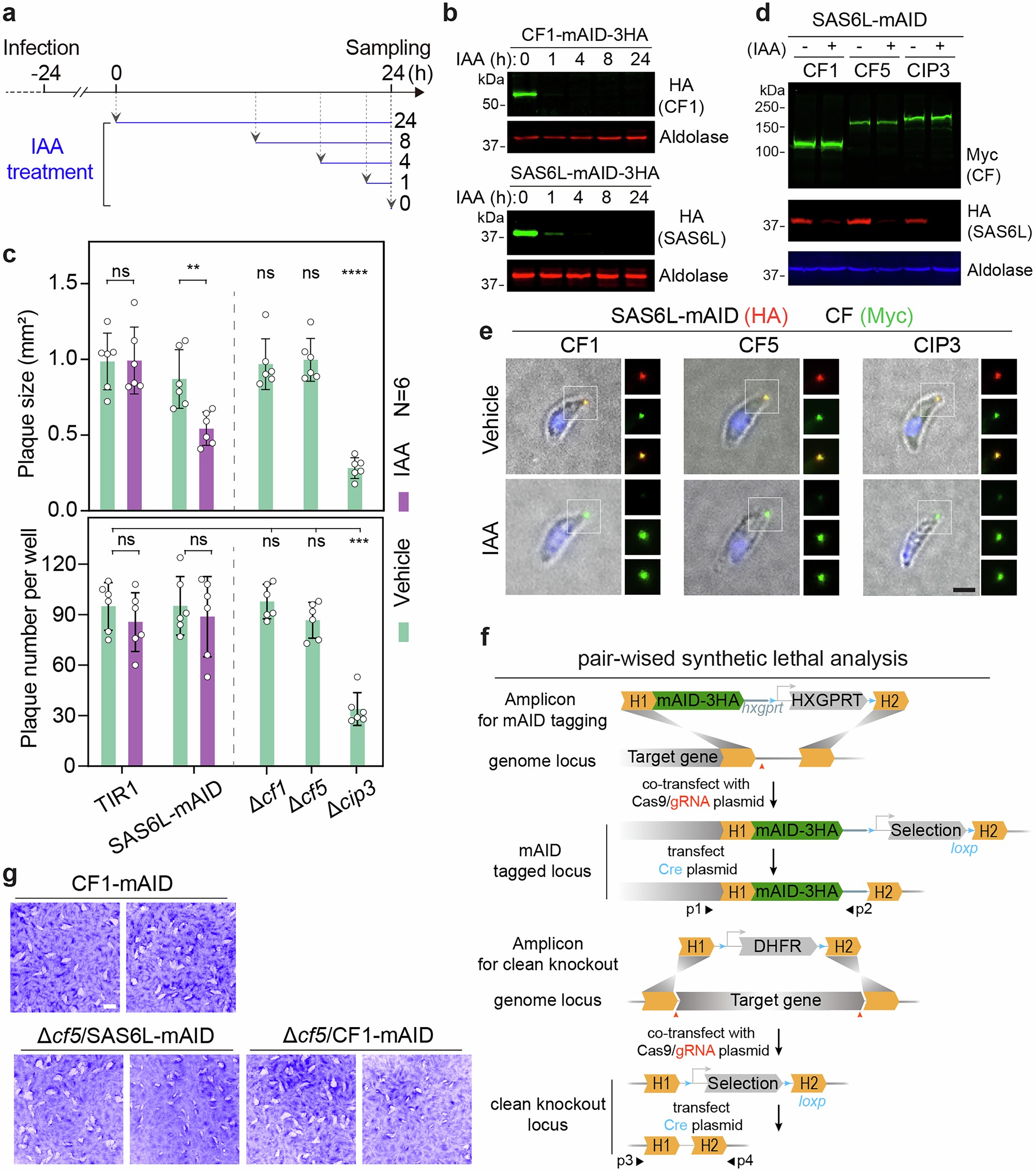
Extended Data Fig. 4: Synthetic lethal analysis of bridging complex proteins.
From: Atomic models of the Toxoplasma cell invasion machinery

(a) Time course of auxin-mediated degradation dynamics of the four bridging complex proteins. (b) Representative immunoblot from CF1-mAID and SAS6L-mAID lines. Blots were probed with Rabbit anti-ALD1 and anti-rabbit IgG IRDye 680RD (red), Mouse anti-HA and anti-mouse IgG IRDye 800RD (green). (c) Quantification of plaque area and number in parental lines and four bridging complex protein mutants. N = 6, from 3 independent experiments, each with two technical replicates, means ± SD. Each parasite line was analyzed individually for statistical significance using an unpaired Student’s t test (IAA vs. vehicle or knockout vs. TIR1), P values: ns ≥ 0.05, ** ≤ 0.01, *** ≤ 0.001, **** ≤ 0.0001. (d) Immunoblot of lysates from SAS6L-mAID parasites expressing endogenously Myc-tagged CF1, CF5 and CIP3. Blots were probed with Rabbit anti-ALD1 and anti-rabbit IgG IRDye 680RD (blue), Rabbit anti-HA and anti-rabbit IgG IRDye 680RD (red) and Mouse anti-Myc and anti-mouse IgG IRDye 800CW (green). (e) Immunofluorescence (IF) microscopy of extracellular SAS6L-mAID parasites expressing endogenously Myc-tagged CF1, CF5 and CIP3. Intracellular parasites were treated with IAA or vehicle for 24 hr and freshly egressed extracellular parasites labeled with mouse anti-Myc and anti-mouse IgG Alexa Fluor 488 (green), rabbit anti-HA and anti-rabbit IgG Alexa Fluor 555 (red) and DAPI (blue). Scale bar, 1 µm. (f) Schematic diagram of pairwise synthetic lethal analysis used in this study. (g) Plaque assay of two other synthetic mutants with modest defect on HFF monolayers treated with IAA or vehicle control (-IAA) for 8 days with 200 parasites per monolayer. Scale bar, 5 mm.