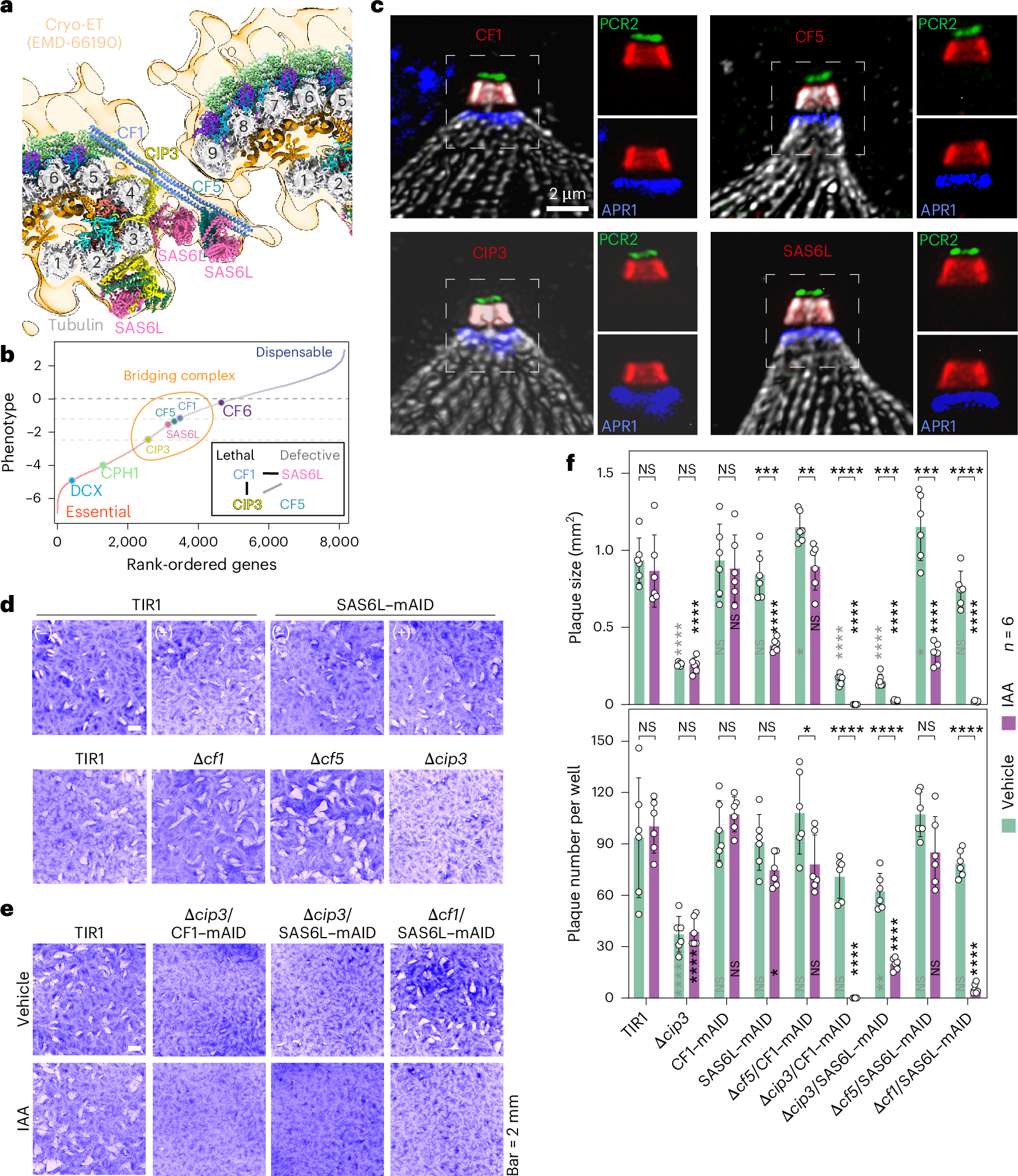
Fig. 3: Structure-guided genetic disruption of identified CF proteins within the bridging complex.
From: Atomic models of the Toxoplasma cell invasion machinery

a, Atomic model of two adjacent CFs fitted into a previously reported subtomogram average of the CF (light orange) (EMD-66190)34. b, Positions of eight CF component genes in the phenotypic ranking of all T. gondii genes (x axis), as determined in a genome-wide KO screen42. The phenotype scores (fitness scores) for each gene (y axis) were obtained from ToxoDB75, where genes with low scores are predicted to be essential. Inset: the two synthetic lethal pairs (black lines) and one synthetic defective pair (gray line) identified in this study. c, Costaining of the four bridging complex proteins with selected markers using U-ExM. Markers include PCR2 (green), APR1 (blue) and tubulin (gray). Freshly egressed extracellular parasites were labeled with chicken anti-Myc and anti-chicken IgY Alexa Fluor 405 (blue), mouse anti-Ty and anti-mouse IgG Alexa Fluor 488 (green), rat anti-HA and anti-rat IgG Alexa Fluor 555 (red), and rabbit anti-Tubulin and anti-rabbit IgG Alexa Fluor 647 (gray). d, Plaque assay of four bridging complex protein mutants, generated through clean KO or cKD, on HFF monolayers treated with IAA or vehicle control (−IAA) for 8 days with 200 parasites per monolayer. Scale bar, 5 mm. e, Plaque assay of 2 synthetic lethal pairs and 1 synthetic defective pair on HFF monolayers treated with IAA or vehicle control (−IAA) for 8 days with 200 parasites per monolayer. Scale bar, 5 mm. f, Quantification of plaque area and number in parental lines and synthetic mutants (n = 6), from 3 independent experiments, each with 2 technical replicates. Data are shown as the mean ± s.d. Each parasite line was analyzed individually for statistical significance using an unpaired Student’s t-test (IAA versus vehicle). NS, not significant (P ≥ 0.05); *P ≤ 0.05, **P ≤ 0.01, ***P ≤ 0.001 and ****P ≤ 0.0001.