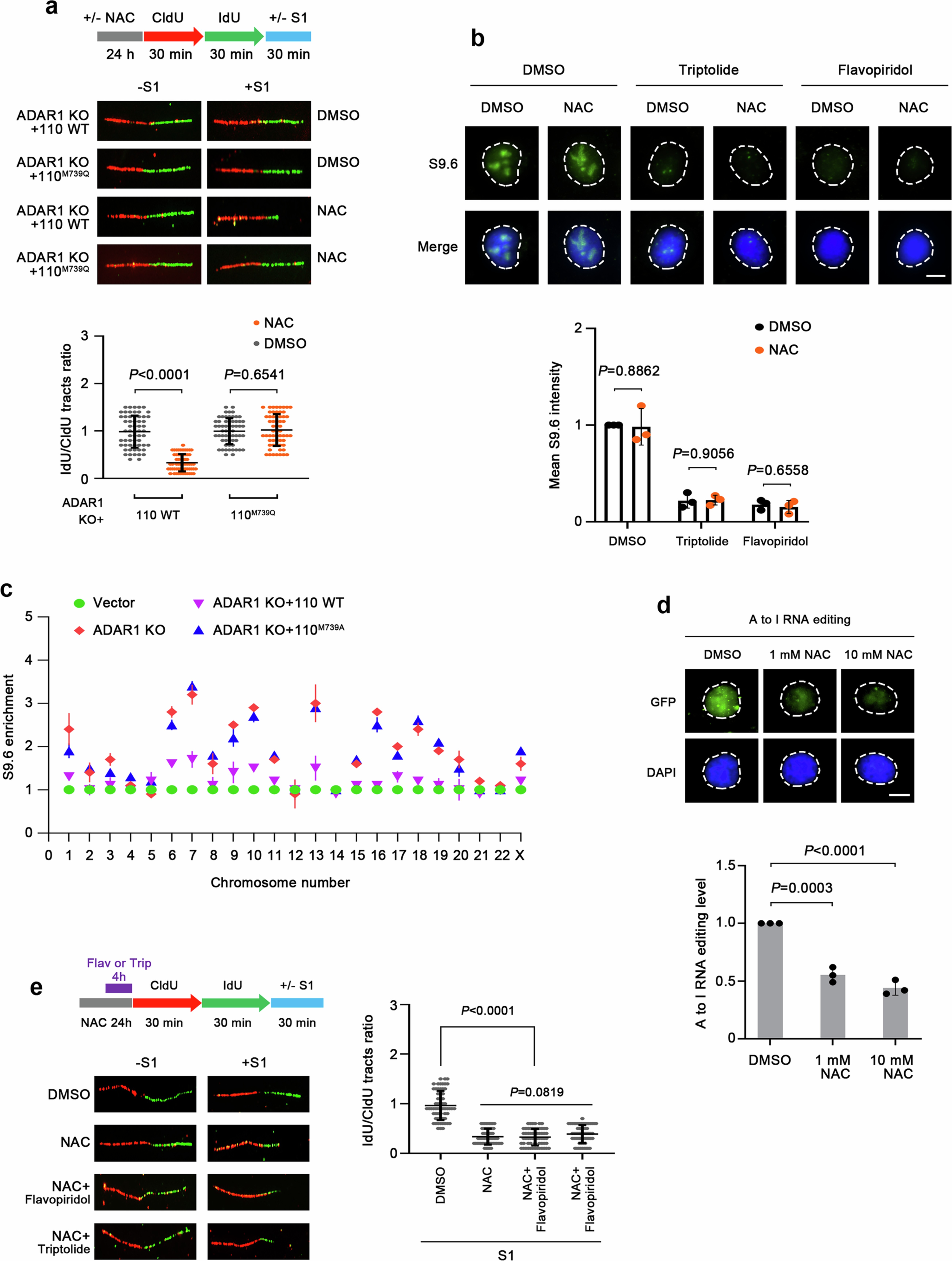
Extended Data Fig. 2: NAC causes replication fork defects through an R-loop–independent mechanism.
From: Redox-driven ADAR1 activation promotes Okazaki fragment maturation and DNA replication integrity

(a) DNA replication gaps were measured using the S1 DNA fiber assay with or without 10 mM NAC treatment for 24 h in indicated MDA-MB-231 cells. Statistical analysis was performed using two-tailed unpaired t-tests. Data are mean ± SDs. 60 events quantified in each condition were shown. n = 3 biologically independent experiments. (b) MDA-MB-231 cells were pretreated with 10 mM NAC or DMSO for 20 h, followed by co-exposure to 1 μM Flavopiridol or Triptolide for 4 h. R-loop levels were assessed by IF using the S9.6 antibody. Statistical analysis was performed using two-tailed unpaired t-tests. Data are mean ± SDs. n = 3 biologically independent experiments. Scale bars, 10 μm. (c) R-loop accumulation at pericentromeric repeat regions was quantified by DRIP-qPCR using the S9.6 antibody in the indicated MDA-MB-231 cell lines. Data are the mean ± SDs. n = 3 biologically independent experiments. (d) MDA-MB-231 cells bearing the RNAG reporter treated with different doses of NAC for 24 h were subjected to IF to evaluate RNA editing levels. Statistical analysis was performed using two-tailed unpaired t-tests. Data are mean ± SDs. n = 3 biologically independent experiments, with 1,000 cells quantified per experiment. Scale bars, 10 μm. (e) DNA replication gaps were measured using the S1 DNA fiber assay with or without pretreated with 10 mM NAC or DMSO for 20 h, followed by co-exposure to 1 μM Flavopiridol or Triptolide for 4 h in indicated MDA-MB-231 cells. Statistical analysis was performed using two-tailed unpaired t-tests or one-way ANOVA tests. Data are mean ± SDs. 60 events quantified in each condition were shown. n = 3 biologically independent experiments.