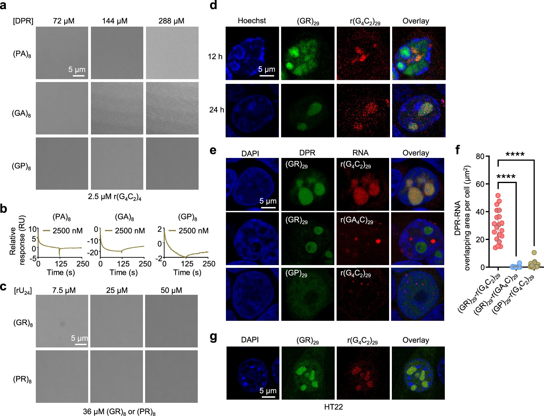
Extended Data Fig. 2: Phase behaviors of five DPRs and GGGGCC repeat RNA.
From: Condensate protein aggregation in ALS/FTD is regulated by GGGGCC-repeat RNA scaffolds

a, Microscopic images of (PA)8 and r(G4C2)4 incubates, (GA)8 and r(G4C2)4 incubates, and (GP)8 and r(G4C2)4 incubates, at 72/144/288 µM DPR and 2.5 µM RNA. The microscopic experiments were repeated at least three times with similar results. b, SPR sensorgrams show no binding of r(G4C2)4 for (PA)8, (GA)8 and (GP)8, respectively. c, Microscopic images of (GR)8 and rU24 incubates, and (PR)8 and rU24 incubates, at 36 µM DPR and 7.5/25/50 µM RNA. The microscopic experiments were repeated at least three times with similar results. The buffer condition in a-c is 1 mM MgCl2, 100 mM KCl, 10 mM Tris-HCl at pH 7. d, Microscopic images of live HEK293T cells transfected with (GR)29-r(G4C2)29 at 12 h (top) and 24 h (bottom). The microscopic experiments were repeated at least three times with similar results. e, Microscopic images of HEK293T cells transfected with (GR)29-r(G4C2)29 (top), (GR)29-r(GA4C)29 (middle), and (GP)29-r(G4C2)29 (bottom) at 24 h. The microscopic experiments were repeated at least three times with similar results. f, Quantification of DPR and RNA overlapping area per cell. Data are presented as mean ± s.d., n = 20 cells. Statistical analysis is performed using one-way ANOVA. ****P < 0.0001. g, Microscopic images of HT22 cells expressing (GR)29-r(G4C2)29 at 24 h after plasmid transfection. The microscopic experiments were repeated at least three times with similar results. Source data and exact P values are provided as a source data file.