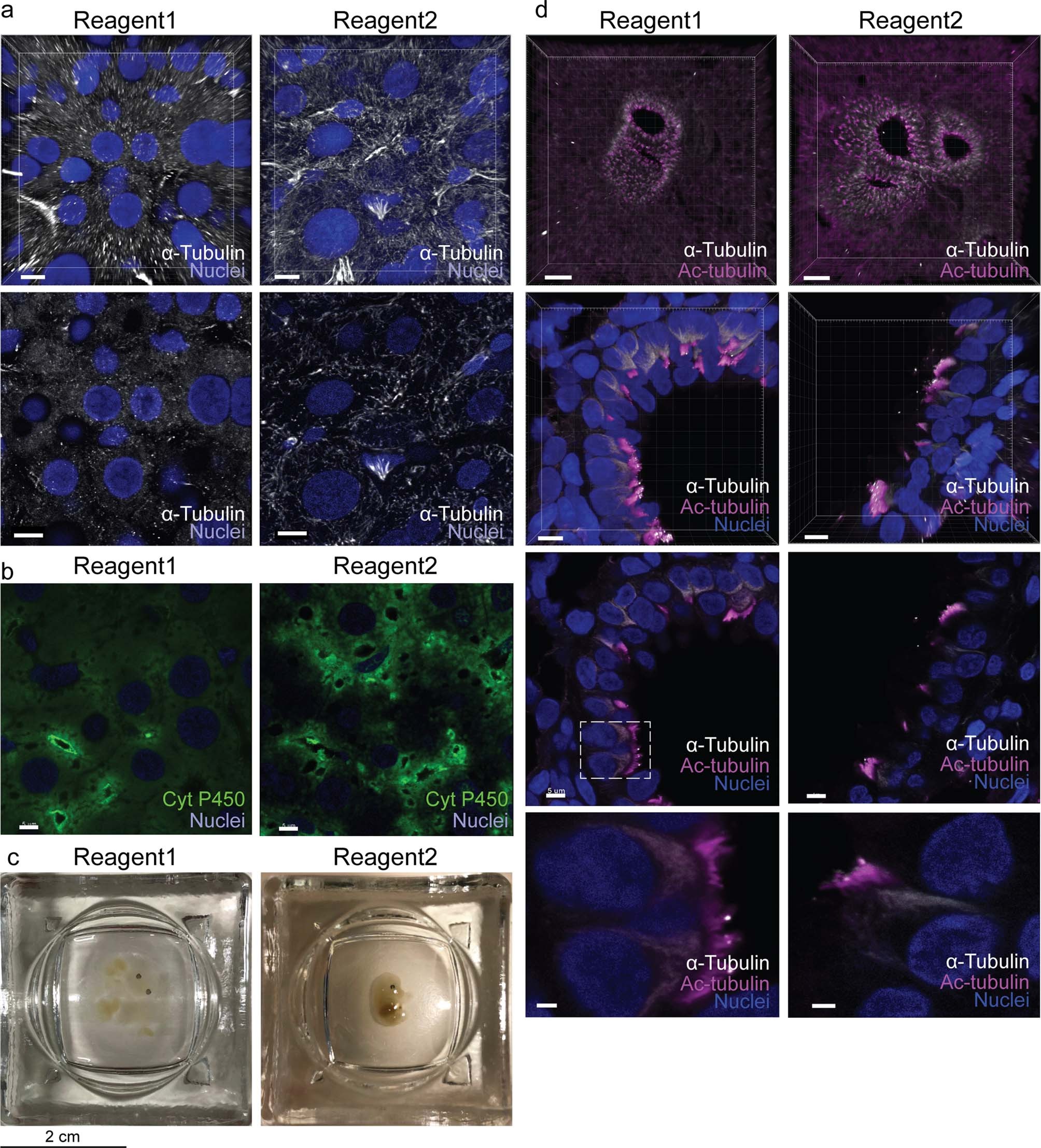
Extended Data Fig. 2: FLASH reagent 2 preserves the integrity of cytoskeleton and embryos.
From: Antigen retrieval and clearing for whole-organ immunofluorescence by FLASH

a and b, Comparative 3D IF of 100-µm mouse liver sections treated with FLASH reagent 1 or reagent 2. Immunostaining for α-tubulin (tubulin cytoskeleton, a) and cytochrome P450 (Cyt P450) (microsomes, b). Nuclei were stained with DRAQ5. Scale bars: 7 µm (a) and 5 µm (b). c, Images of E13.5 embryos after antigen retrieval with FLASH reagent 1 and reagent 2. d, Comparative IF of 100-µm mouse lung slices treated with FLASH reagent 1 or reagent 2. Immunostaining for α-tubulin and acetylated tubulin (Ac-tubulin; cilia of bronchiolar epithelia). Nuclei were stained with DRAQ5. Scale bars: 50 µm (top panels), 5 µm (center; four panels) and 2 µm (bottom panels).