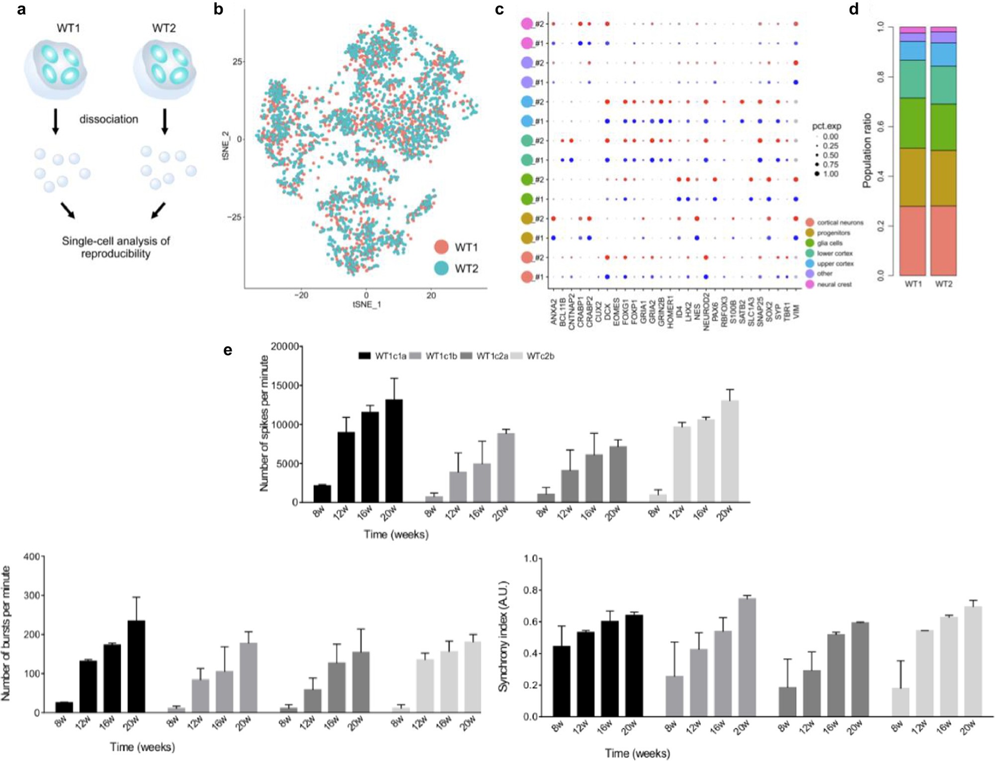
Extended Data Fig. 2: Molecular and functional reproducibility of cortical organoids.
From: Generation of ‘semi-guided’ cortical organoids with complex neural oscillations

(a) Schematic showing the single-cell approach performed to assess the reproducibility of organoid generation using different iPSC lines (WT1 and WT2). (b) tSNE plot of single-cell mRNA sequencing data from two 6-month-old organoids. (c) Expression of gene markers for various cell types both batches. (d) Population ratio of each cluster by replicate. (e) Consistent and reproducible development of electrical activity in organoids over time across four cell lines, bars represent mean ± s.e.m (n = 8, independent experiments performed in duplicates using two clones of an iPSC line).