Fig. 1
From: Chromosome-level genome assembly of the morabine grasshopper Vandiemenella viatica19

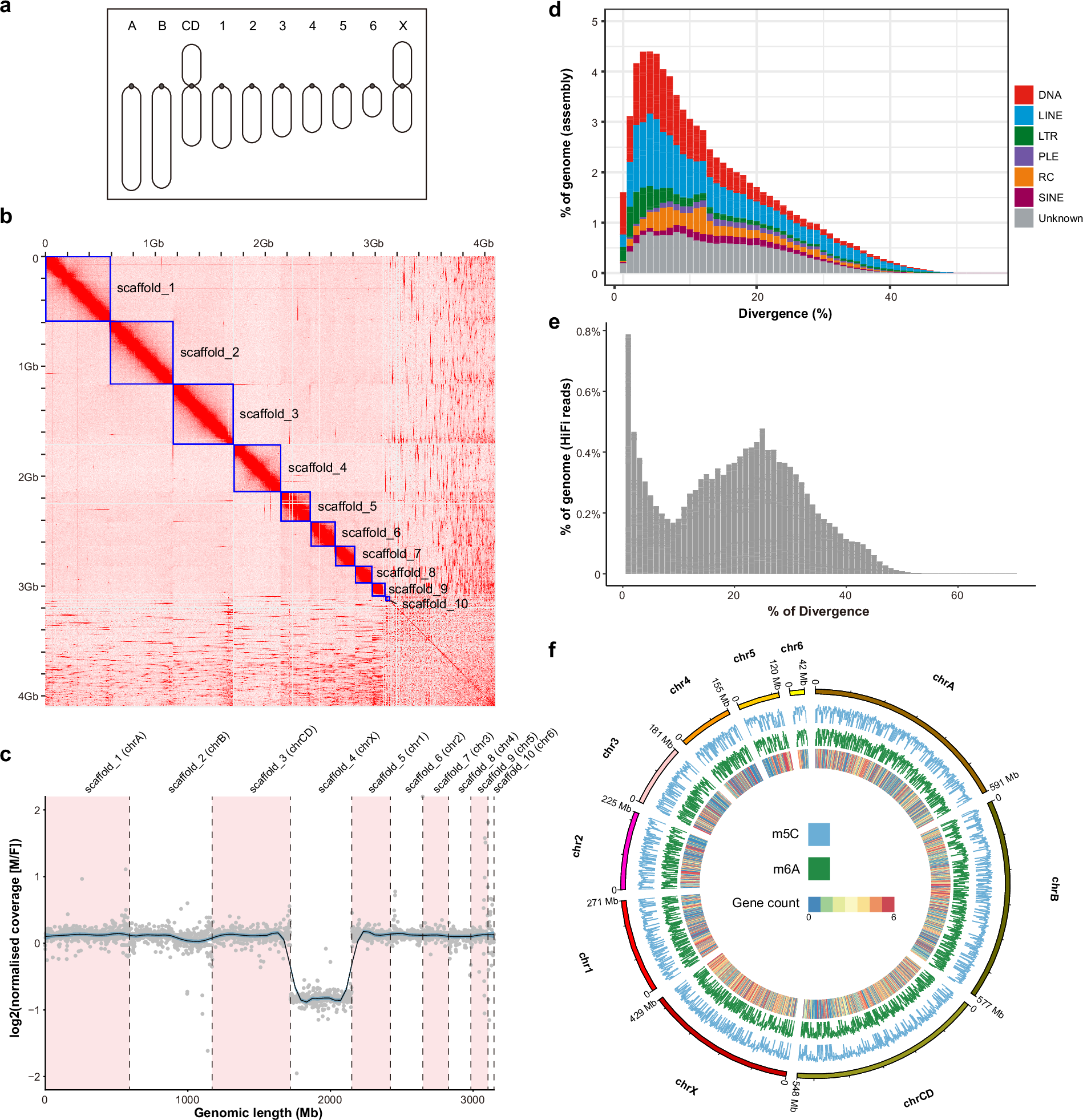
(a) Schematic drawing of the karyotype of chromosome race viatica19, according to ref. 2. Dots indicate positions of the centromere on each chromosome. Two pairs of acrocentric autosomes are designated as chromosome A and chromosome B. The metacentric autosome pair is named chromosome CD. Chromosome 1 to chromosome 6 are small acrocentric autosomes. The X chromosome is metacentric. Chromosomes are sorted by size and centromere position. (b) Hi-C contact map indicates ten super scaffolds (indicated by blue boxes), corresponding to 10 chromosomes of viatica19. (c) Distribution of male and female Illumina reads coverage ratio for 1 Mb window in each chromosomal scaffold. The log2 values close to 0 indicate that the read coverage is comparable between males and females. The values around −1 indicates the coverage in males is half of that in females. Black line represents the trend of coverage ratio distributions, and blue shading indicates 0.95 confidence interval. Reduced coverage in males compared to females in scaffold_4 indicates that this scaffold corresponds to the X chromosome. (d) Assembly-based TE landscape. The divergence between TE copies and their consensus sequences is shown on the X-axis as genetic distance calculated using the Kimura 2-parameter distance. The percentage of the genome assembly occupied by TEs is shown on the Y-axis. (e) HiFi read-based satDNA landscape. The divergence between satDNA copies and their consensus sequences is shown on the X-axis as genetic distance calculated using the Kimura 2-parameter distance. The Y-axis represents the percentage of the genome that consists of satDNA in the analyzed HiFi sequencing reads. (f) Genome-wide density of methylated bases (5mC and 6 mA modification) in 1 Mb windows. The heatmap in the inner circle indicates gene counts in each window. All values in the figure are logged by 2. Values for 5mC range from 0–12. Values for 6 mA range from 0–10.