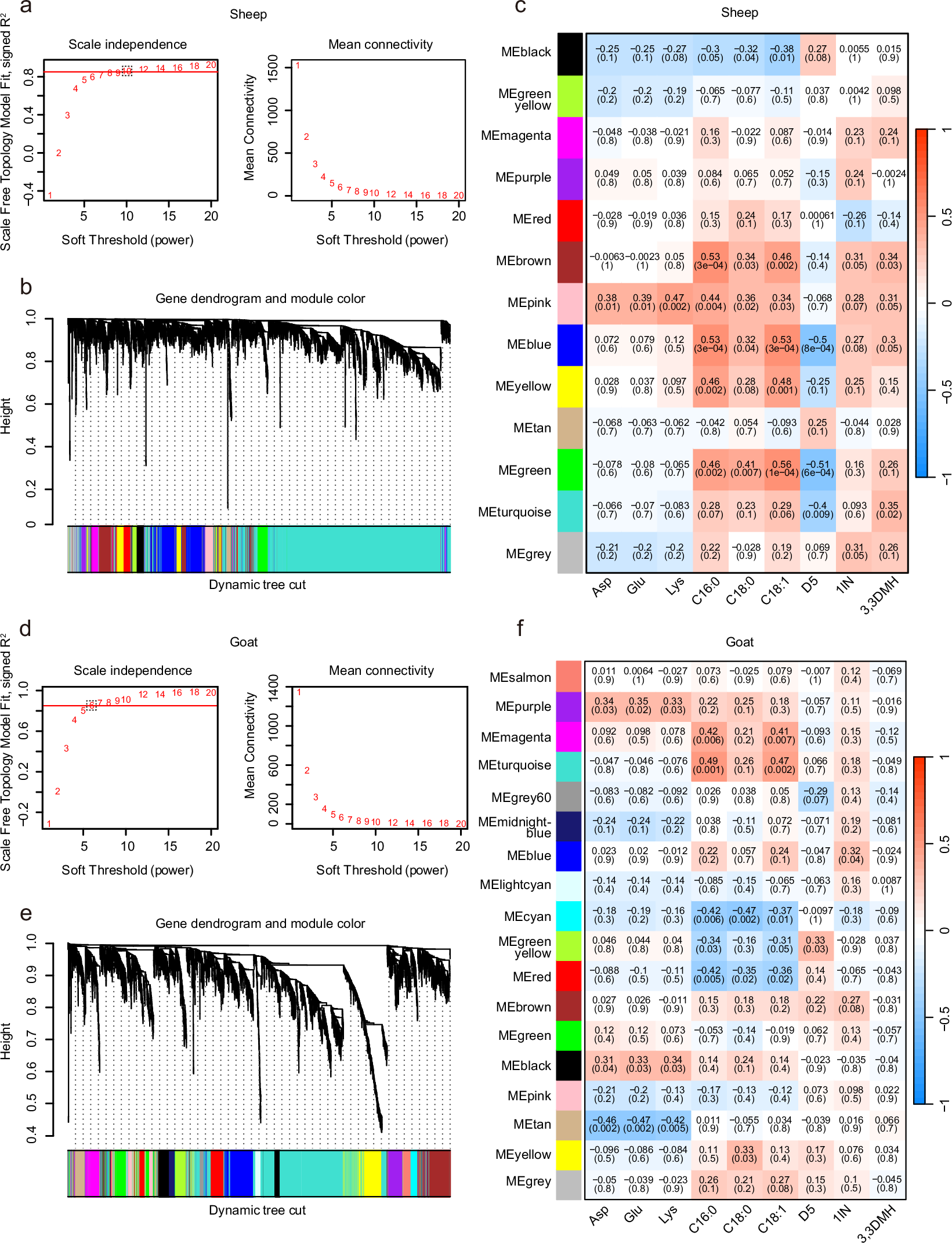
Fig. 5

Weighted Gene Co-Expression Network Analysis of sheep and goats. (a,d) Mean connectivity for scale independence and soft threshold (β) for sheep (a) and goat (d) data. (b,e) Gene clustering dendrograms for sheep (b) and goat data (e). (c,f) Heatmaps of the correlation between module eigengenes and meat quality data for sheep (c) and goat (f).