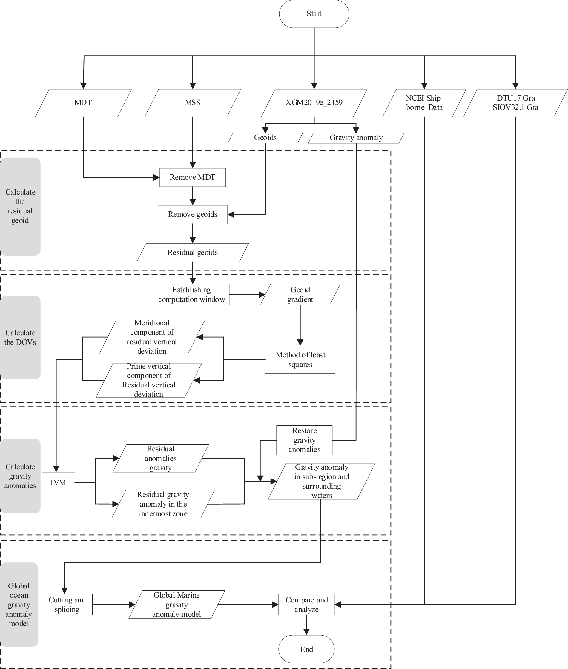
Fig. 2
From: SDUST2023GRA_MSS: the new global marine gravity anomaly model determined from mean sea surface model

Flow chart of global marine gravity anomaly model recovered from mean sea surface model.
From: SDUST2023GRA_MSS: the new global marine gravity anomaly model determined from mean sea surface model

Flow chart of global marine gravity anomaly model recovered from mean sea surface model.