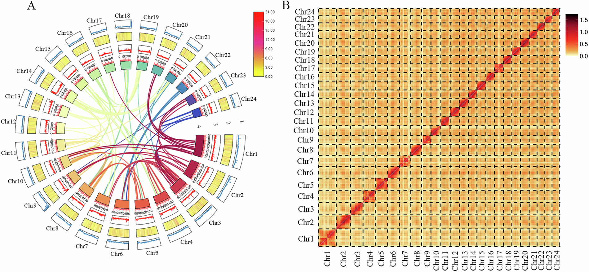
Fig. 2

The profiles of the genome structure and interactions among genes. (A) The circos plot showing the features of the large-scale loach genome. Tracks from outer to inner layers represent the 24 chromosomes, repeat elements density, gene density, GC content, and links of intragenomic syntenic blocks within 100 K bp sliding windows. (B) Hi-C interaction heatmap indicating the interactions among chromosomes.