Fig. 3
From: Global dataset combining open-source hydropower plant and reservoir data

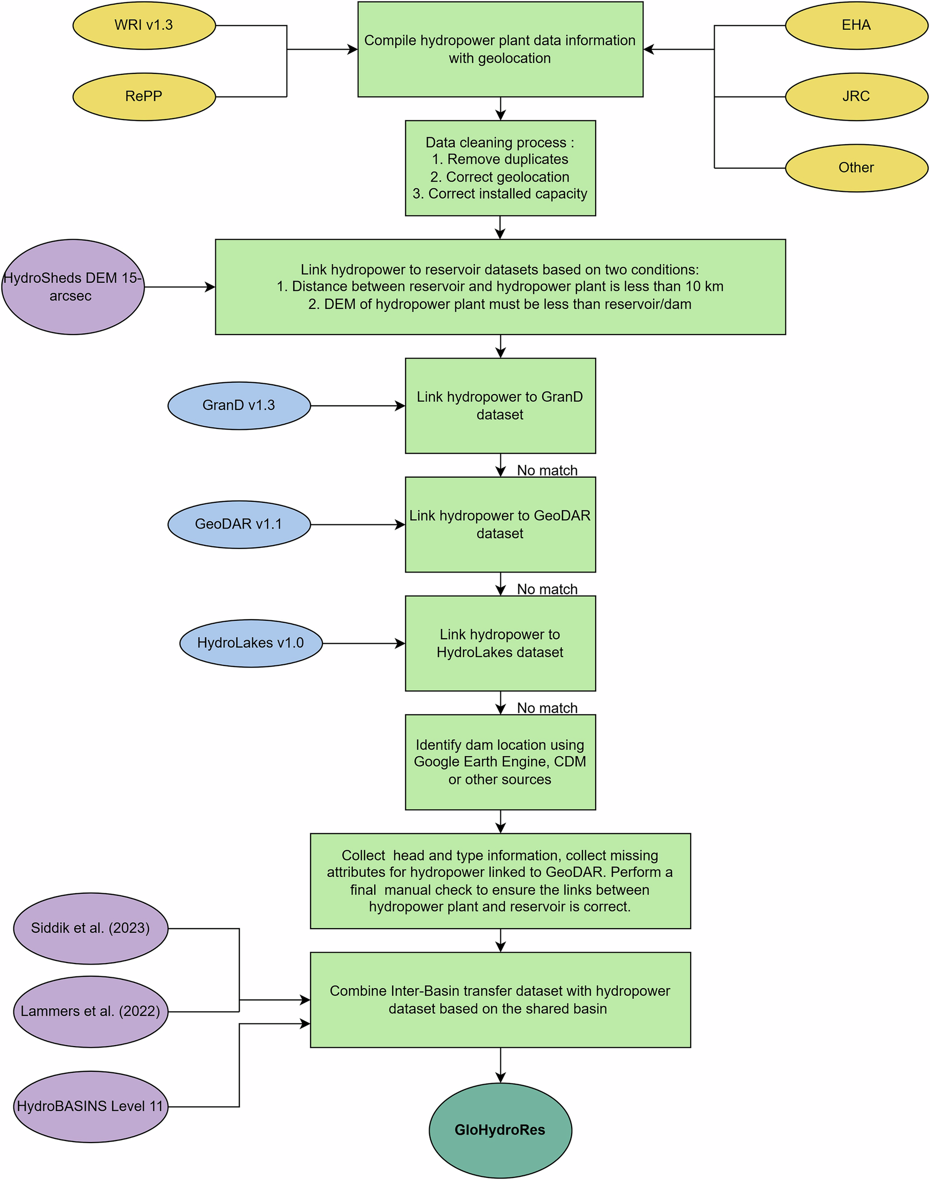
Flow chart illustrating the main steps taken in developing the GloHydroRes dataset. The hydropower datasets used include the World Resource Institute v1.3 (WRI), the Renewable Power Plant database (RePP), the Joint Research Commission (JRC), the Existing Hydropower Assets (EHA), as well as other sources such as research articles and the Open Infrastructure Map. Reservoir datasets utilized are the Global Reservoir and Dam v1.3 (GranD), the Georeferenced global Dams and Reservoir v1.1 (GeoDAR) and HydroLAKES v1.0.