Abstract
In situ measured Arctic weather data access has traditionally been complicated by harsh conditions in the region and publicly available data being scattered in different databases and formats. To address this, we collected publicly available in situ measurements of 36 ground and surface climatic variables from 13 different data sources, focusing on the period 1990-2023. The dataset, which consists of 719 unique locations in total with varying data coverage in time and variables, is available in two versions: In the first ’raw’ version, data was restructured and reformatted from each original source into a common format, but was not tested for quality. In the second, quality checked version, the dataset has additionally been run through a five-module quality check involving 1) removing common error values, 2) evaluating physically impossible values, 3) outlier-detection and evaluation, 4) unit conversions and 5) evaluation of likely instrument and/or calibration artifacts. The code for import, normalization and quality check with optional modules is made available in addition to the data.
Similar content being viewed by others
Background & Summary
The Arctic as a region is experiencing rapid changes in climate1,2,3,4, which impact living conditions for humans and ecosystem functioning5,6,7,8,9,10,11,12. This includes processes such as vegetation damage and tundra C emission rates, which cause a positive feedback to climate change13,14. Research into the effects of changing Arctic climate is therefore essential, however, has been limited by large-scale in situ data availability15, which means that studies involving pan-Arctic climate have been based on remotely sensed temperatures16,17 or reanalysis products18,19,20. Although airports and critical infrastructure have been monitored since the 40s and 50s21, widespread in situ surface climate data collection began in the 90s and early 00s by climate monitoring programs and universities22,23,24,25,26,27,28,29. Only recently, therefore, are hourly-to daily measurements covering most Arctic regions publicly available, but scattered in various local databases22,23,24,25,26,27,28,29. Such in situ datasets can be used to validate satellite or reanalysis data regionally30, however, a pan-Arctic standardized option is not readily available. Presently, geopolitics and sanctions further restrict access to data from especially the Siberian Arctic15, with important impacts on climate model performances31. Therefore, increasing accessibility, reusability, and interoperability of Arctic environmental data32 is today a crucial task for furthering research.
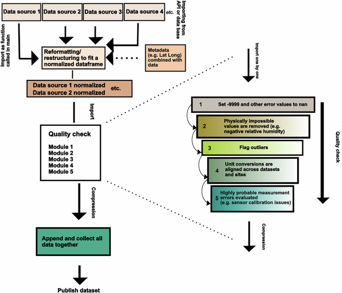
In this publication, we present a new standardized dataset containing terrestrial in situ weather data from all the major Arctic regions collected from publicly available data sources, with most data falling within the period 1990-2023 and with a focus on the most commonly measured variables Air temperature, Surface temperature, Snow depth, Relative Humidity and Precipitation. The data has been reformatted and restructured to a standardized format, and has gone through a quality check (Fig. 1), however, we have purposefully kept the data as “raw” and unprocessed as possible to ensure a flexible, but accessible and interoperable use of pan-Arctic in situ weather data spanning from a period before wide-spread climate change in the Arctic until today. Credit for use of the data should go to the respective data sources as listed together with the data33.
Overview over the workflow involving data collection, reformatting and normalization, quality check and compression process, which created the presented dataset.
Methods
The data included in the presented dataset comes from 13 different publicly available resources distributed around the Arctic, although some locations are situated below the Arctic circle at 66 ∘N. These sites, however, are part of Arctic monitoring programs because of their ecological similarity to or connection with sites in the geographic Arctic, and are therefore included. The data sources are: AWI: Alfred Wegener Institute, Potsdam, Germany28,34; CALM: Circumpolar Active Layer Monitoring through Arctic Data Center, Washington DC, USA35,36,37 (https://www2.gwu.edu/~calm/data/north.htm); CEN/Nordicana: Center for Northern Studies, Quebec, Canada38,39,40,41,42 (https://nordicana.cen.ulaval.ca/en_index.aspx); FMI: Finnish Meteorological Institute, Helsinki, Finland43 (https://litdb.fmi.fi/index.php); GEM: Greenland Ecosystem Monitoring, Nuuk, Greenland/Roskilde, Denmark44 (https://G-E-M.dk); IARC: International Arctic Research Center, Fairbanks, USA45; NGEE: Next Generation Ecosystem Experiments, Fairbanks, USA46,47,48,49, NMI: Norwegian Meteorological Institute, Oslo, Norway50 (https://frost.met.no/index.html); SILA/Nordicana: SILA Network at Center for Northern Studies, Canada51,52 (https://nordicana.cen.ulaval.ca/en_index.aspx); SMHI: Swedish Meteorological and Hydrological Institute, Norrköping, Sweden53 (https://www.smhi.se/data/sok-oppna-data-i-utforskaren); WMO: World Meteorological Organization via Meteostat.net, Friedberg, Germany54 (https://dev.meteostat.net/sources.html); DMI: Danish Meteorological Institute, Copenhagen, Denmark55 (https://www.dmi.dk/frie-data), NOAA: National Oceanic and Atmospheric Administration Global Monitoring Laboratory, Washington DC, USA56 (https://gml.noaa.gov/data/data.php?site=brw). A complete list of the locations including geographic location, data source, access link and reference and details of how to cite the data can be found with the dataset33.
Originating from different measurement programs, the instrumentation used may vary. In tables S1-7 in Supplementary Materials, we compile the information available about the instrumentation from each data source to the degree of detail available at the data source. Where available, we list the exact instrumentation. For data collected from World Meteorological Organization (WMO) stations through Meteostat, we may assume that they adhere to the WMO standards of instrumentation and installation (Table S757). Data from some locations are available from several sources (e.g. Arctic Data Center and the IARC data base). Figure 2 shows the data sources in this particular dataset. Measurement methods range from manual snow probing or relative humidity sensing in the measurements before 1980 to, most commonly, automatized measurements of a range of weather variables with half-hourly to daily frequency.
Locations and sources from which in situ data was collected. See Table S1-7 for details of the instrumentation. A metadata file with information on how to cite the data is located together with the data. In some cases, different types of data from the same location came from different sources, so that dots of different colors may overlap on the figure. Abbreviations: AWI: Alfred Wegener Institute, Potsdam28,34; CALM: Circumpolar Active Layer Monitoring through Arctic Data Center35– 37; CEN/Nordicana: Center for Northern Studies, Canada38– 42; FMI: Finnish Meteorological Institute43; GEM: Greenland Ecosystem Monitoring44; IARC: International Arctic Research Center, Fairbanks, US45; NGEE: Next Generation Ecosystem Experiments, Fairbanks, US46– 49, NMI: Norwegian Meteorological Institute50; SILA/Nordicana: SILA Network at Center for Northern Studies, Canada51,52; SMHI: Swedish Meteorological and Hydrological Institute53 WMO: World Meteorological Organization via Meteostat.net54; DMI: Danish Meteorological Institut55, NOAA: National Oceanic and Atmospheric Administration Global Monitoring Laboratory56.
Import and Standardization
Localization and collection of data was done using Application Programming Interfaces (in the case of the data sources WMO and Norwegian Meteorological Institute (NMI)), manual download from databases (Finnish Meteorologial Institute (FMI), International Arctic Research Center (IARC), Circumactive Active Layer Monitoring (CALM), Next Generation Ecosystem Experiments (NGEE), Swedish Meteorological and Hydrological Institute (SMHI), Alfred Wegener Institute (AWI), Greenland Ecosystem Monitoring (GEM), Nordicana, National Oceanic and Atmospheric Administration Global Monitoring Laboratory (NOAA)) and by direct communication with agencies (Danish Meteorological Institute (DMI)). For each data source, an import script was developed (python 3.9, available here33), which is called into a standardization script33, in which all data is restructured and standardized into the same tabular format (Fig. 1). Because each data source came with its own format, the standardization procedure was specific for each source. Where metadata on Latitude, Longitude and Elevation was not already a part of the data, this script also adds the location information.
Quality check
Because data came from various sources, in some of which it was not clear what quality check had been performed, we designed and ran all standardized datasets through a simple quality check with elements inspired by previously published quality check procedures such as58,59,60,61. In the quality-checked datasets provided here, we made qualified evaluations based on the most commonly used criteria (see details in Tables 1, 2, 3 and 4), in order to provide the most immediately useful dataset.
The quality check is split into 5 modules:
-
1.
Removal of known common measurement errors or missing values (specifically the values -9999, 9999, ‘M-9999.0000’, ‘R-9999.0000’, 9999.0000, ‘R0.00000’, -9999.0, -9.999e+03, -999.9,-99.9, -99, 6999.000000) and rows in which all values are NaN.
-
2.
Removal of impossible values such as negative snow depths, relative humidity above 100 %, or air temperatures of 60°C, which are physically impossible and are instrument artifacts (Named ‘spikes’ in59). If snow depths are only slightly negative (−3 to 0 cm) and the air temperature is above 2°C, snow depth is set to 0 (see Table 1).
-
3.
Flagging of outliers in each data type: values above or below 3 standard deviations of the preceding 7 and following 7 data points (rolling window = 15), and minimum 3 units above/below the average of the same preceding and following 7 values. This flagging is then followed by user inspection and an optional visual inspection of the dataset.
-
4.
Unit conversion so that units are uniform across datasets and sites. This was necessary for snow depth, which was standardized to cm and soil moisture (vol %).
-
5.
Judgment of probable instrument artifacts or effects of calibration. This involves a close look at tiny, but non-zero snow depth measurements during high summer, which with very high probability are a zero-calibration issue. Sudden jumps (offsets) in air temperature, surface and soil temperature and soil moisture data (potentially due to e.g. calibration) are detected for user inspection and potential removal or offset correction.
An overview of the general quality check procedure can be seen in Fig. 1. Tables 1, 2, 3 and 4 give specifics of considerations and checks that were made for each data type in the dataset, including specific cutoff values.
We also provide a reformatted and standardized version of the raw data before quality check33, which can be run through the quality check procedure so users can make their own evaluation of e.g. offsets or spikes (Table 5). The quality check can be run module by module and the user can judge which modules are necessary and appropriate.
We have done no gap filling or spatial homogenization of data but see an example here 62, but have kept the quality-checked dataset as close to in situ measurements as possible. With a varied set of data sources and varying degrees of information on instrumentation, record length and start-end dates, we did not perform general long-term drift correction (but see63 for detection practices).
Data Records
The dataset is available at Zenodo [https://doi.org/10.5281/zenodo.15388335]33. Figure 2 shows a map of all locations represented in this dataset with the original data sources denoted.
The compiled pan-Arctic dataset is available at the data repository33 in the compressed .parquet format, supported by most data handling programs64. The dataset is available in its entirety, but is also split into each data source and split in regions (Scandinavia, North America, Greenland and Russia) for partial download (see an overview in Table 5). It is available pre-quality check (as close to raw data as possible, but restructured to have the same format) and post-quality check (Table 5).
Further, the code for 1) importing, 2) reformatting and normalizing, and 3) quality check (modules 1-5 all optional) can be found as .py files alongside the dataset, as well as a .py script that imports the metadata file and merges with the data file33. New data from these sources can thus be standardized into this format and quality checked. Finally, a metadata file (.xlsx and .csv) with locations and data sources is available, as well as a list of citations which should be used when using the data and their links to licenses (.txt).
Technical Validation
The quality check of raw normalized data in module 1-5 altered between 0 and 2.5 % of the measurement values in the data from each source (Table 6). However, the amount of data differed between sources, with the WMO dataset being the largest, and its relative change presenting as 0% ( < 0.001%).
Data coverage and missing values
Table 7 shows the number of values for each variable and data source in the dataset. The total number of non-NaN observations are in the same order of magnitude across all Arctic regions, with the Russian Arctic subset of the data the smallest and the Scandinavian Arctic the largest. The variables most represented are air temperature, precipitation, relative humidity, snow depth and surface temperature, with subsets of the sites also focusing on soil temperatures and soil moisture. The data sources, with their specific focus, determine the composition of the compiled and standardized dataset.
Table 8 shows the total and percentage of data coverage in North America, Russia, Scandinavia and Greenland.
The different variables are represented to various degrees, reflecting priorities in the Arctic in situ measurements of the represented programs, and access to the data. Most programs measure air temperature and relative humidity, which have high percentage of non-NaN values, whereas snow depth, precipitation, and radiation measurements are the second most commonly represented, see Table 8.
Data coverage increases over time, with most data available after 1990 and especially after 2000 (see data density plots of aggregated counts in Figs. 3, 4, 5, 6). Widespread measurement of liquid precipitation started after 2010, whereas surface temperature, air temperature and snow depth were prioritized earlier. The figures represent the data density over time as a total count of data points for each variable aggregated over each year. The figures, which show the distribution of data over time as “violin plots”, are then scaled so that the width of the “violin” represents the variable data density relative to the other variables within the plot.
Count (relative to each other, unitless) of non-NaN values over time in the Greenlandic region. Only the most represented variables are shown.
Count (relative to each other, unitless) of non-NaN values over time in the North American Arctic region.
Count (relative to each other, unitless) of non-NaN values over time in the Russian Arctic region.
Count (relative to each other, unitless) of non-NaN values over time in the Arctic Scandinavian region, including Svalbard.
Change history
17 October 2025
In this article, the URL in ref. 33 was incorrectly given as https://doi.org/10.17894/ucph.7e5e38a5-eaa0-49d1-a8fc-77486a36d73a but should have been https://doi.org/10.5281/zenodo.15388336. The original article has been updated.
References
Pörtner, H.-O. et al. IPCC Special Report on the Ocean and Cryosphere in a Changing Climate. 1120 (2019).
Vikhamar-Schuler, D. et al. Changes in Winter Warming Events in the Nordic Arctic Region. Journal of Climate 29, 6223–6244 (2016).
Westergaard-Nielsen, A., Karami, M., Hansen, B. U., Westermann, S. & Elberling, B. Contrasting temperature trends across the ice-free part of Greenland. Scientific Reports 8, 1–6 (2018).
Hanssen-Bauer, I. et al. Climate in Svalbard 2100 - a knowledge base for climate adaptation. Norwegian Centre for Climate Services (NCCS) report n. 1/2019 191 pp. (2019).
Cooper, E. Warmer shorter winters disrupt arctic terrestrial ecosystems. Annual Review of Ecology, Evolution, and Systematics 45, 271–295 (2014).
Assmann, J. J. et al. Local snow melt and temperature—but not regional sea ice—explain variation in spring phenology in coastal arctic tundra. Global Change Biology 25, 2258–2274 (2019).
Bjerke, J. W. et al. Record-low primary productivity and high plant damage in the nordic arctic region in 2012 caused by multiple weather events and pest outbreaks. Environmental Research Letters 9, 1–14 (2014).
Bokhorst, S. et al. Impacts of multiple extreme winter warming events on sub-arctic heathland: Phenology, reproduction, growth, and co2 flux responses. Global Change Biology 17, 2817–2830 (2011).
Elmendorf, S. C. et al. Plot-scale evidence of tundra vegetation change and links to recent summer warming. Nature Climate Change 2, 453–457 (2012).
Frost, G. V. et al. Tundra greenness. NOAA Arctic Report Card 2021 58–65 (2021).
Treharne, R., Bjerke, J. W., Tømmervik, H., Stendardi, L. & Phoenix, G. K. Arctic browning: Impacts of extreme climatic events on heathland ecosystem co2 fluxes. Global Change Biology 9, 489–503 (2019).
Hansen, B. B. et al. Spatial heterogeneity in climate change effects decouples the long-term dynamics of wild reindeer populations in the high arctic. Global Change Biology 25, 3656–3668 (2019).
Schuur, E. A. G. et al. Climate change and the permafrost carbon feedback. Nature 520, 171–179 (2015).
Natali, S. M. et al. Large loss of co2 in winter observed across the northern permafrost region. Nature Climate Change 9, 852–857 (2019).
Moraru, A. et al. Polar fieldwork in the 21st century: Early career researchers considerations regarding safety and sustainability. PLOS Clim 3, e0000415, https://doi.org/10.1371/journal.pclm.0000415 (2024).
Deng, J., Dai, A. & Chyi, D. Northern hemisphere winter air temperature patterns and their associated atmospheric and ocean conditions. Journal of Climate 33, 6165–6186 (2020).
Chen, H. W., Alley, R. B. & Zhang, F. Interannual arctic sea ice variability and associated winter weather patterns: A regional perspective for 1979–2014. Journal of Geophysical Research 121, 433–455 (2016).
Bromwich, D. H., Fogt, R. L., Hodges, K. I. & Walsh, J. E. A tropospheric assessment of the era-40, ncep, and jra-25 global reanalyses in the polar regions. Journal of Geophysical Research: Atmospheres 112, https://doi.org/10.1029/2006JD007859 (2007).
Simmons, A. J. & Poli, P. Arctic warming in era-interim and other analyses. Quarterly Journal of the Royal Meteorological Society 141, 1147–1162, https://doi.org/10.1002/qj.2422 (2015).
Bromwich, D. H., Wilson, A. B., Bai, L., Moore, G. W. K. & Bauer, P. A comparison of the regional arctic system reanalysis and the global era-interim reanalysis for the arctic. Quarterly Journal of the Royal Meteorological Society 142, 644–658, https://doi.org/10.1002/qj.2527 (2016).
Meteostat. https://meteostat.net/en/. Accessed: 2024-10-15.
GEM. Gem - greenland ecosystem monitoring: 25 års jubilæum for indsamling af data fra den grønlandske natur. Roskilde, 31 pp. (2021).
secretariat, N.The first ny Ålesund seminar. Potsdam, 332 pp. Find it here: Archives: Document archive | Page 2 | Ny-Ålesund Research Station (nyalesundresearch.no) (1995).
Klimaservicesenter, N. Observations from norsk klimaservicesenter (met.no). Further data access: Welcome - COAT Data Portal.
Network, C. N. Statements on history, availability and mission of the program. Nordicana D - Home (ulaval.ca).
Secretariat, P. R. Access to data. Forskningsdata - Polarforskningssekretariatet.
Laboratories, E. S. R. Access to data from barrow and toolik, alaska. ESRL Global Monitoring Laboratory - FTP Navigator (noaa.gov).
Boike, J. et al. Measurements in soil and air at samoylov station (2002-2018), version 201908. Alfred Wegener Institute - Research Unit Potsdam, PANGAEA Data 2002-2018 (2019).
Center, F. A. S.Access to data. LITDB (fmi.fi).
Demchev, D. M. et al. Verification of era-interim and era5 reanalyses data on surface air temperature in the arctic. Russian Meteorology and Hydrology 45, 771–777, https://doi.org/10.3103/S1068373920110035 (2020).
Lopez-Blanco, E. et al. Towards an increasingly biased view on arctic change. Nature Climate Change 14, 152–155, https://doi.org/10.1038/s41558-023-01903-1 (2024).
Simson, A., Yildiz, A. & Kowalski, J. Reusability-targeted enrichment of sea ice core data. Scientific Data 12, 465, https://doi.org/10.1038/s41597-025-04665-x (2025).
Rasmussen, L. H., Markussen, B. & Ditlevsen, S. Pan-arctic weather data set from publicly available in situ measurements from 1990–2023, https://doi.org/10.5281/zenodo.15388336 (2025).
Boike, J. et al. A 16-year record (2002-2017) of permafrost, active-layer, and meteorological conditions at the samoylov island arctic permafrost research site, lena river delta, northern siberia: an opportunity to validate remote-sensing data and land surface, snow, and permafrost models. Earth System Science Data 11, 261–299, https://doi.org/10.5194/essd-11-261-2019 (2019).
Streletskiy, D. & Hinkel, K. Calm metadata. https://www2.gwu.edu/~calm/data/webforms/r2_f.html, https://www2.gwu.edu/~calm/data/webforms/r24a_f.htm, https://www2.gwu.edu/~calm/data/north.htm, https://www2.gwu.edu/~calm/data/webforms/r52_f.htm, https://www2.gwu.edu/~calm/data/webforms/r1_f.html, https://www2.gwu.edu/~calm/data/webforms/r9_f.html. Accessed: 2025-05-29.
Mazhitova, G., Malkova, G., Chestnykh, O. & Zamolodchikov, D. Active-layer spatial and temporal variability at european russian circumpolar-active-layer-monitoring (calm) sites. Permafrost and Periglacial Processes 15, 123–139 (2004).
Mazhitova, G. & Kaverin, D. Thaw depth dynamics and soil surface subsidence at a circumpolar active layer monitoring (calm) site, the european north of russia. Kriosfera Zemli XI, 20–30 (2007).
Center for Northern Studies. Cen/nordicana. https://nordicana.cen.ulaval.ca/en_index.aspx and https://www.cen.ulaval.ca/en/. Accessed: 2025-05-07.
Kugluktuk Permafrost Research Team. Ground temperature in kugluktuk, nunavut, canada, v. 1.1.0 (2019-2023). Nordicana D120 https://doi.org/10.5885/45852CE-5C9390F6248C47D1 (2023).
Center for Northern Studies. Climate station data from the robert-bourassa reservoir region (2020).
Center for Northern Studies. Climate station data from bylot island in nunavut, canada, v. 1.12.0 (1992-2022). Nordicana D2 https://doi.org/10.5885/45039SL-EE76C1BDAADC4890 (2022).
Domine, F., Lackner, G., Poirier, M. & Sarrazin, D. Meteorological, snow and soil data on shrub tundra at bylot island, canadian high arctic, v. 1 (2016-2019). Nordicana D101 https://doi.org/10.5885/45786CE-3A2A2BFB295D4BE2 (2022).
Finnish Meteorological Institute. Fmi: Finnish meteorological institute. https://litdb.fmi.fi/index.php and https://litdb.fmi.fi/GENERAL_DATA_DISCLAIMER.pdf. Accessed: 2025-05-07.
Greenland Ecosystem Monitoring. Gem: Greenland ecosystem monitoring. https://G-E-M.dk. Accessed: 2025-05-07.
International Arctic Research Center. Iarc: International arctic research center. http://monitors.iarc.uaf.edu/ngee-barrow/data-site-a.php, https://ine.uaf.edu/werc/projects/seward/council-site/c1-grid/station-information.html, and https://ine.uaf.edu/werc/projects/seward/index.html. Accessed: 2025-05-07.
Next Generation Ecosystem Experiments. Ngee: Next generation ecosystem experiments. https://data.ess-dive.lbl.gov/portals/NGEE-Arctic/Data. Accessed: 2025-05-07.
Krassovski, M. & Riggs, J.Ngee arctic meteorological data from instrumented pcdc stations, council site, seward peninsula, alaska, 2018 - 2023. Next-Generation Ecosystem Experiments (NGEE) Arctic, ESS-DIVE repository. Dataset https://doi.org/10.5440/1529604 (2019).
Dengel, S., Chafe, O., Cook, P. & Torn, M.Ngee arctic soil micro-warming experiment temperature profiles, council road mile marker 71, seward peninsula, alaska, 2017-2019. Next-Generation Ecosystem Experiments (NGEE) Arctic, ESS-DIVE repository. Dataset (2020).
Wilson, C. et al. In situ soil moisture and thaw depth measurements coincident with airborne sar data collections, seward peninsula, alaska, 2019. Next-Generation Ecosystem Experiments (NGEE) Arctic, ESS-DIVE repository. Dataset https://doi.org/10.5440/1856042 (2022).
Norwegian Meteorological Institute. Nmi: Norwegian meteorological institute. https://frost.met.no/index.html. Credit should be given to The Norwegian Meteorological Institute, shortened MET Norway, as the source of data. Some suggestions: Data from The Norwegian Meteorological Institute, Based on data from MET Norway. Accessed: 2025-05-07.
SILA Network at Center for Northern Studies. Sila/nordicana: Sila network at center for northern studies, canada. https://nordicana.cen.ulaval.ca/en_index.aspx. Accessed: 2025-05-07.
Center for Northern Studies. Environmental data from boniface river region in nunavik, quebec, canada, v. 1.3 (1988-2019). Nordicana D7 https://doi.org/10.5885/45129SL-DBDA2A77C0094963 (2020).
Swedish Meteorological and Hydrological Institute. Smhi: Swedish meteorological and hydrological institute. https://www.smhi.se/data/utforskaren-oppna-data. Accessed: 2025-05-07.
World Meteorological Organization. Wmo: World meteorological organization. https://dev.meteostat.net/sources.html. Source: Meteostat. Accessed: 2025-05-07.
Danish Meteorological Institute. Weather observations from greenland 1958-2022 - observational data with description. DMI Report 23-08, accessed by personal communications with thanks to Ruth Mottram, but also available at https://www.dmi.dk/frie-data Accessed: 2025-05-07 (2023).
National Oceanic and Atmospheric Administration Global Monitoring Laboratory. Noaa: National oceanic and atmospheric administration global monitoring laboratory. https://gml.noaa.gov/dv/data/?site=brw. Citation: NOAA/OAR/GML Baseline Observatories. Accessed: 2025-05-07.
Organization, W. M.Guide to Instruments and Methods of Observation (World Meteorological Organization, Geneva, Switzerland, 2023). https://library.wmo.int/viewer/57830/?offset=#page=88&viewer=picture&o=bookmark&n=0&q=.
Aguilar, E. & Skrynk, O.Indecis qualitycontrol of climatological daily time series. https://CRAN.R-project.org/package=INQC (2021).
Dorigo, W. A. et al. Global automated quality control of in situ soil moisture data from the international soil moisture network. Vadose Zone Journal 12, 1–21 (2013).
Journee, M. & Bertrand, C. Quality control of solar radiation data within the rmib solar measurements network. Solar Energy 85, 72–86 (2011).
Schneider, U. et al. Gpcc’s new land surface precipitation climatology based on quality-controlled in situ data and its role in quantifying the global water cycle. Theoretical and Applied Climatology 115, 15–40, https://doi.org/10.1007/s00704-013-0860-x (2014).
Resch, G. et al. A quantile-based approach to improve homogenization of snow depth time series. International Journal of Climatology 43, 157–173, https://doi.org/10.1002/joc.7742 (2023).
von Arx, G., Dobbertin, M. & Rebetez, M. Detecting and correcting sensor drifts in long-term weather data. Environmental Monitoring and Assessment 185, 4483–4489 (2013).
Foundation, A. S. Apache parquet. https://parquet.apache.org/ Accessed: 2024-10-18 (2024).
Castillo, J. M. Relative humidity: sensors, management and environmental effects (Nova Science Publishers, 2011).
Acknowledgements
This work was supported by Danish Data Science Academy (grant agreement 2023-1255), which is funded by the Novo Nordisk Foundation (NNF21SA0069429). We thank Ruth Mottram and Johan Scheller for help with access to meteorological data and metadata from DMI in Greenland. We thank Daniele Torelli and Gabriel Damsholt for code improvements and advice.
Author information
Authors and Affiliations
Contributions
L.H.R., B.M. and S.D. conceived of the idea, L.H.R. collected data, standardized data and quality checked the data with the advice and revision of B.M. and S.D., L.H.R. wrote the manuscript with edits and additions by B.M. and S.D. All authors reviewed the manuscript.
Corresponding author
Ethics declarations
Competing interests
The authors declare no competing interests.
Additional information
Publisher’s note Springer Nature remains neutral with regard to jurisdictional claims in published maps and institutional affiliations.
Supplementary information
41597_2025_5441_MOESM1_ESM.pdf (download PDF )
Supplementary material to: A pan-Arctic terrestrial in situ weather data set from 1990-2023 collected from publicly available data sources
Rights and permissions
Open Access This article is licensed under a Creative Commons Attribution-NonCommercial-NoDerivatives 4.0 International License, which permits any non-commercial use, sharing, distribution and reproduction in any medium or format, as long as you give appropriate credit to the original author(s) and the source, provide a link to the Creative Commons licence, and indicate if you modified the licensed material. You do not have permission under this licence to share adapted material derived from this article or parts of it. The images or other third party material in this article are included in the article’s Creative Commons licence, unless indicated otherwise in a credit line to the material. If material is not included in the article’s Creative Commons licence and your intended use is not permitted by statutory regulation or exceeds the permitted use, you will need to obtain permission directly from the copyright holder. To view a copy of this licence, visit http://creativecommons.org/licenses/by-nc-nd/4.0/.
About this article
Cite this article
Rasmussen, L.H., Markussen, B. & Ditlevsen, S. A pan-Arctic terrestrial in situ weather dataset from 1990-2023 collected from publicly available data sources. Sci Data 12, 1242 (2025). https://doi.org/10.1038/s41597-025-05441-7
Received:
Accepted:
Published:
Version of record:
DOI: https://doi.org/10.1038/s41597-025-05441-7








