Fig. 5
From: Mobile Brain-Body Imaging and Visual Data of Theatrical Actors During Rehearsal and Performance

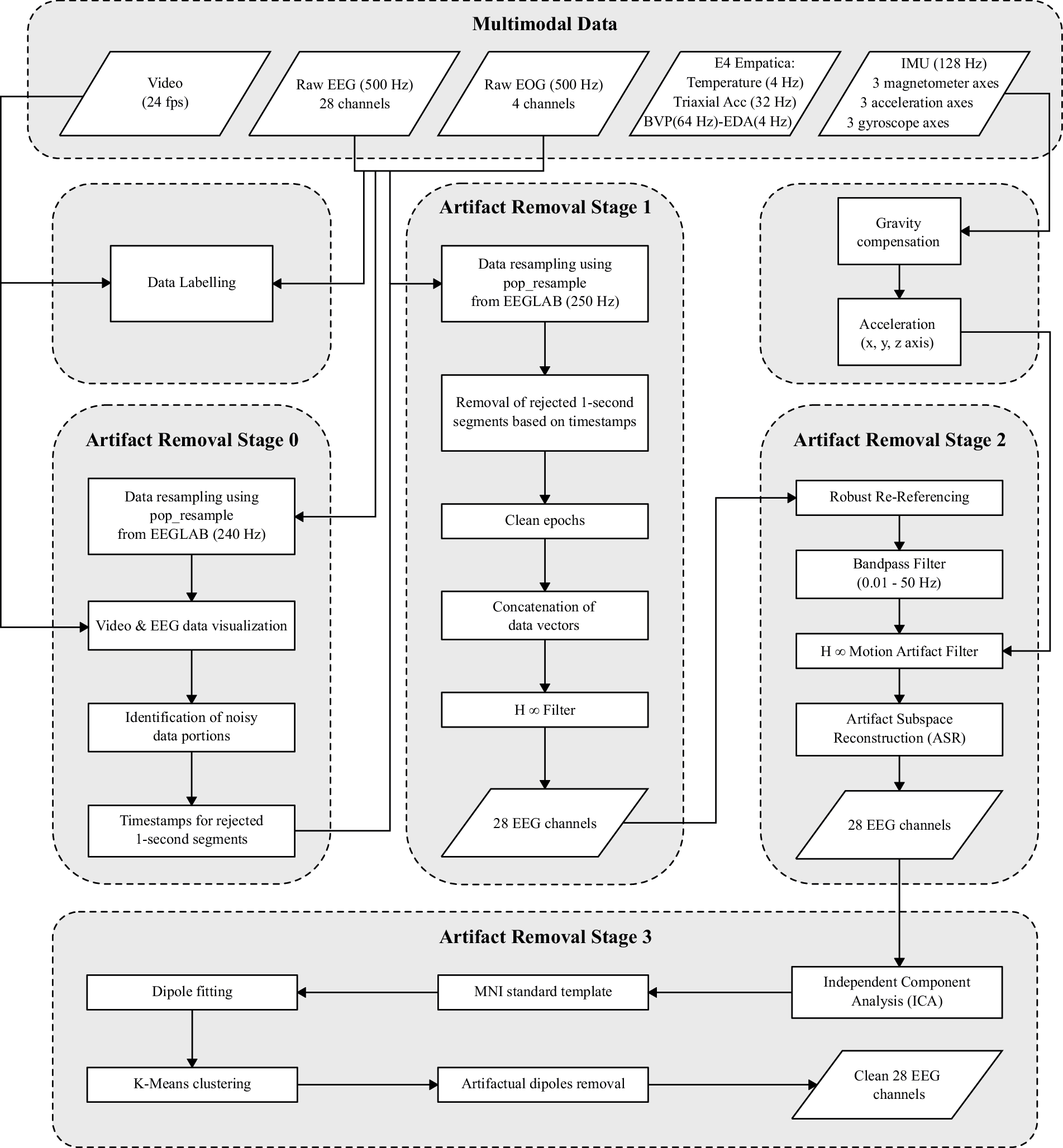
Suggested EEG-denoising preprocessing pipeline. The steps only apply to EEG data. They can be split into two sections: video plus EEG data visualization, and cleanup of the EEG data.