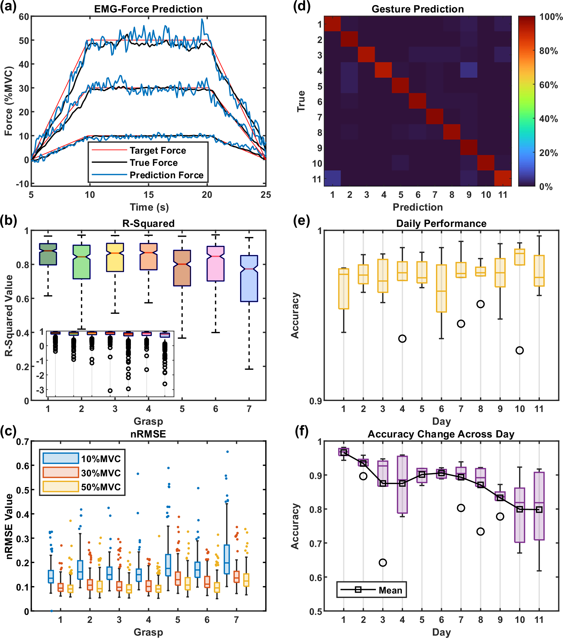
Fig. 4

Panels of EMG-Force regression and hand gesture recognition. (a) Performance validation of three EMG-Force regression models. We randomly chose a session containing 3 tasks, i.e. 6 trials (S4_Day3_Session3_Task1/2/3_Trial1/2.mat). Trial 1 in each task would be used to train the model, and Trial 2 would be used to validate the model performance. Three fine red lines represent the target force the subject traced in Task1/2/3. Black lines represent the true force dynamometer recorded. Blue lines represent the force that the models predicted. (b) Boxplot for \({R}^{2}\) values of EMG-Force regression models on 7 grasps (sessions). The overall distribution plot is located at the southwest of panel (b). We then hide outliers to have a close inspection of the value distribution between nonoutlier minimum and nonoutlier maximum. (c) Boxplot for normalized root-mean-square error (nRMSE) values of EMG-Force regression models on 3 tasks of 7 grasps. Blue boxes represent nRMSE values of Task 1 (Force level is 10% MVC). Orange boxes represent nRMSE values of Task 2 (Force level is 30% MVC). Yellow boxes represent nRMSE values of Task 3 (Force level is 50% MVC). (d) The confusion matrix of the average performance of all models in hand gesture recognition. For the 5 trials in one day of one subject, 4 of them would be used to train the model and the rest one would be used for performance validation. Each model has an 11 × 11 confusion matrix. We average all confusion matrices to have the averaged matrix in (d). (e) Boxplot for within-day classification accuracies of hand gesture recognition models on multiple days. (f) Boxplot for cross-day classification accuracies of hand gesture recognition models on multiple days. For 55 trials (5 trials × 11 days) from one subject, we chose 4 trials on the first day to train the model and the rest trials for performance validation. The black curve indicates the mean value of classification accuracies of models on the same day.