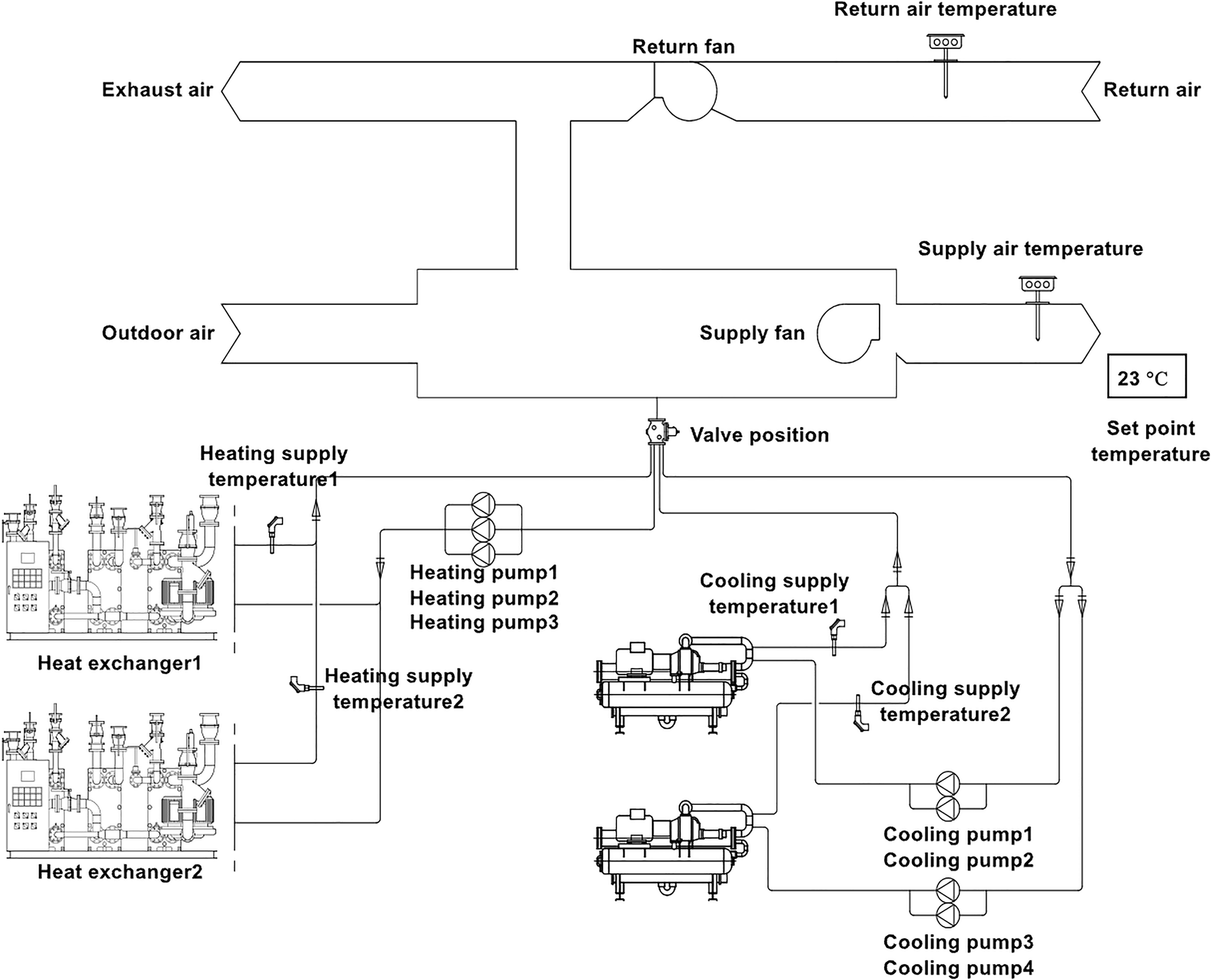
Fig. 3
From: Real operational labeled data of air handling units from office, auditorium, and hospital buildings

Schematic diagrams of sensor placement for AHUs in the office.
From: Real operational labeled data of air handling units from office, auditorium, and hospital buildings

Schematic diagrams of sensor placement for AHUs in the office.