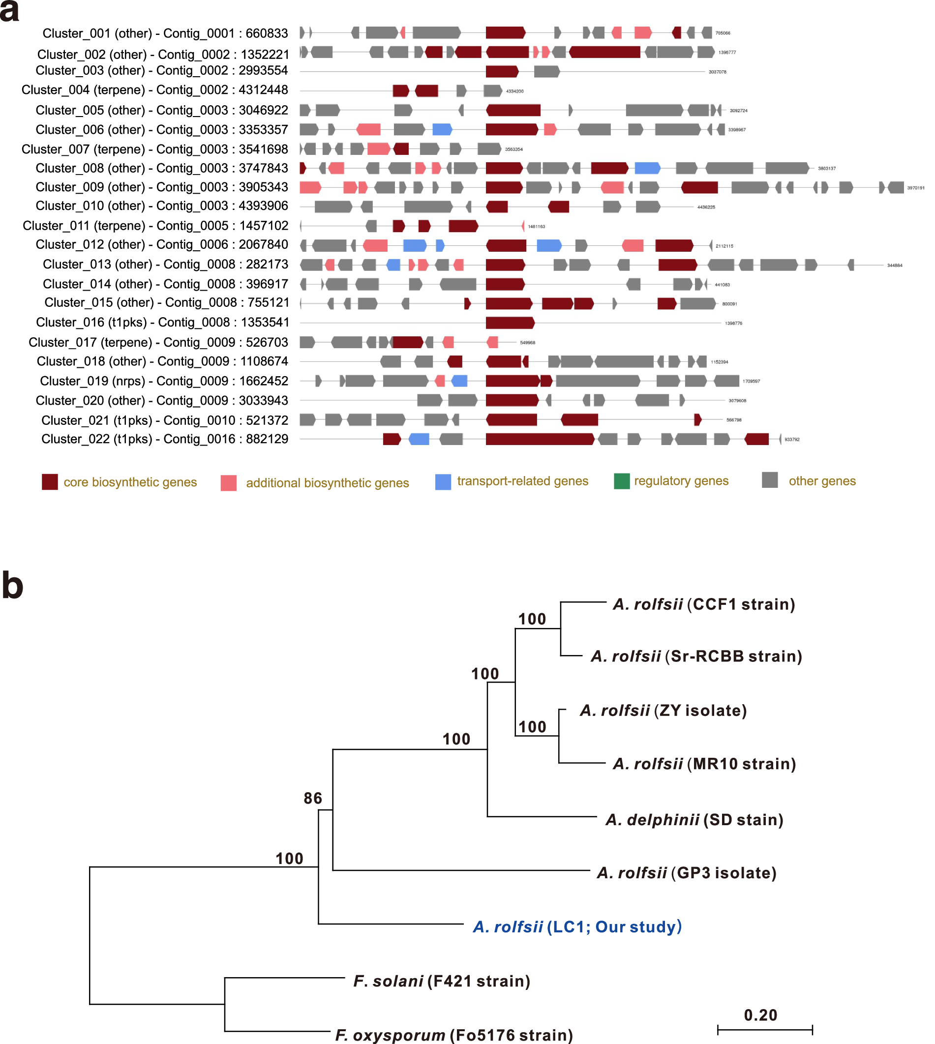
Fig. 3

Identification of carbohydrate-active enzymes (CAZymes) and biosynthetic gene clusters (BGCs), and phylogenetic analysis. (a) Distribution of CAZyme and BGC families. (b) Phylogenetic analysis of nine species based on single-copy orthologous genes.