Fig. 7
From: High-resolution gridded CO2 and pollutant emission data from road traffic in Indian cities

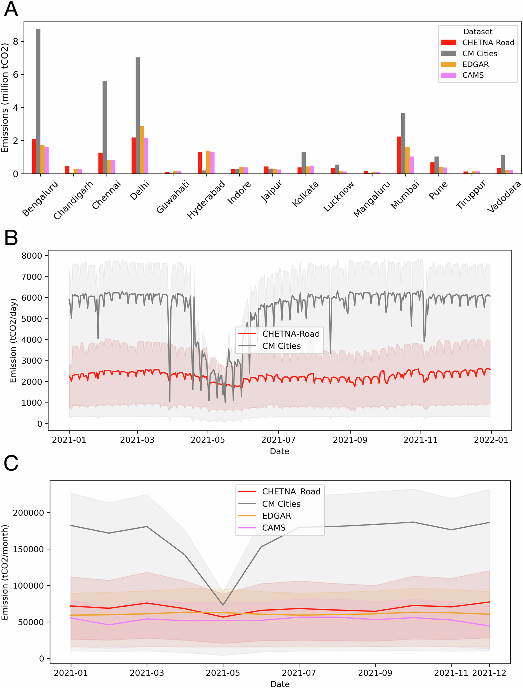
(A) Bar plots showing the total annual emissions in 2021 for 15 Indian cities. Time series comparing the mean and the interquartile range of (B) daily CO2 emissions (in tonnes) between CHETNA-Road and CM-Cities data for 15 cities in 2021. (C) monthly CO2 emissions (in tonnes) between CHETNA-Road, CM-Cities, EDGAR, and CAMS data for 15 cities in 2021.