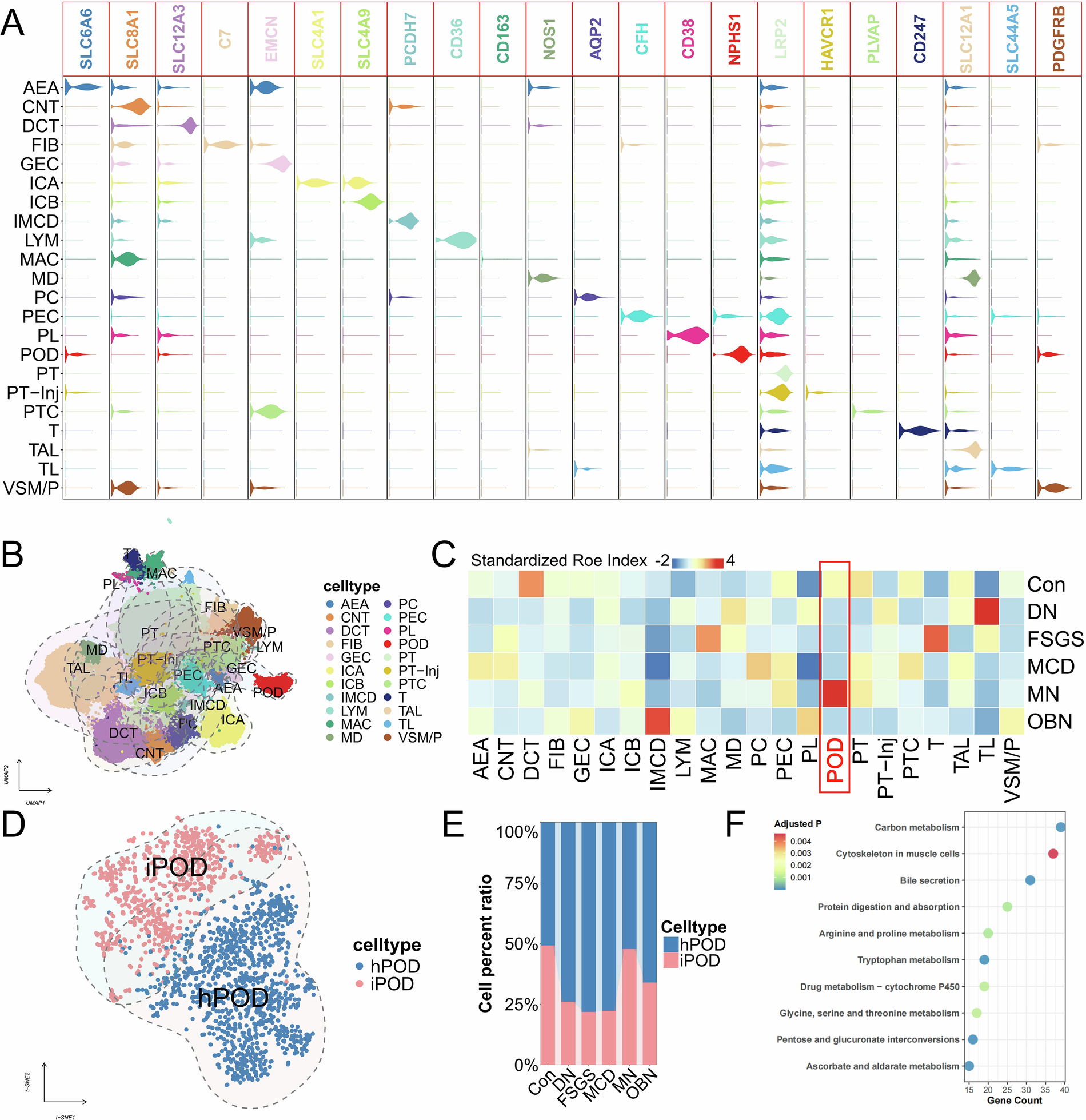
Fig. 4

Processing of sn-RNA seq data from PCP patients and identification of POD subgroups. (A) Violin plot showing the markers of 22 human kidney cell types. (B) UMAP visualization of the 22 cell types identified in PCP patients. (C) Heatmap depicting the Ro/e indices of the 22 cell types in DN, FSGS, MCD, MN, OBN patients and controls. (D) T-SNE plot showing the two POD subgroups (hPOD and iPOD). (E) Bar chart displaying the changes in POD subgroup proportions between PCP patients and controls. (F) Bubble plot of KEGG pathway enrichment analysis for genes significantly upregulated in iPODs compared with hPODs.