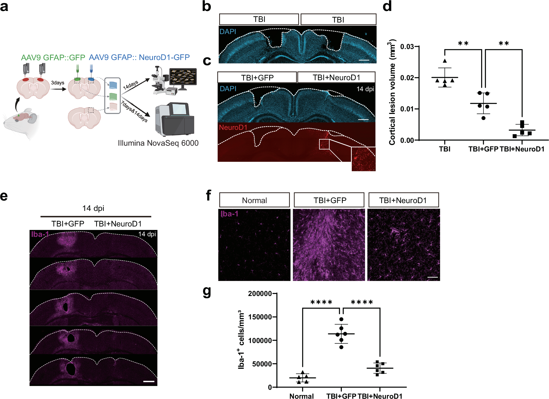
Fig. 1

NeuroD1 promotes brain tissue repair and attenuates microglial activation following TBI. (a) Experimental scheme. Mice received a TBI, (red), 3 days later, AAV9 GFAP::GFP (green) or AAV9 GFAP:: NeuroD1-GFP (blue) were injected in the lesion area. This figure was created using BioRender and is reproduced under license (https://biorender.com). (b) Representative coronal sections immediately after TBI model (dashed lines indicate injury boundaries). Nuclei, DAPI (blue). (c) Representative coronal sections (dashed lines delineate injury boundaries). Left: AAV9 GFAP::GFP; right: AAV9 GFAP:: NeuroD1-GFP. Nuclei, DAPI (blue); NeuroD1 (red, scale bar, 500 µm). Insets (scale bar, 50 µm) show NeuroD1 expression in the lesion area. (d) Quantification of cortical lesion volume from brain slices (n = 5 mice per group; one-way ANOVA with Tukey’s post-hoc test; mean ± s.d.; **P < 0.001). (e) Microglial activation in the lesion area. Iba-1 (purple, scale bar, 500 µm). (f) High-magnification images (scale bar, 50 µm) showing microglial morphology. (g) Quantification of the intensity of Iba-1+ cells (f; n = 5-6 mice per group; one-way ANOVA with Tukey’s post-hoc test; mean ± s.d.; ****P < 0.0001).