Fig. 3

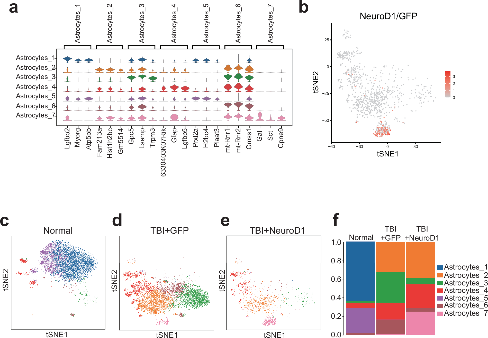
Astrocyte subcluster landscape. (a) Violin plot showing the expression levels of the top 3 marker genes used to distinguish astrocytic subtypes. (b) t-SNE visualization of NeuroD1/GFP expression across different subclusters of astrocytes. The color bar indicates the relative levels of NeuroD1/GFP expression, with brighter colors representing higher expression. (c–e) t-SNE dimensionality reduction plots of cortical astrocytes from the Normal group (c), TBI + GFP group (d) and TBI + NeuroD1 group (e) colored by subclusters. (f) Bar chart displaying the relative proportions of astrocytic subclusters across three groups of samples. Clusters are color-coded as shown in the color legend.