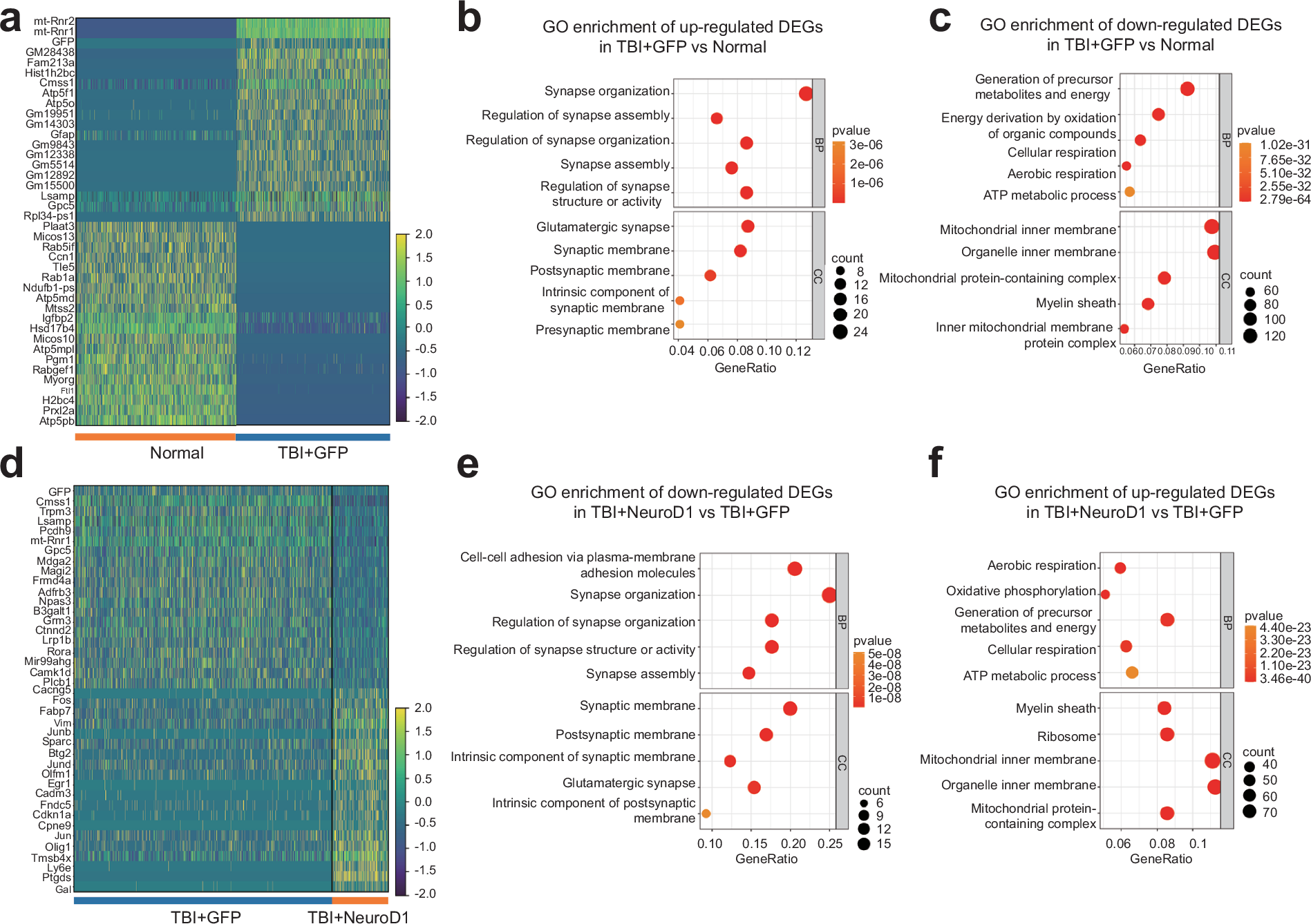
Fig. 4

Differentially expressed genes in astrocytes and GO pathway enrichment. (a) Heatmap of top 20 DEGs in astrocytes between the Normal and TBI + GFP groups. (b) GO enrichment of up-regulated astrocytic DEGs in TBI + GFP vs Normal group. (c) GO enrichment of down-regulated astrocytic DEGs in TBI + GFP vs Normal group. (d) Heatmap of top 20 DEGs in astrocytes between the TBI + GFP and TBI + NeuroD1 groups. (e) GO enrichment of up-regulated astrocytic DEGs in TBI + NeuroD1 vs TBI + GFP group. (f) GO enrichment of down-regulated astrocytic DEGs in TBI + NeuroD1 vs TBI + GFP group. (top 5; Color: -log₁₀(P-value); Size: Gene proportion).